WITHDRAWN: UBC13-mediated template switching promotes replication stress resistance.

Alexandra Hawks, Amy Bergmann, Tyler J McCraw, Jennifer M Mason
{"title":"WITHDRAWN: UBC13-mediated template switching promotes replication stress resistance.","authors":"Alexandra Hawks, Amy Bergmann, Tyler J McCraw, Jennifer M Mason","doi":"10.1101/2023.09.04.556280","DOIUrl":null,"url":null,"abstract":"<p><p>The authors have withdrawn this manuscript because experiments completed with more sensitive detection methods have led to results inconsistent with the original data and conclusions of the original manuscript. Therefore, the authors do not wish this work to be cited as reference for the project. If you have any questions, please contact the corresponding author.</p>","PeriodicalId":72407,"journal":{"name":"bioRxiv : the preprint server for biology","volume":" ","pages":""},"PeriodicalIF":0.0000,"publicationDate":"2025-06-10","publicationTypes":"Journal Article","fieldsOfStudy":null,"isOpenAccess":false,"openAccessPdf":"https://ftp.ncbi.nlm.nih.gov/pub/pmc/oa_pdf/95/1e/nihpp-2023.09.04.556280v2.PMC10508767.pdf","citationCount":"0","resultStr":null,"platform":"Semanticscholar","paperid":null,"PeriodicalName":"bioRxiv : the preprint server for biology","FirstCategoryId":"1085","ListUrlMain":"https://doi.org/10.1101/2023.09.04.556280","RegionNum":0,"RegionCategory":null,"ArticlePicture":[],"TitleCN":null,"AbstractTextCN":null,"PMCID":null,"EPubDate":"","PubModel":"","JCR":"","JCRName":"","Score":null,"Total":0}
引用次数: 0

Abstract

The authors have withdrawn this manuscript because experiments completed with more sensitive detection methods have led to results inconsistent with the original data and conclusions of the original manuscript. Therefore, the authors do not wish this work to be cited as reference for the project. If you have any questions, please contact the corresponding author.

Abstract Image

Abstract Image

Abstract Image

UBC13介导的模板转换促进FBH1缺陷细胞的复制应激抗性。
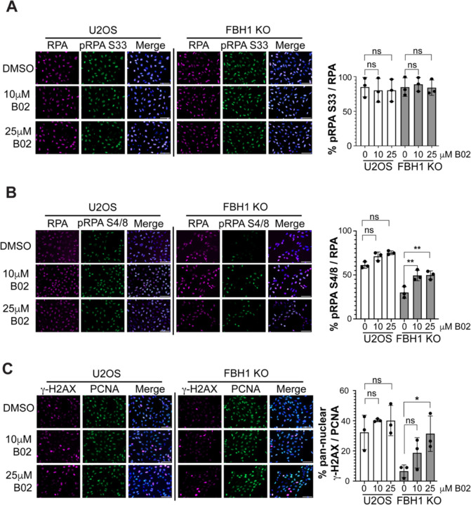
复制过程中DNA损伤的正确解决对基因组稳定性至关重要。FBH1是一种UvrD解旋酶,在DNA损伤反应中起着至关重要的作用。FBH1促进双链断裂的形成和信号传导,以响应延长的复制应激来启动细胞凋亡。人FBH1调节RAD51抑制同源重组。先前的一项研究表明,RAD51的错误调节可能有助于FBH1缺陷细胞的复制应激抵抗,但其潜在机制尚不清楚。在这里,我们提供了RAD51促进FBH1缺陷细胞复制应激抵抗的直接证据。我们证明了使用小分子B02抑制RAD51,部分挽救FBH1缺陷细胞中的双链断裂信号。我们发现,仅抑制RAD51的链交换活性可以挽救FBH1敲除细胞中的双链断裂信号。最后,我们发现,UBC13(一种促进RAD51依赖性模板转换的E2蛋白)的缺失,挽救了双链断裂的形成和使FBH1缺陷细胞对复制应激敏感的信号传导。我们的研究结果表明,FBH1调节模板转换以促进复制应激敏感性。
本文章由计算机程序翻译,如有差异,请以英文原文为准。
求助全文
约1分钟内获得全文 求助全文
来源期刊
自引率
0.00%
发文量
0
×
引用
GB/T 7714-2015
复制
MLA
复制
APA
复制
导出至
BibTeX EndNote RefMan NoteFirst NoteExpress
×
提示
您的信息不完整,为了账户安全,请先补充。
现在去补充
×
提示
您因"违规操作"
具体请查看互助需知
我知道了
×
提示
确定
请完成安全验证×
copy
已复制链接
快去分享给好友吧!
我知道了
右上角分享
点击右上角分享
0
联系我们:info@booksci.cn Book学术提供免费学术资源搜索服务,方便国内外学者检索中英文文献。致力于提供最便捷和优质的服务体验。 Copyright © 2023 布克学术 All rights reserved.
京ICP备2023020795号-1
ghs 京公网安备 11010802042870号
Book学术文献互助
Book学术文献互助群
群 号:604180095
Book学术官方微信