Construction a CO2 Incubator for Cell Culture with Capability of Transmitting Microwave Radiation.

IF 1.1 Q4 ENGINEERING, BIOMEDICAL
Journal of Medical Signals & Sensors Pub Date : 2022-05-12 eCollection Date: 2022-04-01 DOI:10.4103/jmss.jmss_113_21
Mansour Tayebi-Khorami, Nahid Chegeni, Maryam Tahmasebi Birgani, Amir Danyaei, Reza Fardid, Jaber Zafari
{"title":"Construction a CO2 Incubator for Cell Culture with Capability of Transmitting Microwave Radiation.","authors":"Mansour Tayebi-Khorami,&nbsp;Nahid Chegeni,&nbsp;Maryam Tahmasebi Birgani,&nbsp;Amir Danyaei,&nbsp;Reza Fardid,&nbsp;Jaber Zafari","doi":"10.4103/jmss.jmss_113_21","DOIUrl":null,"url":null,"abstract":"<p><strong>Background: </strong>The objective of this study was to design and construct a CO2 incubator with nonmetallic walls and to investigate the viability of the cells and microwave irradiance inside this incubator.</p><p><strong>Methods: </strong>Because the walls of conventional incubators are made of metal, this causes scattering, reflection, and absorption of electromagnetic waves. We decided to build a nonmetallic wall incubator to examine cells under microwave radiation. Incubator walls were made using polyvinyl chloride and Plexiglas and then temperature, CO2 pressure, and humidity sensors were placed in it. Atmel® ATmega1284, a low-power CMOS 8-bit microcontroller, collects and analyzes the sensor information, and if the values are less or more than the specified limits, the command to cut off or connect the electric current to the heater or CO2 solenoid valve is sent. Using a fan inside the incubator chamber, temperature and CO2 are uniforms. The temperature of the points where the cell culture plates are placed was measured, and the temperature difference was compared. Ovarian cancer cells (A2780) were cultured in the hand-made and commercial incubators at different times, and cell viability was compared by the MTT method. Microwave radiation in the incubator was also investigated using a spectrum analyzer. The survival of cells after microwave irradiation in the incubator was measured and compared with control cells.</p><p><strong>Results: </strong>The data showed that there was no significant difference in temperature of different points in hand-made incubator and also there was no significant difference between the viability of cells cultured in the hand-made and commercial incubators. The survival of irradiated cells in the incubator was reduced compared to control cells, but this reduction was not significant.</p><p><strong>Conclusion: </strong>This incubator has the ability to maintain cells and study the effects of electromagnetic radiations on the desired cells, which becomes possible by using this device.</p>","PeriodicalId":37680,"journal":{"name":"Journal of Medical Signals & Sensors","volume":"12 2","pages":"127-132"},"PeriodicalIF":1.1000,"publicationDate":"2022-05-12","publicationTypes":"Journal Article","fieldsOfStudy":null,"isOpenAccess":false,"openAccessPdf":"https://ftp.ncbi.nlm.nih.gov/pub/pmc/oa_pdf/d2/c3/JMSS-12-127.PMC9215836.pdf","citationCount":"2","resultStr":null,"platform":"Semanticscholar","paperid":null,"PeriodicalName":"Journal of Medical Signals & Sensors","FirstCategoryId":"1085","ListUrlMain":"https://doi.org/10.4103/jmss.jmss_113_21","RegionNum":0,"RegionCategory":null,"ArticlePicture":[],"TitleCN":null,"AbstractTextCN":null,"PMCID":null,"EPubDate":"2022/4/1 0:00:00","PubModel":"eCollection","JCR":"Q4","JCRName":"ENGINEERING, BIOMEDICAL","Score":null,"Total":0}
引用次数: 2

Abstract

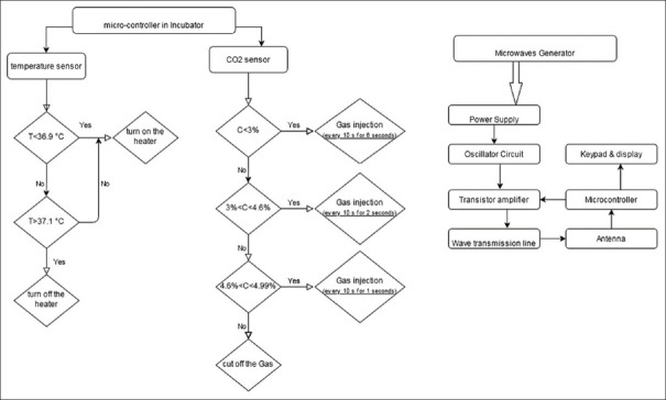
Background: The objective of this study was to design and construct a CO2 incubator with nonmetallic walls and to investigate the viability of the cells and microwave irradiance inside this incubator.

Methods: Because the walls of conventional incubators are made of metal, this causes scattering, reflection, and absorption of electromagnetic waves. We decided to build a nonmetallic wall incubator to examine cells under microwave radiation. Incubator walls were made using polyvinyl chloride and Plexiglas and then temperature, CO2 pressure, and humidity sensors were placed in it. Atmel® ATmega1284, a low-power CMOS 8-bit microcontroller, collects and analyzes the sensor information, and if the values are less or more than the specified limits, the command to cut off or connect the electric current to the heater or CO2 solenoid valve is sent. Using a fan inside the incubator chamber, temperature and CO2 are uniforms. The temperature of the points where the cell culture plates are placed was measured, and the temperature difference was compared. Ovarian cancer cells (A2780) were cultured in the hand-made and commercial incubators at different times, and cell viability was compared by the MTT method. Microwave radiation in the incubator was also investigated using a spectrum analyzer. The survival of cells after microwave irradiation in the incubator was measured and compared with control cells.

Results: The data showed that there was no significant difference in temperature of different points in hand-made incubator and also there was no significant difference between the viability of cells cultured in the hand-made and commercial incubators. The survival of irradiated cells in the incubator was reduced compared to control cells, but this reduction was not significant.

Conclusion: This incubator has the ability to maintain cells and study the effects of electromagnetic radiations on the desired cells, which becomes possible by using this device.

Abstract Image

Abstract Image

Abstract Image

具有微波传输能力的CO2细胞培养箱的构建。
背景:本研究的目的是设计和建造一个非金属壁的CO2培养箱,并研究培养箱内细胞的活力和微波辐照度。方法:由于传统孵化器的壁是由金属制成的,这会导致电磁波的散射、反射和吸收。我们决定建造一个非金属壁培养箱,在微波辐射下检查细胞。用聚氯乙烯和有机玻璃制成培养箱壁,然后在其中放置温度、二氧化碳压力和湿度传感器。Atmel®ATmega1284,一个低功耗的CMOS 8位微控制器,收集和分析传感器信息,如果值小于或大于规定的限制,命令切断或连接电流到加热器或CO2电磁阀被发送。在培养室内使用风扇,温度和二氧化碳是统一的。测量细胞培养板放置点的温度,并比较温差。将卵巢癌细胞(A2780)分别在人工培养箱和商业培养箱中培养不同时间,采用MTT法比较细胞活力。利用频谱分析仪对培养箱中的微波辐射进行了研究。测定培养箱中微波辐照后细胞的存活率,并与对照细胞进行比较。结果:数据显示,手工制作的培养箱中各温度点无显著差异,培养的细胞活力与商业培养箱无显著差异。与对照细胞相比,辐照细胞在培养箱中的存活率降低,但这种降低并不显著。结论:该培养箱具有维持细胞和研究电磁辐射对所需细胞影响的能力,使其成为可能。
本文章由计算机程序翻译,如有差异,请以英文原文为准。
求助全文
约1分钟内获得全文 求助全文
来源期刊
Journal of Medical Signals & Sensors
Journal of Medical Signals & Sensors ENGINEERING, BIOMEDICAL-
CiteScore
2.30
自引率
0.00%
发文量
53
审稿时长
33 weeks
期刊介绍: JMSS is an interdisciplinary journal that incorporates all aspects of the biomedical engineering including bioelectrics, bioinformatics, medical physics, health technology assessment, etc. Subject areas covered by the journal include: - Bioelectric: Bioinstruments Biosensors Modeling Biomedical signal processing Medical image analysis and processing Medical imaging devices Control of biological systems Neuromuscular systems Cognitive sciences Telemedicine Robotic Medical ultrasonography Bioelectromagnetics Electrophysiology Cell tracking - Bioinformatics and medical informatics: Analysis of biological data Data mining Stochastic modeling Computational genomics Artificial intelligence & fuzzy Applications Medical softwares Bioalgorithms Electronic health - Biophysics and medical physics: Computed tomography Radiation therapy Laser therapy - Education in biomedical engineering - Health technology assessment - Standard in biomedical engineering.
×
引用
GB/T 7714-2015
复制
MLA
复制
APA
复制
导出至
BibTeX EndNote RefMan NoteFirst NoteExpress
×
提示
您的信息不完整,为了账户安全,请先补充。
现在去补充
×
提示
您因"违规操作"
具体请查看互助需知
我知道了
×
提示
确定
请完成安全验证×
copy
已复制链接
快去分享给好友吧!
我知道了
右上角分享
点击右上角分享
0
联系我们:info@booksci.cn Book学术提供免费学术资源搜索服务,方便国内外学者检索中英文文献。致力于提供最便捷和优质的服务体验。 Copyright © 2023 布克学术 All rights reserved.
京ICP备2023020795号-1
ghs 京公网安备 11010802042870号
Book学术文献互助
Book学术文献互助群
群 号:604180095
Book学术官方微信