L-Glutamine alleviates osteoarthritis by regulating lncRNA-NKILA expression through the TGF-β1/SMAD2/3 signalling pathway.

Xiao Ma, Dechao Cai, Yakun Zhu, Yao Zhao, Xianbo Shang, Chen Wang, Haotian Zhang, Ashuai Bian, Haoran Yu, Wendan Cheng
{"title":"L-Glutamine alleviates osteoarthritis by regulating lncRNA-NKILA expression through the TGF-β1/SMAD2/3 signalling pathway.","authors":"Xiao Ma,&nbsp;Dechao Cai,&nbsp;Yakun Zhu,&nbsp;Yao Zhao,&nbsp;Xianbo Shang,&nbsp;Chen Wang,&nbsp;Haotian Zhang,&nbsp;Ashuai Bian,&nbsp;Haoran Yu,&nbsp;Wendan Cheng","doi":"10.1042/CS20220082","DOIUrl":null,"url":null,"abstract":"<p><p>Osteoarthritis (OA) is a heterogeneous condition characterized by cartilage degradation, subchondral sclerosis, and osteophyte formation, and accompanied by the generation of pro-inflammatory mediators and degradation of extracellular matrix. The current treatment for early OA is focused on the relief of symptoms, such as pain, but this treatment cannot delay the pathological process. L-Glutamine (L-Gln), which has anti-inflammatory and anti-apoptotic effects, is the most abundant amino acid in human blood. However, its role in OA has not been systematically studied. Therefore, the objective of this work was to explore the therapeutic effect and molecular mechanism of L-Gln on OA. In vitro, we found that L-Gln could up-regulate the expression of the long non-coding RNA NKILA, which is regulated by the transforming growth factor-β1/SMAD2/3 pathway, and inhibit the activity of nuclear factor-κB, thereby decreasing the expression of nitric oxide synthase, cyclooxygenase-2, and matrix metalloproteinase-13 (MMP-13). This led to a reduction in the generation of nitrous oxide, prostaglandin E-2, tumour necrosis factor-α, and degradation of the extracellular matrix (i.e. aggrecan and collagen II) in rat OA chondrocytes. Moreover, intragastric administration of L-Gln reduced the degradation of cartilage tissue and expression of MMP-13 in a rat OA model. L-Gln also relieved the clinical symptoms in some patients with early knee joint OA. These findings highlight that L-Gln is a potential therapeutic drug to delay the occurrence and development of OA.</p>","PeriodicalId":519494,"journal":{"name":"Clinical Science (London, England : 1979)","volume":" ","pages":"1053-1069"},"PeriodicalIF":0.0000,"publicationDate":"2022-07-15","publicationTypes":"Journal Article","fieldsOfStudy":null,"isOpenAccess":false,"openAccessPdf":"https://www.ncbi.nlm.nih.gov/pmc/articles/PMC9264285/pdf/","citationCount":"4","resultStr":null,"platform":"Semanticscholar","paperid":null,"PeriodicalName":"Clinical Science (London, England : 1979)","FirstCategoryId":"3","ListUrlMain":"https://doi.org/10.1042/CS20220082","RegionNum":0,"RegionCategory":null,"ArticlePicture":[],"TitleCN":null,"AbstractTextCN":null,"PMCID":null,"EPubDate":"","PubModel":"","JCR":"","JCRName":"","Score":null,"Total":0}
引用次数: 4

Abstract

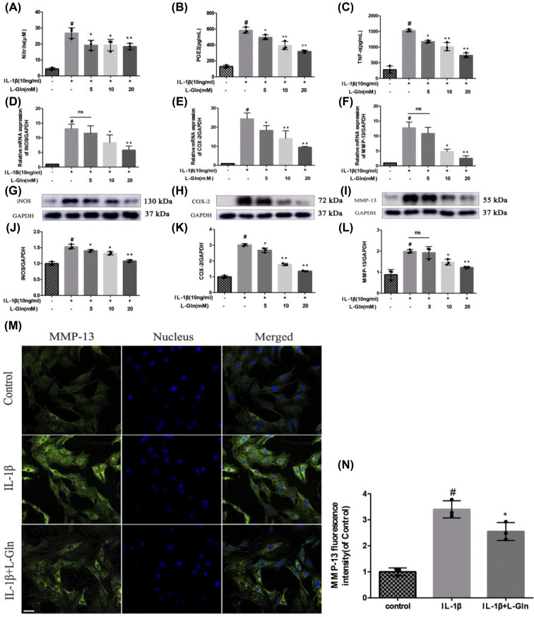
Osteoarthritis (OA) is a heterogeneous condition characterized by cartilage degradation, subchondral sclerosis, and osteophyte formation, and accompanied by the generation of pro-inflammatory mediators and degradation of extracellular matrix. The current treatment for early OA is focused on the relief of symptoms, such as pain, but this treatment cannot delay the pathological process. L-Glutamine (L-Gln), which has anti-inflammatory and anti-apoptotic effects, is the most abundant amino acid in human blood. However, its role in OA has not been systematically studied. Therefore, the objective of this work was to explore the therapeutic effect and molecular mechanism of L-Gln on OA. In vitro, we found that L-Gln could up-regulate the expression of the long non-coding RNA NKILA, which is regulated by the transforming growth factor-β1/SMAD2/3 pathway, and inhibit the activity of nuclear factor-κB, thereby decreasing the expression of nitric oxide synthase, cyclooxygenase-2, and matrix metalloproteinase-13 (MMP-13). This led to a reduction in the generation of nitrous oxide, prostaglandin E-2, tumour necrosis factor-α, and degradation of the extracellular matrix (i.e. aggrecan and collagen II) in rat OA chondrocytes. Moreover, intragastric administration of L-Gln reduced the degradation of cartilage tissue and expression of MMP-13 in a rat OA model. L-Gln also relieved the clinical symptoms in some patients with early knee joint OA. These findings highlight that L-Gln is a potential therapeutic drug to delay the occurrence and development of OA.

Abstract Image

Abstract Image

Abstract Image

l -谷氨酰胺通过TGF-β1/SMAD2/3信号通路调节lncRNA-NKILA表达,缓解骨关节炎。
骨关节炎(OA)是一种异质性疾病,以软骨退化、软骨下硬化和骨赘形成为特征,并伴有促炎介质的产生和细胞外基质的降解。目前对早期OA的治疗侧重于缓解症状,如疼痛,但这种治疗不能延缓病理过程。l -谷氨酰胺(L-Gln)是人体血液中含量最丰富的氨基酸,具有抗炎和抗细胞凋亡的作用。然而,其在OA中的作用尚未得到系统的研究。因此,本研究的目的是探讨L-Gln对OA的治疗作用及其分子机制。在体外实验中,我们发现L-Gln可以上调受转化生长因子-β1/SMAD2/3通路调控的长链非编码RNA NKILA的表达,抑制核因子-κB的活性,从而降低一氧化氮合酶、环氧合酶-2和基质金属蛋白酶-13 (MMP-13)的表达。这导致大鼠OA软骨细胞中氧化亚氮、前列腺素E-2、肿瘤坏死因子-α的生成减少,以及细胞外基质(即聚集蛋白和胶原II)的降解。此外,在OA大鼠模型中,灌胃L-Gln可以减少软骨组织的降解和MMP-13的表达。L-Gln还能缓解部分早期膝关节OA患者的临床症状。这些发现表明L-Gln是一种潜在的延缓OA发生和发展的治疗药物。
本文章由计算机程序翻译,如有差异,请以英文原文为准。
求助全文
约1分钟内获得全文 求助全文
来源期刊
自引率
0.00%
发文量
0
×
引用
GB/T 7714-2015
复制
MLA
复制
APA
复制
导出至
BibTeX EndNote RefMan NoteFirst NoteExpress
×
提示
您的信息不完整,为了账户安全,请先补充。
现在去补充
×
提示
您因"违规操作"
具体请查看互助需知
我知道了
×
提示
确定
请完成安全验证×
copy
已复制链接
快去分享给好友吧!
我知道了
右上角分享
点击右上角分享
0
联系我们:info@booksci.cn Book学术提供免费学术资源搜索服务,方便国内外学者检索中英文文献。致力于提供最便捷和优质的服务体验。 Copyright © 2023 布克学术 All rights reserved.
京ICP备2023020795号-1
ghs 京公网安备 11010802042870号
Book学术文献互助
Book学术文献互助群
群 号:604180095
Book学术官方微信