Protosappanin B Exerts Anti-tumor Effects on Colon Cancer Cells via Inhibiting GOLPH3 Expression.

IF 2.8 3区 医学 Q2 INTEGRATIVE & COMPLEMENTARY MEDICINE
Xue-Cong Zheng, Ze-Sheng Shi, Cheng-Zhi Qiu, Zhong-Shi Hong, Chun-Xiao Wang, Hai-Bin Zhuang, Zhi-Chuan Chen, Jian-Peng Pan
{"title":"Protosappanin B Exerts Anti-tumor Effects on Colon Cancer Cells via Inhibiting GOLPH3 Expression.","authors":"Xue-Cong Zheng,&nbsp;Ze-Sheng Shi,&nbsp;Cheng-Zhi Qiu,&nbsp;Zhong-Shi Hong,&nbsp;Chun-Xiao Wang,&nbsp;Hai-Bin Zhuang,&nbsp;Zhi-Chuan Chen,&nbsp;Jian-Peng Pan","doi":"10.1177/1534735420972477","DOIUrl":null,"url":null,"abstract":"<p><p>Protosappanin B (PSB) is a key active component of Lignum Sappan extract. Although the antiproliferative effects of Lignum Sappan extract have been demonstrated in various cancer cells, relatively little is known about the effects of PSB on tumor progression. The aim of this study was to explore the anti-tumor effects of PSB on human colon cancer cells by regulation of intracellular signaling pathways and Golgi phosphoprotein 3 (GOLPH3) expression in vitro and in vivo. Our results showed that PSB effectively inhibited the viability and migration of SW620 cells and induced apoptosis, but had poor effect on HCT116 cells. Furthermore, PSB significantly reduced the expression of p-AKT, p-p70S6K, β-catenin, and p-ERK1/2 proteins in SW620 cells, and this effect was reversed by the corresponding signaling pathway agonists. Interestingly, PSB could also suppress GOLPH3 expression of SW620 cells in a concentration-dependent manner, but SW620 cells transfected with lentiviral vectors overexpressing GOLPH3 can effectively resist the cytotoxic activity of PSB in vitro. The xenograft experiment of SW620 cells with LV-GOLPH3 confirmed that PSB distinctly inhibited the tumor growth via suppressing GOLPH3 expression. Collectively, these findings clarified a new anti-cancer mechanism of PSB through inhibition of GOLPH3 expression and intracellular signaling pathways in colon cancer cells. PSB may be a potential new drug for colon cancer.</p>","PeriodicalId":13734,"journal":{"name":"Integrative Cancer Therapies","volume":"19 ","pages":"1534735420972477"},"PeriodicalIF":2.8000,"publicationDate":"2020-01-01","publicationTypes":"Journal Article","fieldsOfStudy":null,"isOpenAccess":false,"openAccessPdf":"https://sci-hub-pdf.com/10.1177/1534735420972477","citationCount":"4","resultStr":null,"platform":"Semanticscholar","paperid":null,"PeriodicalName":"Integrative Cancer Therapies","FirstCategoryId":"3","ListUrlMain":"https://doi.org/10.1177/1534735420972477","RegionNum":3,"RegionCategory":"医学","ArticlePicture":[],"TitleCN":null,"AbstractTextCN":null,"PMCID":null,"EPubDate":"","PubModel":"","JCR":"Q2","JCRName":"INTEGRATIVE & COMPLEMENTARY MEDICINE","Score":null,"Total":0}
引用次数: 4

Abstract

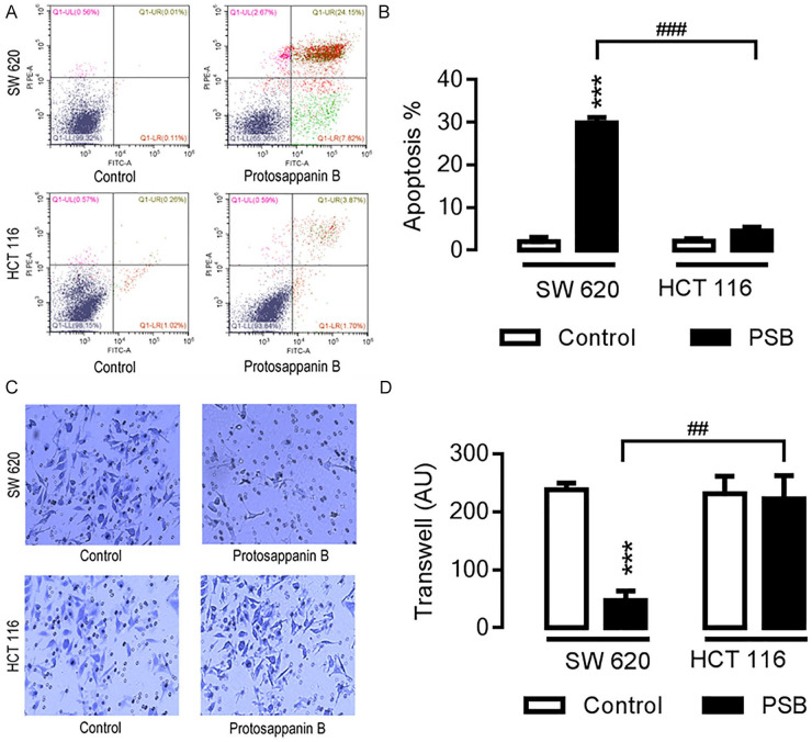
Protosappanin B (PSB) is a key active component of Lignum Sappan extract. Although the antiproliferative effects of Lignum Sappan extract have been demonstrated in various cancer cells, relatively little is known about the effects of PSB on tumor progression. The aim of this study was to explore the anti-tumor effects of PSB on human colon cancer cells by regulation of intracellular signaling pathways and Golgi phosphoprotein 3 (GOLPH3) expression in vitro and in vivo. Our results showed that PSB effectively inhibited the viability and migration of SW620 cells and induced apoptosis, but had poor effect on HCT116 cells. Furthermore, PSB significantly reduced the expression of p-AKT, p-p70S6K, β-catenin, and p-ERK1/2 proteins in SW620 cells, and this effect was reversed by the corresponding signaling pathway agonists. Interestingly, PSB could also suppress GOLPH3 expression of SW620 cells in a concentration-dependent manner, but SW620 cells transfected with lentiviral vectors overexpressing GOLPH3 can effectively resist the cytotoxic activity of PSB in vitro. The xenograft experiment of SW620 cells with LV-GOLPH3 confirmed that PSB distinctly inhibited the tumor growth via suppressing GOLPH3 expression. Collectively, these findings clarified a new anti-cancer mechanism of PSB through inhibition of GOLPH3 expression and intracellular signaling pathways in colon cancer cells. PSB may be a potential new drug for colon cancer.

Abstract Image

Abstract Image

Abstract Image

原皂素B通过抑制GOLPH3表达对结肠癌细胞具有抗肿瘤作用。
原皂素B (PSB)是皂素提取物的重要活性成分。尽管木质素提取物的抗增殖作用已在多种癌细胞中得到证实,但对PSB对肿瘤进展的影响知之甚少。本研究旨在探讨PSB通过调控细胞内信号通路和高尔基磷酸化蛋白3 (GOLPH3)的体内外表达,对人结肠癌细胞的抗肿瘤作用。我们的研究结果表明,PSB能有效抑制SW620细胞的活力和迁移,诱导细胞凋亡,但对HCT116细胞的影响较差。此外,PSB显著降低了SW620细胞中p-AKT、p-p70S6K、β-catenin和p-ERK1/2蛋白的表达,这种作用被相应的信号通路激动剂逆转。有趣的是,PSB也能以浓度依赖性的方式抑制SW620细胞GOLPH3的表达,但转染过表达GOLPH3的慢病毒载体的SW620细胞在体外可有效抵抗PSB的细胞毒活性。LV-GOLPH3在SW620细胞的异种移植实验证实,PSB通过抑制GOLPH3的表达明显抑制肿瘤生长。总之,这些发现阐明了PSB通过抑制结肠癌细胞中GOLPH3表达和细胞内信号通路的抗癌新机制。PSB可能是一种治疗结肠癌的潜在新药。
本文章由计算机程序翻译,如有差异,请以英文原文为准。
求助全文
约1分钟内获得全文 求助全文
来源期刊
Integrative Cancer Therapies
Integrative Cancer Therapies 医学-全科医学与补充医学
CiteScore
4.80
自引率
3.40%
发文量
78
审稿时长
>12 weeks
期刊介绍: ICT is the first journal to spearhead and focus on a new and growing movement in cancer treatment. The journal emphasizes scientific understanding of alternative medicine and traditional medicine therapies, and their responsible integration with conventional health care. Integrative care includes therapeutic interventions in diet, lifestyle, exercise, stress care, and nutritional supplements, as well as experimental vaccines, chrono-chemotherapy, and other advanced treatments. Contributors are leading oncologists, researchers, nurses, and health-care professionals.
×
引用
GB/T 7714-2015
复制
MLA
复制
APA
复制
导出至
BibTeX EndNote RefMan NoteFirst NoteExpress
×
提示
您的信息不完整,为了账户安全,请先补充。
现在去补充
×
提示
您因"违规操作"
具体请查看互助需知
我知道了
×
提示
确定
请完成安全验证×
copy
已复制链接
快去分享给好友吧!
我知道了
右上角分享
点击右上角分享
0
联系我们:info@booksci.cn Book学术提供免费学术资源搜索服务,方便国内外学者检索中英文文献。致力于提供最便捷和优质的服务体验。 Copyright © 2023 布克学术 All rights reserved.
京ICP备2023020795号-1
ghs 京公网安备 11010802042870号
Book学术文献互助
Book学术文献互助群
群 号:604180095
Book学术官方微信