Phenotypic Characterization and Isolation of Myeloid-Derived Suppressor Cells.

Current Protocols Pub Date : 2022-10-01 DOI:10.1002/cpz1.561
Or Reuven, Ivan Mikula, Hadas Ashkenazi-Preiser, Nira Twaik, Kerem Ben-Meir, Yaron Meirow, Leonor Daniel, Guy Kariv, Mahdi Kurd, Michal Baniyash
{"title":"Phenotypic Characterization and Isolation of Myeloid-Derived Suppressor Cells.","authors":"Or Reuven, Ivan Mikula, Hadas Ashkenazi-Preiser, Nira Twaik, Kerem Ben-Meir, Yaron Meirow, Leonor Daniel, Guy Kariv, Mahdi Kurd, Michal Baniyash","doi":"10.1002/cpz1.561","DOIUrl":null,"url":null,"abstract":"<p><p>Myeloid-derived suppressor cells (MDSCs) are heterogenous populations of immature myeloid cells that can be divided into two main subpopulations, polymorphonuclear (PMN) MDSCs and monocytic (M) MDSCs. These cells accumulate during chronic inflammation and induce immunosuppression evident in an array of pathologies such as cancer, inflammatory bowel disease, and infectious and autoimmune diseases. Herein, we describe methods to isolate and characterize MDSCs from various murine tissue, as well as to phenotype blood-derived MDSCs from patients. The protocols describe methods for isolation of total MDSCs and their subpopulations, for characterization, and for evaluation of their distribution within tissue, as well as for assessing their maturation stage by flow cytometry, immunofluorescence analyses, and Giemsa staining. © 2022 The Authors. Current Protocols published by Wiley Periodicals LLC. Basic Protocol 1: Single-cell suspension generation from different tissue Alternate Protocol 1: Single-cell suspension generation from subcutaneous melanoma tumors Basic Protocol 2: Characterization of MDSC phenotype Basic Protocol 3: Cell separation using magnetic beads: Separating pan-MDSCs or PMN-MDSC and M-MDSC subpopulations Alternate Protocol 2: Staining and preparing MDSCs for sorting Support Protocol: PMN-MDSC and M-MDSC gating strategy in mouse Basic Protocol 4: Immunofluorescence analysis of MDSCs Basic Protocol 5: Handling human blood samples and characterizing human MDSCs Alternate Protocol 3: Flow cytometry staining of thawed human whole blood samples.</p>","PeriodicalId":11174,"journal":{"name":"Current Protocols","volume":" ","pages":"e561"},"PeriodicalIF":0.0000,"publicationDate":"2022-10-01","publicationTypes":"Journal Article","fieldsOfStudy":null,"isOpenAccess":false,"openAccessPdf":"https://www.ncbi.nlm.nih.gov/pmc/articles/PMC11648828/pdf/","citationCount":"0","resultStr":null,"platform":"Semanticscholar","paperid":null,"PeriodicalName":"Current Protocols","FirstCategoryId":"1085","ListUrlMain":"https://doi.org/10.1002/cpz1.561","RegionNum":0,"RegionCategory":null,"ArticlePicture":[],"TitleCN":null,"AbstractTextCN":null,"PMCID":null,"EPubDate":"","PubModel":"","JCR":"","JCRName":"","Score":null,"Total":0}
引用次数: 0

Abstract

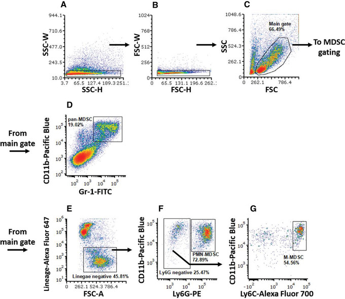
Myeloid-derived suppressor cells (MDSCs) are heterogenous populations of immature myeloid cells that can be divided into two main subpopulations, polymorphonuclear (PMN) MDSCs and monocytic (M) MDSCs. These cells accumulate during chronic inflammation and induce immunosuppression evident in an array of pathologies such as cancer, inflammatory bowel disease, and infectious and autoimmune diseases. Herein, we describe methods to isolate and characterize MDSCs from various murine tissue, as well as to phenotype blood-derived MDSCs from patients. The protocols describe methods for isolation of total MDSCs and their subpopulations, for characterization, and for evaluation of their distribution within tissue, as well as for assessing their maturation stage by flow cytometry, immunofluorescence analyses, and Giemsa staining. © 2022 The Authors. Current Protocols published by Wiley Periodicals LLC. Basic Protocol 1: Single-cell suspension generation from different tissue Alternate Protocol 1: Single-cell suspension generation from subcutaneous melanoma tumors Basic Protocol 2: Characterization of MDSC phenotype Basic Protocol 3: Cell separation using magnetic beads: Separating pan-MDSCs or PMN-MDSC and M-MDSC subpopulations Alternate Protocol 2: Staining and preparing MDSCs for sorting Support Protocol: PMN-MDSC and M-MDSC gating strategy in mouse Basic Protocol 4: Immunofluorescence analysis of MDSCs Basic Protocol 5: Handling human blood samples and characterizing human MDSCs Alternate Protocol 3: Flow cytometry staining of thawed human whole blood samples.

Abstract Image

Abstract Image

Abstract Image

骨髓源性抑制细胞的表型鉴定和分离。
髓源性抑制细胞(myeloid -derived suppressor cells, MDSCs)是一种异质性的未成熟髓系细胞,可分为两个主要亚群:多形核MDSCs (PMN)和单核MDSCs (M)。这些细胞在慢性炎症中积累并诱导免疫抑制,这在癌症、炎症性肠病、感染性和自身免疫性疾病等一系列病理中很明显。在这里,我们描述了从各种小鼠组织中分离和表征MDSCs的方法,以及对患者血液来源的MDSCs进行表型分析的方法。该方案描述了分离总MDSCs及其亚群的方法,用于表征和评估其在组织内的分布,以及通过流式细胞术、免疫荧光分析和吉姆萨染色评估其成熟阶段的方法。©2022作者。当前方案由Wiley期刊有限责任公司发布。基本方案1:从不同组织中产生单细胞悬液替代方案1:从皮下黑色素瘤肿瘤中产生单细胞悬液基本方案2:MDSC表型的表征基本方案3:使用磁珠分离细胞:分离pan-MDSCs或PMN-MDSC和M-MDSC亚群替代方案2:染色和制备MDSCs进行分选支持方案:小鼠PMN-MDSC和M-MDSC门控策略基本方案4:MDSCs的免疫荧光分析基本方案5:处理人血液样本和表征人MDSCs备用方案3:解冻的人全血样本的流式细胞术染色。
本文章由计算机程序翻译,如有差异,请以英文原文为准。
求助全文
约1分钟内获得全文 求助全文
来源期刊
自引率
0.00%
发文量
0
×
引用
GB/T 7714-2015
复制
MLA
复制
APA
复制
导出至
BibTeX EndNote RefMan NoteFirst NoteExpress
×
提示
您的信息不完整,为了账户安全,请先补充。
现在去补充
×
提示
您因"违规操作"
具体请查看互助需知
我知道了
×
提示
确定
请完成安全验证×
copy
已复制链接
快去分享给好友吧!
我知道了
右上角分享
点击右上角分享
0
联系我们:info@booksci.cn Book学术提供免费学术资源搜索服务,方便国内外学者检索中英文文献。致力于提供最便捷和优质的服务体验。 Copyright © 2023 布克学术 All rights reserved.
京ICP备2023020795号-1
ghs 京公网安备 11010802042870号
Book学术文献互助
Book学术文献互助群
群 号:604180095
Book学术官方微信