A dedicated database system for handling multi-level data in systems biology.

Q2 Decision Sciences
Source Code for Biology and Medicine Pub Date : 2014-07-10 eCollection Date: 2014-01-01 DOI:10.1186/1751-0473-9-17
Natapol Pornputtapong, Kwanjeera Wanichthanarak, Avlant Nilsson, Intawat Nookaew, Jens Nielsen
{"title":"A dedicated database system for handling multi-level data in systems biology.","authors":"Natapol Pornputtapong,&nbsp;Kwanjeera Wanichthanarak,&nbsp;Avlant Nilsson,&nbsp;Intawat Nookaew,&nbsp;Jens Nielsen","doi":"10.1186/1751-0473-9-17","DOIUrl":null,"url":null,"abstract":"<p><strong>Background: </strong>Advances in high-throughput technologies have enabled extensive generation of multi-level omics data. These data are crucial for systems biology research, though they are complex, heterogeneous, highly dynamic, incomplete and distributed among public databases. This leads to difficulties in data accessibility and often results in errors when data are merged and integrated from varied resources. Therefore, integration and management of systems biological data remain very challenging.</p><p><strong>Methods: </strong>To overcome this, we designed and developed a dedicated database system that can serve and solve the vital issues in data management and hereby facilitate data integration, modeling and analysis in systems biology within a sole database. In addition, a yeast data repository was implemented as an integrated database environment which is operated by the database system. Two applications were implemented to demonstrate extensibility and utilization of the system. Both illustrate how the user can access the database via the web query function and implemented scripts. These scripts are specific for two sample cases: 1) Detecting the pheromone pathway in protein interaction networks; and 2) Finding metabolic reactions regulated by Snf1 kinase.</p><p><strong>Results and conclusion: </strong>In this study we present the design of database system which offers an extensible environment to efficiently capture the majority of biological entities and relations encountered in systems biology. Critical functions and control processes were designed and implemented to ensure consistent, efficient, secure and reliable transactions. The two sample cases on the yeast integrated data clearly demonstrate the value of a sole database environment for systems biology research.</p>","PeriodicalId":35052,"journal":{"name":"Source Code for Biology and Medicine","volume":"9 ","pages":"17"},"PeriodicalIF":0.0000,"publicationDate":"2014-07-10","publicationTypes":"Journal Article","fieldsOfStudy":null,"isOpenAccess":false,"openAccessPdf":"https://sci-hub-pdf.com/10.1186/1751-0473-9-17","citationCount":"2","resultStr":null,"platform":"Semanticscholar","paperid":null,"PeriodicalName":"Source Code for Biology and Medicine","FirstCategoryId":"1085","ListUrlMain":"https://doi.org/10.1186/1751-0473-9-17","RegionNum":0,"RegionCategory":null,"ArticlePicture":[],"TitleCN":null,"AbstractTextCN":null,"PMCID":null,"EPubDate":"2014/1/1 0:00:00","PubModel":"eCollection","JCR":"Q2","JCRName":"Decision Sciences","Score":null,"Total":0}
引用次数: 2

Abstract

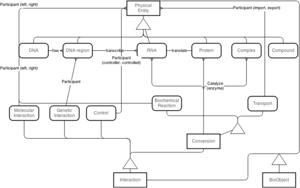
Background: Advances in high-throughput technologies have enabled extensive generation of multi-level omics data. These data are crucial for systems biology research, though they are complex, heterogeneous, highly dynamic, incomplete and distributed among public databases. This leads to difficulties in data accessibility and often results in errors when data are merged and integrated from varied resources. Therefore, integration and management of systems biological data remain very challenging.

Methods: To overcome this, we designed and developed a dedicated database system that can serve and solve the vital issues in data management and hereby facilitate data integration, modeling and analysis in systems biology within a sole database. In addition, a yeast data repository was implemented as an integrated database environment which is operated by the database system. Two applications were implemented to demonstrate extensibility and utilization of the system. Both illustrate how the user can access the database via the web query function and implemented scripts. These scripts are specific for two sample cases: 1) Detecting the pheromone pathway in protein interaction networks; and 2) Finding metabolic reactions regulated by Snf1 kinase.

Results and conclusion: In this study we present the design of database system which offers an extensible environment to efficiently capture the majority of biological entities and relations encountered in systems biology. Critical functions and control processes were designed and implemented to ensure consistent, efficient, secure and reliable transactions. The two sample cases on the yeast integrated data clearly demonstrate the value of a sole database environment for systems biology research.

Abstract Image

Abstract Image

Abstract Image

系统生物学中处理多层次数据的专用数据库系统。
背景:高通量技术的进步使大量生成多层次组学数据成为可能。这些数据对系统生物学研究至关重要,尽管它们是复杂的、异构的、高度动态的、不完整的,并且分布在公共数据库中。这导致了数据可访问性方面的困难,并且在合并和集成来自不同资源的数据时经常导致错误。因此,系统生物数据的整合和管理仍然非常具有挑战性。方法:为了克服这一问题,我们设计并开发了一个专用的数据库系统,该系统可以服务和解决数据管理中的关键问题,从而促进系统生物学中数据的集成、建模和分析。此外,还实现了酵母数据存储库作为集成数据库环境,由数据库系统运行。实现了两个应用程序,以证明系统的可扩展性和可利用率。两者都说明了用户如何通过web查询功能和实现脚本访问数据库。这些脚本是针对两个例子:1)检测蛋白质相互作用网络中的信息素途径;2)寻找Snf1激酶调控的代谢反应。结果和结论:在本研究中,我们提出了数据库系统的设计,该系统提供了一个可扩展的环境,以有效地捕获系统生物学中遇到的大多数生物实体和关系。关键功能和控制流程的设计和实施,以确保一致,高效,安全和可靠的交易。酵母集成数据的两个例子清楚地证明了系统生物学研究中单一数据库环境的价值。
本文章由计算机程序翻译,如有差异,请以英文原文为准。
求助全文
约1分钟内获得全文 求助全文
来源期刊
Source Code for Biology and Medicine
Source Code for Biology and Medicine Decision Sciences-Information Systems and Management
自引率
0.00%
发文量
0
期刊介绍: Source Code for Biology and Medicine is a peer-reviewed open access, online journal that publishes articles on source code employed over a wide range of applications in biology and medicine. The journal"s aim is to publish source code for distribution and use in the public domain in order to advance biological and medical research. Through this dissemination, it may be possible to shorten the time required for solving certain computational problems for which there is limited source code availability or resources.
×
引用
GB/T 7714-2015
复制
MLA
复制
APA
复制
导出至
BibTeX EndNote RefMan NoteFirst NoteExpress
×
提示
您的信息不完整,为了账户安全,请先补充。
现在去补充
×
提示
您因"违规操作"
具体请查看互助需知
我知道了
×
提示
确定
请完成安全验证×
copy
已复制链接
快去分享给好友吧!
我知道了
右上角分享
点击右上角分享
0
联系我们:info@booksci.cn Book学术提供免费学术资源搜索服务,方便国内外学者检索中英文文献。致力于提供最便捷和优质的服务体验。 Copyright © 2023 布克学术 All rights reserved.
京ICP备2023020795号-1
ghs 京公网安备 11010802042870号
Book学术文献互助
Book学术文献互助群
群 号:604180095
Book学术官方微信