Oxymatrine possibly inhibits differentiation and maturation of oligodendrocytes in the remyelination of the toxin-induced demyelination animal model.

IF 3.5 3区 医学 Q2 ENDOCRINOLOGY & METABOLISM
Mei Li, Fei Huang, Jian Song, Renzhang Liang, Zhongwei Zhou, Yinglan Lin, Lili Hu, Jinghai Gu, Hua Yang, Shaozhang Hou, Huisheng Ma, Peng Wang
{"title":"Oxymatrine possibly inhibits differentiation and maturation of oligodendrocytes in the remyelination of the toxin-induced demyelination animal model.","authors":"Mei Li, Fei Huang, Jian Song, Renzhang Liang, Zhongwei Zhou, Yinglan Lin, Lili Hu, Jinghai Gu, Hua Yang, Shaozhang Hou, Huisheng Ma, Peng Wang","doi":"10.1007/s11011-025-01726-3","DOIUrl":null,"url":null,"abstract":"<p><p>Multiple sclerosis (MS) is characterized by demyelination. In demyelinated MS lesions, the recruitment, differentiation, and maturation of oligodendrocyte progenitor cells (OPCs) into oligodendrocytes (OLGs) are inhibited, leading to remyelination failure. Promoting OLG differentiation and maturation has emerged as a promising strategy for enhancing remyelination in MS. Here, we investigated whether Oxymatrine (OMT), a pharmacologically active compound derived from the traditional Chinese herb Sophora flavescens, regulates OLG differentiation and maturation, and remyelination. In this study, OMT was applied to OLG cultures in vitro and injected into the corpus callosum of a toxin-induced demyelination rat model in vivo. Our results showed that OMT potentially inhibited OLG maturation in vitro. Furthermore, in the demyelination model, remyelination was possibly impaired, and OLG maturation was likely suppressed by OMT, which possibly is due to OMT-induced apoptosis in OLGs. Although OMT possibly impairs remyelination in this model, the exploration of Chinese herbal compounds for MS therapy remains a novel and promising field for future interventions. These findings underscore the complexity of herbal pharmacology and suggest that compounds like OMT may exert dualistic effects on neurodegeneration depending on disease stage, cellular targets, or microenvironmental cues, warranting cautious translational exploration.</p>","PeriodicalId":18685,"journal":{"name":"Metabolic brain disease","volume":"40 8","pages":"293"},"PeriodicalIF":3.5000,"publicationDate":"2025-10-18","publicationTypes":"Journal Article","fieldsOfStudy":null,"isOpenAccess":false,"openAccessPdf":"https://www.ncbi.nlm.nih.gov/pmc/articles/PMC12535487/pdf/","citationCount":"0","resultStr":null,"platform":"Semanticscholar","paperid":null,"PeriodicalName":"Metabolic brain disease","FirstCategoryId":"3","ListUrlMain":"https://doi.org/10.1007/s11011-025-01726-3","RegionNum":3,"RegionCategory":"医学","ArticlePicture":[],"TitleCN":null,"AbstractTextCN":null,"PMCID":null,"EPubDate":"","PubModel":"","JCR":"Q2","JCRName":"ENDOCRINOLOGY & METABOLISM","Score":null,"Total":0}
引用次数: 0

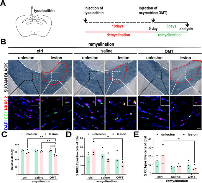
Abstract

Multiple sclerosis (MS) is characterized by demyelination. In demyelinated MS lesions, the recruitment, differentiation, and maturation of oligodendrocyte progenitor cells (OPCs) into oligodendrocytes (OLGs) are inhibited, leading to remyelination failure. Promoting OLG differentiation and maturation has emerged as a promising strategy for enhancing remyelination in MS. Here, we investigated whether Oxymatrine (OMT), a pharmacologically active compound derived from the traditional Chinese herb Sophora flavescens, regulates OLG differentiation and maturation, and remyelination. In this study, OMT was applied to OLG cultures in vitro and injected into the corpus callosum of a toxin-induced demyelination rat model in vivo. Our results showed that OMT potentially inhibited OLG maturation in vitro. Furthermore, in the demyelination model, remyelination was possibly impaired, and OLG maturation was likely suppressed by OMT, which possibly is due to OMT-induced apoptosis in OLGs. Although OMT possibly impairs remyelination in this model, the exploration of Chinese herbal compounds for MS therapy remains a novel and promising field for future interventions. These findings underscore the complexity of herbal pharmacology and suggest that compounds like OMT may exert dualistic effects on neurodegeneration depending on disease stage, cellular targets, or microenvironmental cues, warranting cautious translational exploration.

Abstract Image

Abstract Image

Abstract Image

氧化苦参碱可能抑制毒素诱导脱髓鞘动物模型中少突胶质细胞的分化和成熟。
多发性硬化症(MS)以脱髓鞘为特征。在脱髓鞘的MS病变中,少突胶质细胞祖细胞(OPCs)向少突胶质细胞(OLGs)的募集、分化和成熟受到抑制,导致髓鞘再生失败。促进OLG的分化和成熟被认为是促进多发性硬化症髓鞘再生的一种有前景的策略。在这里,我们研究了苦参碱(OMT),一种从中药苦参中提取的具有药理活性的化合物,是否调节OLG的分化、成熟和髓鞘再生。本研究将OMT应用于体外OLG培养,并在体内注射到毒素诱导脱髓鞘大鼠模型的胼胝体中。我们的研究结果表明,OMT可能抑制体外OLG成熟。此外,在脱髓鞘模型中,脱髓鞘再生可能受损,OLG成熟可能受到OMT的抑制,这可能是由于OMT诱导OLG凋亡所致。虽然在这个模型中OMT可能会损害髓鞘再生,但探索中草药治疗MS仍然是一个新的和有前途的领域。这些发现强调了草药药理学的复杂性,并提示像OMT这样的化合物可能根据疾病分期、细胞靶点或微环境线索对神经退行性疾病发挥双重作用,需要谨慎的翻译探索。
本文章由计算机程序翻译,如有差异,请以英文原文为准。
求助全文
约1分钟内获得全文 求助全文
来源期刊
Metabolic brain disease
Metabolic brain disease 医学-内分泌学与代谢
CiteScore
5.90
自引率
5.60%
发文量
248
审稿时长
6-12 weeks
期刊介绍: Metabolic Brain Disease serves as a forum for the publication of outstanding basic and clinical papers on all metabolic brain disease, including both human and animal studies. The journal publishes papers on the fundamental pathogenesis of these disorders and on related experimental and clinical techniques and methodologies. Metabolic Brain Disease is directed to physicians, neuroscientists, internists, psychiatrists, neurologists, pathologists, and others involved in the research and treatment of a broad range of metabolic brain disorders.
×
引用
GB/T 7714-2015
复制
MLA
复制
APA
复制
导出至
BibTeX EndNote RefMan NoteFirst NoteExpress
×
提示
您的信息不完整,为了账户安全,请先补充。
现在去补充
×
提示
您因"违规操作"
具体请查看互助需知
我知道了
×
提示
确定
请完成安全验证×
copy
已复制链接
快去分享给好友吧!
我知道了
右上角分享
点击右上角分享
0
联系我们:info@booksci.cn Book学术提供免费学术资源搜索服务,方便国内外学者检索中英文文献。致力于提供最便捷和优质的服务体验。 Copyright © 2023 布克学术 All rights reserved.
京ICP备2023020795号-1
ghs 京公网安备 11010802042870号
Book学术文献互助
Book学术文献互助群
群 号:604180095
Book学术官方微信