Unveiling the Determinants of Prehospital Delay in Patients With Acute Myocardial Infarction: A Cross-Sectional Study.

IF 2.3 Q1 NURSING
Nursing Research and Practice Pub Date : 2025-09-28 eCollection Date: 2025-01-01 DOI:10.1155/nrp/7096059
Wenman Lv, Xin Jin, Yue Yang, Yinji Jin
{"title":"Unveiling the Determinants of Prehospital Delay in Patients With Acute Myocardial Infarction: A Cross-Sectional Study.","authors":"Wenman Lv, Xin Jin, Yue Yang, Yinji Jin","doi":"10.1155/nrp/7096059","DOIUrl":null,"url":null,"abstract":"<p><p><b>Objective:</b> This study aims to comprehend the current status of prehospital delay among patients with acute myocardial infarction. It analyzes the correlation between various factors and prehospital delay and explores the influencing factors. <b>Methods:</b> A cross-sectional survey was conducted. From February to June 2023, 260 AMI patients were selected by consecutive sampling from the study hospital in Yanji City, Jilin Province. General Data Questionnaire, Pain level Scale, Family Support Scale, Psychological distress scale, and Chinese version of the perceived impairment of medical decision-making scale were used. SPSS 28.0 and AMOS 28.0 were employed for <i>t</i>-test, chi-square test, Pearson correlation analysis, binary logistic regression analysis, and model construction. <b>Results:</b> The median prehospital delay time was 4.67 h. There were 174 patients with prehospital delay, accounting for 66.92%. The structural equation model indicated that the total effect values of prehospital delay influencing factors from strong to weak were pain level (-0.294), a perceptual disorder of medical decision-making (0.209), psychological distress (0.084), and family support (-0.068). <b>Conclusions:</b> Approximately two-thirds of patients experience a prehospital delay. Risk factors for prehospital delay include being female, lower family monthly income, lower education level, complications, symptom relief after taking medicine, lack of health care awareness, seeing a doctor alone, psychological distress, and perceptual disorder of medical decision-making. Protective factors are the pain level and family support. <b>Patient or Public Contribution:</b> No patient or public contribution. <b>Reporting Method:</b> The authors adhered to the EQUATOR network guidelines STROBE to report observational cross-sectional studies.</p>","PeriodicalId":46917,"journal":{"name":"Nursing Research and Practice","volume":"2025 ","pages":"7096059"},"PeriodicalIF":2.3000,"publicationDate":"2025-09-28","publicationTypes":"Journal Article","fieldsOfStudy":null,"isOpenAccess":false,"openAccessPdf":"https://www.ncbi.nlm.nih.gov/pmc/articles/PMC12497531/pdf/","citationCount":"0","resultStr":null,"platform":"Semanticscholar","paperid":null,"PeriodicalName":"Nursing Research and Practice","FirstCategoryId":"1085","ListUrlMain":"https://doi.org/10.1155/nrp/7096059","RegionNum":0,"RegionCategory":null,"ArticlePicture":[],"TitleCN":null,"AbstractTextCN":null,"PMCID":null,"EPubDate":"2025/1/1 0:00:00","PubModel":"eCollection","JCR":"Q1","JCRName":"NURSING","Score":null,"Total":0}
引用次数: 0

Abstract

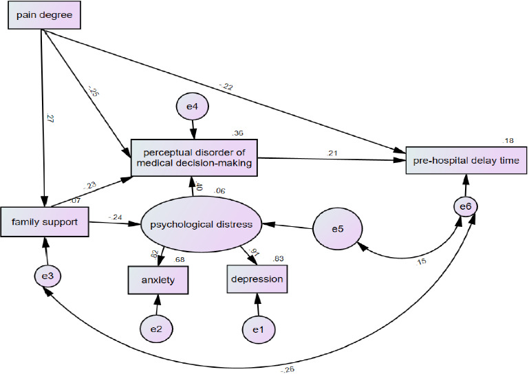
Objective: This study aims to comprehend the current status of prehospital delay among patients with acute myocardial infarction. It analyzes the correlation between various factors and prehospital delay and explores the influencing factors. Methods: A cross-sectional survey was conducted. From February to June 2023, 260 AMI patients were selected by consecutive sampling from the study hospital in Yanji City, Jilin Province. General Data Questionnaire, Pain level Scale, Family Support Scale, Psychological distress scale, and Chinese version of the perceived impairment of medical decision-making scale were used. SPSS 28.0 and AMOS 28.0 were employed for t-test, chi-square test, Pearson correlation analysis, binary logistic regression analysis, and model construction. Results: The median prehospital delay time was 4.67 h. There were 174 patients with prehospital delay, accounting for 66.92%. The structural equation model indicated that the total effect values of prehospital delay influencing factors from strong to weak were pain level (-0.294), a perceptual disorder of medical decision-making (0.209), psychological distress (0.084), and family support (-0.068). Conclusions: Approximately two-thirds of patients experience a prehospital delay. Risk factors for prehospital delay include being female, lower family monthly income, lower education level, complications, symptom relief after taking medicine, lack of health care awareness, seeing a doctor alone, psychological distress, and perceptual disorder of medical decision-making. Protective factors are the pain level and family support. Patient or Public Contribution: No patient or public contribution. Reporting Method: The authors adhered to the EQUATOR network guidelines STROBE to report observational cross-sectional studies.

Abstract Image

Abstract Image

揭示急性心肌梗死患者院前延迟的决定因素:一项横断面研究
目的:了解急性心肌梗死患者院前延迟的现状。分析各因素与院前延误的相关性,探讨院前延误的影响因素。方法:采用横断面调查法。于2023年2月至6月在吉林省延吉市研究医院连续抽取AMI患者260例。采用一般资料问卷、疼痛水平量表、家庭支持量表、心理困扰量表和中文版医疗决策知觉损害量表。采用SPSS 28.0和AMOS 28.0进行t检验、卡方检验、Pearson相关分析、二元logistic回归分析和模型构建。结果:院前延迟时间中位数为4.67 h。院前延误174例,占66.92%。结构方程模型显示院前延误影响因素的总效应值由强到弱依次为疼痛水平(-0.294)、医疗决策知觉障碍(0.209)、心理困扰(0.084)、家庭支持(-0.068)。结论:大约三分之二的患者经历院前延迟。院前延误的危险因素包括女性、家庭月收入较低、文化程度较低、并发症、服药后症状缓解、缺乏保健意识、单独就医、心理困扰、医疗决策感知障碍等。保护因素是疼痛程度和家庭支持。患者或公众贡献:无患者或公众贡献。报告方法:作者遵循EQUATOR网络指南STROBE报告观察性横断面研究。
本文章由计算机程序翻译,如有差异,请以英文原文为准。
求助全文
约1分钟内获得全文 求助全文
来源期刊
CiteScore
2.90
自引率
0.00%
发文量
21
审稿时长
19 weeks
×
引用
GB/T 7714-2015
复制
MLA
复制
APA
复制
导出至
BibTeX EndNote RefMan NoteFirst NoteExpress
×
提示
您的信息不完整,为了账户安全,请先补充。
现在去补充
×
提示
您因"违规操作"
具体请查看互助需知
我知道了
×
提示
确定
请完成安全验证×
copy
已复制链接
快去分享给好友吧!
我知道了
右上角分享
点击右上角分享
0
联系我们:info@booksci.cn Book学术提供免费学术资源搜索服务,方便国内外学者检索中英文文献。致力于提供最便捷和优质的服务体验。 Copyright © 2023 布克学术 All rights reserved.
京ICP备2023020795号-1
ghs 京公网安备 11010802042870号
Book学术文献互助
Book学术文献互助群
群 号:604180095
Book学术官方微信