Iron accumulation in hypothalamus promotes age-dependent obesity and metabolic dysfunction of male mice.

IF 10.1 Q1 BIOCHEMISTRY & MOLECULAR BIOLOGY
Xinyu Wang, Xiaoyue Xiong, Ye Xuan, Wen Tian, Liwei Chen, Zhuo Chen, Yi Zhang, Wei L Shen, Cheng Hu
{"title":"Iron accumulation in hypothalamus promotes age-dependent obesity and metabolic dysfunction of male mice.","authors":"Xinyu Wang, Xiaoyue Xiong, Ye Xuan, Wen Tian, Liwei Chen, Zhuo Chen, Yi Zhang, Wei L Shen, Cheng Hu","doi":"10.1186/s43556-025-00324-0","DOIUrl":null,"url":null,"abstract":"<p><p>With the progression of aging, age-dependent obesity and metabolic disorders have garnered increasing attention, yet their underlying mechanisms remain poorly understood. Dysregulation of iron homeostasis is strongly linked to aging; however, its role in age-dependent obesity remains unclear. As the hypothalamus, a key regulator of energy homeostasis, plays a pivotal role in metabolic regulation during aging, we investigated whether hypothalamic iron accumulation contributes to age-dependent obesity. We first observed elevated iron levels in the hypothalamus of aged mice, particularly in the arcuate nucleus. To test whether reducing iron could mitigate obesity, we intranasally administered the iron chelator deferiprone to aged mice and found that it effectively lowered hypothalamic iron levels and ameliorated metabolic function. Using a ferric ammonium citrate-induced iron overload cell model, we discovered that excess iron triggers mitochondrial dysfunction and oxidative stress, leading to ROS-dependent nuclear translocation of forkhead box protein O1 (FoxO1) and subsequent upregulation of AgRP expression. To confirm this mechanism in vivo, we generated agouti-related peptide (AgRP) neuron-specific transferrin receptor 1(Tfrc) knockout mice and found that reducing iron uptake in these neurons decreased ROS levels, inhibited FoxO1 nuclear translocation, and suppressed AgRP neuronal activity in aged mice. This intervention ultimately protected against age-related obesity and metabolic dysfunction. Our study identifies a critical iron accumulation-ROS-FoxO1-AgRP signaling axis in hypothalamic neurons as a key driver of age-dependent obesity. This study elucidates the broader implications of iron homeostasis dysregulation in aging-associated pathologies and offers novel perspectives for investigating age-dependent obesity.</p>","PeriodicalId":74218,"journal":{"name":"Molecular biomedicine","volume":"6 1","pages":"75"},"PeriodicalIF":10.1000,"publicationDate":"2025-10-02","publicationTypes":"Journal Article","fieldsOfStudy":null,"isOpenAccess":false,"openAccessPdf":"https://www.ncbi.nlm.nih.gov/pmc/articles/PMC12491144/pdf/","citationCount":"0","resultStr":null,"platform":"Semanticscholar","paperid":null,"PeriodicalName":"Molecular biomedicine","FirstCategoryId":"1085","ListUrlMain":"https://doi.org/10.1186/s43556-025-00324-0","RegionNum":0,"RegionCategory":null,"ArticlePicture":[],"TitleCN":null,"AbstractTextCN":null,"PMCID":null,"EPubDate":"","PubModel":"","JCR":"Q1","JCRName":"BIOCHEMISTRY & MOLECULAR BIOLOGY","Score":null,"Total":0}
引用次数: 0

Abstract

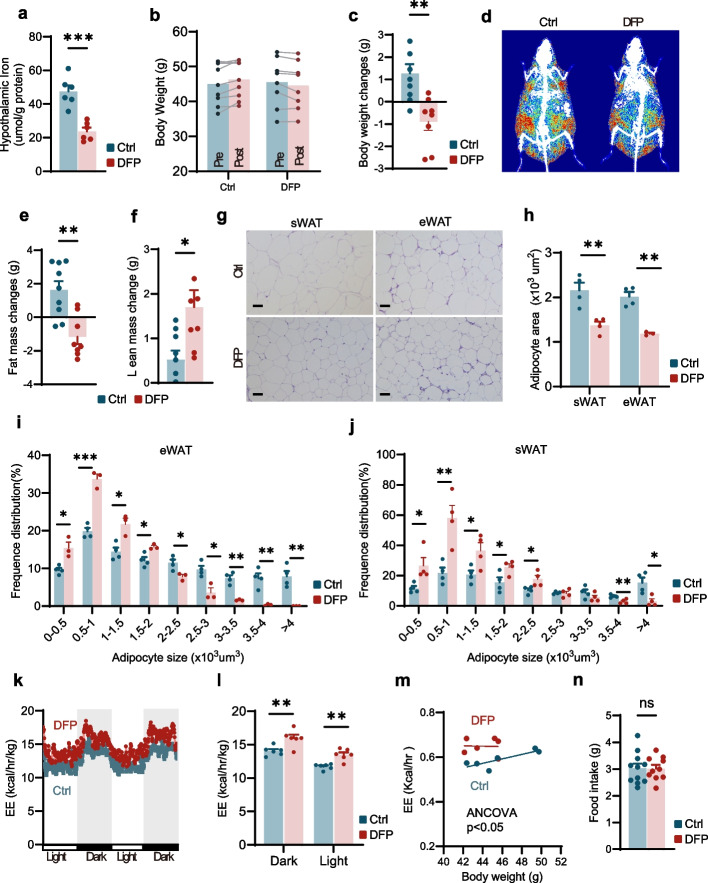
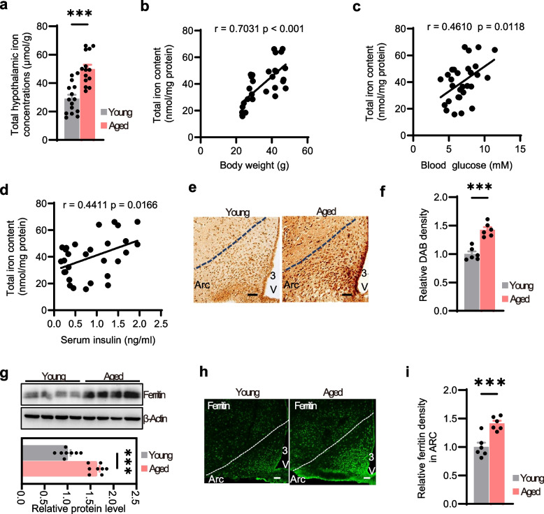
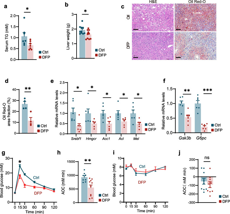
With the progression of aging, age-dependent obesity and metabolic disorders have garnered increasing attention, yet their underlying mechanisms remain poorly understood. Dysregulation of iron homeostasis is strongly linked to aging; however, its role in age-dependent obesity remains unclear. As the hypothalamus, a key regulator of energy homeostasis, plays a pivotal role in metabolic regulation during aging, we investigated whether hypothalamic iron accumulation contributes to age-dependent obesity. We first observed elevated iron levels in the hypothalamus of aged mice, particularly in the arcuate nucleus. To test whether reducing iron could mitigate obesity, we intranasally administered the iron chelator deferiprone to aged mice and found that it effectively lowered hypothalamic iron levels and ameliorated metabolic function. Using a ferric ammonium citrate-induced iron overload cell model, we discovered that excess iron triggers mitochondrial dysfunction and oxidative stress, leading to ROS-dependent nuclear translocation of forkhead box protein O1 (FoxO1) and subsequent upregulation of AgRP expression. To confirm this mechanism in vivo, we generated agouti-related peptide (AgRP) neuron-specific transferrin receptor 1(Tfrc) knockout mice and found that reducing iron uptake in these neurons decreased ROS levels, inhibited FoxO1 nuclear translocation, and suppressed AgRP neuronal activity in aged mice. This intervention ultimately protected against age-related obesity and metabolic dysfunction. Our study identifies a critical iron accumulation-ROS-FoxO1-AgRP signaling axis in hypothalamic neurons as a key driver of age-dependent obesity. This study elucidates the broader implications of iron homeostasis dysregulation in aging-associated pathologies and offers novel perspectives for investigating age-dependent obesity.

Abstract Image

Abstract Image

Abstract Image

下丘脑铁积累促进雄性小鼠年龄依赖性肥胖和代谢功能障碍。
随着年龄的增长,年龄依赖性肥胖和代谢紊乱引起了越来越多的关注,但其潜在的机制仍然知之甚少。铁体内平衡失调与衰老密切相关;然而,它在年龄依赖性肥胖中的作用尚不清楚。由于下丘脑是能量稳态的关键调节因子,在衰老过程中代谢调节中起着关键作用,我们研究了下丘脑铁积累是否与年龄依赖性肥胖有关。我们首先观察到老年小鼠下丘脑的铁水平升高,特别是在弓状核。为了测试减少铁是否可以减轻肥胖,我们给老年小鼠鼻内注射铁螯合剂去铁素,发现它有效地降低了下丘脑铁水平,改善了代谢功能。通过柠檬酸铁铵诱导的铁过载细胞模型,我们发现过量的铁触发线粒体功能障碍和氧化应激,导致叉头盒蛋白O1 (FoxO1)的ros依赖性核易位和随后的AgRP表达上调。为了在体内证实这一机制,我们用敲除agouti相关肽(AgRP)神经元特异性转铁蛋白受体1(Tfrc)的小鼠进行实验,发现减少这些神经元的铁摄取会降低ROS水平,抑制FoxO1核易位,并抑制老年小鼠AgRP神经元的活性。这种干预最终防止了与年龄相关的肥胖和代谢功能障碍。我们的研究发现下丘脑神经元中一个关键的铁积累- ros - fox01 - agrp信号轴是年龄依赖性肥胖的关键驱动因素。这项研究阐明了铁稳态失调在衰老相关病理中的广泛意义,并为研究年龄依赖性肥胖提供了新的视角。
本文章由计算机程序翻译,如有差异,请以英文原文为准。
求助全文
约1分钟内获得全文 求助全文
来源期刊
CiteScore
6.30
自引率
0.00%
发文量
0
审稿时长
10 weeks
×
引用
GB/T 7714-2015
复制
MLA
复制
APA
复制
导出至
BibTeX EndNote RefMan NoteFirst NoteExpress
×
提示
您的信息不完整,为了账户安全,请先补充。
现在去补充
×
提示
您因"违规操作"
具体请查看互助需知
我知道了
×
提示
确定
请完成安全验证×
copy
已复制链接
快去分享给好友吧!
我知道了
右上角分享
点击右上角分享
0
联系我们:info@booksci.cn Book学术提供免费学术资源搜索服务,方便国内外学者检索中英文文献。致力于提供最便捷和优质的服务体验。 Copyright © 2023 布克学术 All rights reserved.
京ICP备2023020795号-1
ghs 京公网安备 11010802042870号
Book学术文献互助
Book学术文献互助群
群 号:604180095
Book学术官方微信