FSTL3 is a biomarker of poor prognosis and associated with immunotherapy resistance in ovarian cancer.

IF 12.8 1区 医学 Q1 ONCOLOGY
Maeva Chauvin, Estelle Tromelin, Julien Roche-Prellezo, Hyshem H Lancia, Marie-Charlotte Meinsohn, Caroline Coletti, Ngoc Minh Phuong Nguyen, Virginie Lafont, Henri-Alexandre Michaud, Ranjan Mishra, Nathalie Bonnefoy, Laurent Gros, David Pépin
{"title":"FSTL3 is a biomarker of poor prognosis and associated with immunotherapy resistance in ovarian cancer.","authors":"Maeva Chauvin, Estelle Tromelin, Julien Roche-Prellezo, Hyshem H Lancia, Marie-Charlotte Meinsohn, Caroline Coletti, Ngoc Minh Phuong Nguyen, Virginie Lafont, Henri-Alexandre Michaud, Ranjan Mishra, Nathalie Bonnefoy, Laurent Gros, David Pépin","doi":"10.1186/s13046-025-03425-4","DOIUrl":null,"url":null,"abstract":"<p><p>High-grade serous ovarian carcinoma (HGSOC) is associated with high mortality rates due to late-stage diagnosis and limited treatment options. We investigated the role of FSTL3 in ovarian cancer progression both as a prognostic biomarker and as a potential therapeutic target.We measured levels of follistatin (FST) and follistatin-like 3 (FSTL3) in 96 ovarian cancer patient ascites samples and found that FSTL3 overexpression was more predominant than FST and associated with poorer survival outcomes. Mice implanted with an HGSOC syngeneic cell line bearing common alterations in ovarian cancer (KRAS<sup>G12 V</sup>, P53<sup>R172H</sup>, CCNE1<sup>oe</sup>, AKT2<sup>oe</sup>) had increasing levels of FST and FSTL3 in serum during tumor growth. Further alteration of this model to generate a knockout of FST (KPCA.FSTKO) and an overexpression of human FSTL3 (KPCA.FSTKO_hFSTL3) revealed that FSTL3 expression was associated with a more fibrotic tumor microenvironment, correlating with an increased abundance of cancer-associated myofibroblasts (myCAFs), and cancer cells with a more mesenchymal phenotype. Tumors overexpressing FSTL3 also had significantly less immunocyte infiltration, reduced intratumoral T-cell abundance, and increased CD8+ T cell exhaustion. FSTL3 overexpression completely abrogated tumor response to PPC treatment (Prexasertib combined with PD-1 and CTLA-4 blockade) compared to controls, suggesting that FSTL3 may be involved in immunotherapy resistance. In conclusion, this study suggests a role for FSTL3 as a prognostic marker and as therapeutic target in HGSOC, where it may play a role in promoting a mesenchymal tumor phenotype, maintaining an immunosuppressive tumor microenvironment, and driving immunotherapy resistance.</p>","PeriodicalId":50199,"journal":{"name":"Journal of Experimental & Clinical Cancer Research","volume":"44 1","pages":"271"},"PeriodicalIF":12.8000,"publicationDate":"2025-09-30","publicationTypes":"Journal Article","fieldsOfStudy":null,"isOpenAccess":false,"openAccessPdf":"https://www.ncbi.nlm.nih.gov/pmc/articles/PMC12487040/pdf/","citationCount":"0","resultStr":null,"platform":"Semanticscholar","paperid":null,"PeriodicalName":"Journal of Experimental & Clinical Cancer Research","FirstCategoryId":"3","ListUrlMain":"https://doi.org/10.1186/s13046-025-03425-4","RegionNum":1,"RegionCategory":"医学","ArticlePicture":[],"TitleCN":null,"AbstractTextCN":null,"PMCID":null,"EPubDate":"","PubModel":"","JCR":"Q1","JCRName":"ONCOLOGY","Score":null,"Total":0}
引用次数: 0

Abstract

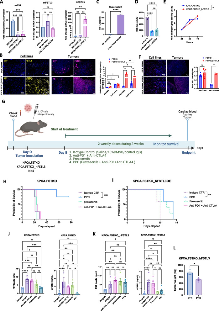
High-grade serous ovarian carcinoma (HGSOC) is associated with high mortality rates due to late-stage diagnosis and limited treatment options. We investigated the role of FSTL3 in ovarian cancer progression both as a prognostic biomarker and as a potential therapeutic target.We measured levels of follistatin (FST) and follistatin-like 3 (FSTL3) in 96 ovarian cancer patient ascites samples and found that FSTL3 overexpression was more predominant than FST and associated with poorer survival outcomes. Mice implanted with an HGSOC syngeneic cell line bearing common alterations in ovarian cancer (KRASG12 V, P53R172H, CCNE1oe, AKT2oe) had increasing levels of FST and FSTL3 in serum during tumor growth. Further alteration of this model to generate a knockout of FST (KPCA.FSTKO) and an overexpression of human FSTL3 (KPCA.FSTKO_hFSTL3) revealed that FSTL3 expression was associated with a more fibrotic tumor microenvironment, correlating with an increased abundance of cancer-associated myofibroblasts (myCAFs), and cancer cells with a more mesenchymal phenotype. Tumors overexpressing FSTL3 also had significantly less immunocyte infiltration, reduced intratumoral T-cell abundance, and increased CD8+ T cell exhaustion. FSTL3 overexpression completely abrogated tumor response to PPC treatment (Prexasertib combined with PD-1 and CTLA-4 blockade) compared to controls, suggesting that FSTL3 may be involved in immunotherapy resistance. In conclusion, this study suggests a role for FSTL3 as a prognostic marker and as therapeutic target in HGSOC, where it may play a role in promoting a mesenchymal tumor phenotype, maintaining an immunosuppressive tumor microenvironment, and driving immunotherapy resistance.

Abstract Image

Abstract Image

Abstract Image

FSTL3是卵巢癌预后不良的生物标志物,与免疫治疗耐药相关。
由于晚期诊断和有限的治疗选择,高级别浆液性卵巢癌(HGSOC)与高死亡率相关。我们研究了FSTL3作为预后生物标志物和潜在治疗靶点在卵巢癌进展中的作用。我们测量了96例卵巢癌患者腹水样本中卵泡抑素(FST)和卵泡抑素样3 (FSTL3)的水平,发现FSTL3过表达比FST更明显,并且与较差的生存结果相关。携带卵巢癌常见变异(KRASG12 V、P53R172H、CCNE1oe、AKT2oe)的HGSOC同基因细胞系植入小鼠后,在肿瘤生长过程中血清中FST和FSTL3水平升高。进一步改变该模型,产生FST基因敲除(KPCA.FSTKO)和人类FSTL3基因过表达(KPCA.FSTKO_hFSTL3),发现FSTL3的表达与更纤维化的肿瘤微环境相关,与癌症相关的肌成纤维细胞(myCAFs)丰度的增加以及具有更多间充质表型的癌细胞相关。过表达FSTL3的肿瘤免疫细胞浸润也明显减少,瘤内T细胞丰度降低,CD8+ T细胞衰竭增加。与对照组相比,FSTL3过表达完全消除了肿瘤对PPC治疗(Prexasertib联合PD-1和CTLA-4阻断)的反应,提示FSTL3可能参与免疫治疗耐药。总之,本研究提示FSTL3作为HGSOC的预后标志物和治疗靶点,可能在促进间充质肿瘤表型、维持免疫抑制肿瘤微环境和驱动免疫治疗耐药中发挥作用。
本文章由计算机程序翻译,如有差异,请以英文原文为准。
求助全文
约1分钟内获得全文 求助全文
来源期刊
CiteScore
18.20
自引率
1.80%
发文量
333
审稿时长
1 months
期刊介绍: The Journal of Experimental & Clinical Cancer Research is an esteemed peer-reviewed publication that focuses on cancer research, encompassing everything from fundamental discoveries to practical applications. We welcome submissions that showcase groundbreaking advancements in the field of cancer research, especially those that bridge the gap between laboratory findings and clinical implementation. Our goal is to foster a deeper understanding of cancer, improve prevention and detection strategies, facilitate accurate diagnosis, and enhance treatment options. We are particularly interested in manuscripts that shed light on the mechanisms behind the development and progression of cancer, including metastasis. Additionally, we encourage submissions that explore molecular alterations or biomarkers that can help predict the efficacy of different treatments or identify drug resistance. Translational research related to targeted therapies, personalized medicine, tumor immunotherapy, and innovative approaches applicable to clinical investigations are also of great interest to us. We provide a platform for the dissemination of large-scale molecular characterizations of human tumors and encourage researchers to share their insights, discoveries, and methodologies with the wider scientific community. By publishing high-quality research articles, reviews, and commentaries, the Journal of Experimental & Clinical Cancer Research strives to contribute to the continuous improvement of cancer care and make a meaningful impact on patients' lives.
×
引用
GB/T 7714-2015
复制
MLA
复制
APA
复制
导出至
BibTeX EndNote RefMan NoteFirst NoteExpress
×
提示
您的信息不完整,为了账户安全,请先补充。
现在去补充
×
提示
您因"违规操作"
具体请查看互助需知
我知道了
×
提示
确定
请完成安全验证×
copy
已复制链接
快去分享给好友吧!
我知道了
右上角分享
点击右上角分享
0
联系我们:info@booksci.cn Book学术提供免费学术资源搜索服务,方便国内外学者检索中英文文献。致力于提供最便捷和优质的服务体验。 Copyright © 2023 布克学术 All rights reserved.
京ICP备2023020795号-1
ghs 京公网安备 11010802042870号
Book学术文献互助
Book学术文献互助群
群 号:604180095
Book学术官方微信