Early detection of critical illnesses using exhaled aldehydes: a non-invasive breath analysis approach

IF 9.3 1区 医学 Q1 CRITICAL CARE MEDICINE
Shuangying Tian, Longxin Li, Yingzhe Guo, Xiuting Yang, Jianhua Gu, Hui Lin, Yanzhen Wang, Yuan Bian, Keyong Hou, Feng Xu, Yuguo Chen
{"title":"Early detection of critical illnesses using exhaled aldehydes: a non-invasive breath analysis approach","authors":"Shuangying Tian, Longxin Li, Yingzhe Guo, Xiuting Yang, Jianhua Gu, Hui Lin, Yanzhen Wang, Yuan Bian, Keyong Hou, Feng Xu, Yuguo Chen","doi":"10.1186/s13054-025-05529-x","DOIUrl":null,"url":null,"abstract":"<p>Early recognition of critical illness is crucial for timely intervention and improved prognosis. However, conventional diagnostic methods are often invasive and time-consuming, limiting their utility for rapid screening in critical care. Breath analysis has recently emerged as a promising approach in metabolomics due to its non-invasive, repeatable, and rapid-response characteristics. Volatile organic compounds (VOCs), as byproducts of cellular metabolism, dynamically reflect metabolic status, oxidative stress, and pathophysiological changes, offering broad potential for disease monitoring. Prior studies have linked VOC profiles to conditions such as ventilator-associated pneumonia and cognitive impairment [1, 2], but their application in critical illness remains exploratory. Chen et al. demonstrated that aldehyde metabolism is dysregulated in early and progressive stages of critical illness, resulting in toxic aldehyde accumulation, cellular injury, and organ dysfunction, and suggested that monitoring aldehyde fluctuations could guide treatment decisions [3]. Lipid peroxidation products are established markers of oxidative stress and potential non-invasive biomarkers across diseases. Based on the theory of aldehyde dysregulation, we hypothesize that exhaled aldehyde detection may facilitate early identification of critically ill patients.</p><p>From January 2024 to January 2025, we conducted a prospective observational study at Qilu Hospital of Shandong University, enrolling 787 adults (230 ICU patients and 557 healthy controls) and collecting exhaled breath samples. The study was approved by the Ethics Committee of Qilu Hospital of Shandong University (approval number KYLL-202401-047) and adhered to the Declaration of Helsinki. Baseline characteristics are summarized in Table 1. We used photoelectron-induced chemical ionization time-of-flight mass spectrometry (CITOF-MS) to analyze VOCs in exhaled breath; this method requires no preprocessing or enrichment, offers high sensitivity and precision, and acquires each spectrum within one second [4]. Ten aldehyde VOCs were preselected for quantitative analysis and group comparison.</p><figure><figcaption><b data-test=\"table-caption\">Table 1 Demographic characteristics of participants</b></figcaption><span>Full size table</span><svg aria-hidden=\"true\" focusable=\"false\" height=\"16\" role=\"img\" width=\"16\"><use xlink:href=\"#icon-eds-i-chevron-right-small\" xmlns:xlink=\"http://www.w3.org/1999/xlink\"></use></svg></figure><p>Critically ill patients exhibited significantly elevated exhaled aldehyde levels compared to healthy controls (Fig. 1). The heatmap (Fig. 1A) shows uniformly low, tightly clustered aldehyde expression in controls versus marked heterogeneity in patients, indicating metabolic dysregulation. Analysis of ten aldehydes confirmed this pattern (Fig. 1B). Multivariate analyses (PCA, PLS-DA; Fig. 1C–D) demonstrated clear group separation, highlighting the discriminatory capacity of aldehyde profiles. LASSO regression with stability testing identified four key biomarkers—propionaldehyde, acrolein, pentanal, and benzaldehyde—significantly upregulated in critical illness. An XGBoost model based on these markers achieved excellent performance, with an AUC of 0.968 and PR-AUC of 0.963 in nested cross-validation (Fig. 2), suggesting reliable classification of critical illness using breath metabolite profiles.</p><figure><figcaption><b data-test=\"figure-caption-text\">Fig. 1</b></figcaption><picture><source srcset=\"//media.springernature.com/lw685/springer-static/image/art%3A10.1186%2Fs13054-025-05529-x/MediaObjects/13054_2025_5529_Fig1_HTML.png?as=webp\" type=\"image/webp\"/><img alt=\"figure 1\" aria-describedby=\"Fig1\" height=\"449\" loading=\"lazy\" src=\"//media.springernature.com/lw685/springer-static/image/art%3A10.1186%2Fs13054-025-05529-x/MediaObjects/13054_2025_5529_Fig1_HTML.png\" width=\"685\"/></picture><p>Heatmap and Distribution Differences of Aldehyde Expression Profiles. (<b>A</b>) The heatmap shows the expression differences of aldehyde molecules between the case and control groups; (<b>B</b>) Comparison of the expression of 10 representative aldehyde molecules: the case group (red) shows high and dispersed expression, while the control group (green) clusters in the low expression region; (<b>C</b>) PCA results illustrate the spatial distribution of metabolites between the critically ill group and the control group; (<b>D</b>) PLS-DA discriminant analysis shows clear separation between the two groups</p><span>Full size image</span><svg aria-hidden=\"true\" focusable=\"false\" height=\"16\" role=\"img\" width=\"16\"><use xlink:href=\"#icon-eds-i-chevron-right-small\" xmlns:xlink=\"http://www.w3.org/1999/xlink\"></use></svg></figure><figure><figcaption><b data-test=\"figure-caption-text\">Fig. 2</b></figcaption><picture><source srcset=\"//media.springernature.com/lw685/springer-static/image/art%3A10.1186%2Fs13054-025-05529-x/MediaObjects/13054_2025_5529_Fig2_HTML.png?as=webp\" type=\"image/webp\"/><img alt=\"figure 2\" aria-describedby=\"Fig2\" height=\"362\" loading=\"lazy\" src=\"//media.springernature.com/lw685/springer-static/image/art%3A10.1186%2Fs13054-025-05529-x/MediaObjects/13054_2025_5529_Fig2_HTML.png\" width=\"685\"/></picture><p>Diagnostic Model Performance Evaluation. (<b>A</b>) Receiver operating characteristic (ROC) curve; (<b>B</b>) Precision-recall area under the curve (PR-AUC)</p><span>Full size image</span><svg aria-hidden=\"true\" focusable=\"false\" height=\"16\" role=\"img\" width=\"16\"><use xlink:href=\"#icon-eds-i-chevron-right-small\" xmlns:xlink=\"http://www.w3.org/1999/xlink\"></use></svg></figure><p>Our findings suggest that exhaled aldehydes may serve as real-time biomarkers for critical illness. We reason that, in critical illness, disruptions in homeostasis, oxidative stress, and metabolic dysfunction promote lipid peroxidation and increase aldehyde generation. As markers of oxidative stress and cellular injury, these aldehydes can be detected in exhaled breath, offering insights for early diagnosis [5]. The non-invasive nature of breath testing enables safe repeat assessments, making it suitable for screening, early triage, and dynamic monitoring in emergency and intensive care settings.</p><p>We acknowledge limitations in our study. Demographic differences between control and patient groups (e.g., age, sex, comorbidity profiles) may confound metabolite levels. Moreover, because we sampled breath after onset of critical illness, our findings reflect diagnostic rather than predictive utility. We plan to validate breath aldehyde testing in the emergency department at initial presentation to predict ICU admission, organ dysfunction, or mortality risk, which would enhance clinical relevance. We will address methodological refinements in future studies.</p><p>In conclusion, our study provides preliminary evidence that exhaled aldehydes may serve as screening biomarkers for critical illness, underscoring their potential clinical utility as a non-invasive, rapid diagnostic modality. We recommend that future studies validate these biomarkers in larger, multicenter cohorts, evaluating predictive performance and dynamic monitoring in early disease stages. Integration with portable breath-analysis devices for real-time bedside assessment could establish breath aldehyde profiling as a convenient, scalable early warning tool in emergency and critical care.</p><p>The data that support the findings of this study are not openly available due to reasons of sensitivity and are available from the corresponding author upon reasonable request.</p><dl><dt style=\"min-width:50px;\"><dfn>VOCs:</dfn></dt><dd>\n<p>Volatile Organic Compounds</p>\n</dd><dt style=\"min-width:50px;\"><dfn>CITOF-MS:</dfn></dt><dd>\n<p>Chemical Ionization Time-of-Flight Mass Spectrometry</p>\n</dd><dt style=\"min-width:50px;\"><dfn>ICU:</dfn></dt><dd>\n<p>Intensive Care Unit</p>\n</dd><dt style=\"min-width:50px;\"><dfn>LASSO:</dfn></dt><dd>\n<p>Least Absolute Shrinkage and Selection Operator</p>\n</dd><dt style=\"min-width:50px;\"><dfn>PCA:</dfn></dt><dd>\n<p>Principal Component Analysis </p>\n</dd><dt style=\"min-width:50px;\"><dfn>PLS-DA:</dfn></dt><dd>\n<p>Partial Least Squares Discriminant Analysis</p>\n</dd></dl><ol data-track-component=\"outbound reference\" data-track-context=\"references section\"><li data-counter=\"1.\"><p>Filipiak W, Włodarski R, Żuchowska K, Tracewska A, Winiarek M, Daszkiewicz D, et al. Analysis of bacterial metabolites in breath gas of critically ill patients for diagnosis of Ventilator-Associated Pneumonia-A proof of concept study. Biomolecules. 2024;14(12):1480. https://doi.org/10.3390/biom14121480.</p><p>Article CAS PubMed PubMed Central Google Scholar </p></li><li data-counter=\"2.\"><p>Jiao B, Zhang S, Bei Y, Bu G, Yuan L, Zhu Y, et al. A detection model for cognitive dysfunction based on volatile organic compounds from a large Chinese community cohort. Alzheimer’s Dement. 2023;19(11):4852–62. https://doi.org/10.1002/alz.13053.</p><p>Article Google Scholar </p></li><li data-counter=\"3.\"><p>Chinese Society Of Emergency Medicine. Zhonghua Wei Zhong Bing Ji Jiu Yi Xue. 2023;36(1):6–15. https://doi.org/10.3760/cma.j.cn121430-20231201-01026. 2024. Chest Pain Branch Of China International Exchange And Promotive Association For Medical And Health Care, Multidisciplinary Joint Committee On Cardiopulmonary Resuscitation And Extracorporeal Life Support Of Shandong Medical Association, &amp; Workgroup Of The Chinese Experts Consensus On Aldehyde Metabolism Disorder Guided The Early Management Of Emergency And Critical Care Medicine</p></li><li data-counter=\"4.\"><p>Liu R, Guo Y, Li M, Li J, Yang D, Hou K. Development and application of a chemical ionization focusing integrated ionization source TOFMS for online detection of OVOCs in the atmosphere. Molecules. 2023;28(18):6600. https://doi.org/10.3390/molecules28186600.</p><p>Article CAS PubMed PubMed Central Google Scholar </p></li><li data-counter=\"5.\"><p>Floss MA, Fink T, Maurer F, Volk T, Kreuer S, Müller-Wirtz LM. Exhaled aldehydes as biomarkers for lung diseases: A narrative review. Molecules. 2022;27(16):5258. https://doi.org/10.3390/molecules27165258.</p><p>Article CAS PubMed PubMed Central Google Scholar </p></li></ol><p>Download references<svg aria-hidden=\"true\" focusable=\"false\" height=\"16\" role=\"img\" width=\"16\"><use xlink:href=\"#icon-eds-i-download-medium\" xmlns:xlink=\"http://www.w3.org/1999/xlink\"></use></svg></p><p>All the authors of this manuscript would like to express their gratitude to the emergency department and emergency intensive care unit.</p><p>This work was supported by the Key R&amp;D Program of Shandong Province (2024CXPT089).</p><span>Author notes</span><ol><li><p>Shuangying Tian, Longxin Li and Yingzhe Guo contributed equally to this work.</p></li></ol><h3>Authors and Affiliations</h3><ol><li><p>Department of Emergency Medicine, Qilu Hospital of Shandong University, Jinan, China</p><p>Shuangying Tian, Xiuting Yang, Jianhua Gu, Hui Lin, Yanzhen Wang, Yuan Bian, Feng Xu &amp; Yuguo Chen</p></li><li><p>Shandong Provincial Clinical Research Center for Emergency and Critical Care Medicine, Chest Pain Center, Institute of Emergency and Critical Care Medicine of Shandong University, Qilu Hospital of Shandong University, Jinan, China</p><p>Shuangying Tian, Xiuting Yang, Jianhua Gu, Hui Lin, Yanzhen Wang, Yuan Bian, Feng Xu &amp; Yuguo Chen</p></li><li><p>Shandong Provincial Engineering Laboratory for Emergency and Critical Care Medicine, Key Laboratory of Cardiopulmonary-Cerebral Resuscitation Research of Shandong Province, Key Laboratory of Emergency and Critical Care Medicine of Shandong Province, Qilu Hospital of Shandong University, Jinan, China</p><p>Shuangying Tian, Xiuting Yang, Jianhua Gu, Hui Lin, Yanzhen Wang, Yuan Bian, Feng Xu &amp; Yuguo Chen</p></li><li><p>The Key Laboratory of Cardiovascular Remodeling and Function Research, The State andShandong Province Joint Key Laboratory of Translational Cardiovascular Medicine, Chinese Ministry of Education, Chinese Ministry of Health and Chinese Academy of Medical Sciences, Qilu Hospital of Shandong University, Jinan, China</p><p>Shuangying Tian, Xiuting Yang, Jianhua Gu, Hui Lin, Yanzhen Wang, Yuan Bian, Feng Xu &amp; Yuguo Chen</p></li><li><p>School of Nursing and Rehabilitation, Shandong University, Jinan, China</p><p>Longxin Li</p></li><li><p>Environment Research Institute, Shandong University, Qingdao, 266237, China</p><p>Yingzhe Guo &amp; Keyong Hou</p></li></ol><span>Authors</span><ol><li><span>Shuangying Tian</span>View author publications<p><span>Search author on:</span><span>PubMed<span> </span>Google Scholar</span></p></li><li><span>Longxin Li</span>View author publications<p><span>Search author on:</span><span>PubMed<span> </span>Google Scholar</span></p></li><li><span>Yingzhe Guo</span>View author publications<p><span>Search author on:</span><span>PubMed<span> </span>Google Scholar</span></p></li><li><span>Xiuting Yang</span>View author publications<p><span>Search author on:</span><span>PubMed<span> </span>Google Scholar</span></p></li><li><span>Jianhua Gu</span>View author publications<p><span>Search author on:</span><span>PubMed<span> </span>Google Scholar</span></p></li><li><span>Hui Lin</span>View author publications<p><span>Search author on:</span><span>PubMed<span> </span>Google Scholar</span></p></li><li><span>Yanzhen Wang</span>View author publications<p><span>Search author on:</span><span>PubMed<span> </span>Google Scholar</span></p></li><li><span>Yuan Bian</span>View author publications<p><span>Search author on:</span><span>PubMed<span> </span>Google Scholar</span></p></li><li><span>Keyong Hou</span>View author publications<p><span>Search author on:</span><span>PubMed<span> </span>Google Scholar</span></p></li><li><span>Feng Xu</span>View author publications<p><span>Search author on:</span><span>PubMed<span> </span>Google Scholar</span></p></li><li><span>Yuguo Chen</span>View author publications<p><span>Search author on:</span><span>PubMed<span> </span>Google Scholar</span></p></li></ol><h3>Contributions</h3><p>Shuangying Tian, Longxin Li and Yingzhe Guo contributed equally to this work, collected the data and interpreted the results. Yingzhe Guo, chemical analyze of the exhaled breath. Jianhua Gu analyzed the data. Hui Lin and Yanzhen Wang collected the samples. Yuanbian, Keyong Hou, Feng Xu and Yuguo Chen are the researcher, interpreted the results, and revised the final version of the paper and development of the study concept. All authors have read and agreed to the published version of the manuscript.</p><h3>Corresponding authors</h3><p>Correspondence to Yuan Bian, Keyong Hou, Feng Xu or Yuguo Chen.</p><h3>Competing interests</h3>\n<p>The authors declare no competing interests.</p><h3>Publisher’s note</h3><p>Springer Nature remains neutral with regard to jurisdictional claims in published maps and institutional affiliations.</p><p><b>Open Access</b> This article is licensed under a Creative Commons Attribution-NonCommercial-NoDerivatives 4.0 International License, which permits any non-commercial use, sharing, distribution and reproduction in any medium or format, as long as you give appropriate credit to the original author(s) and the source, provide a link to the Creative Commons licence, and indicate if you modified the licensed material. You do not have permission under this licence to share adapted material derived from this article or parts of it. The images or other third party material in this article are included in the article’s Creative Commons licence, unless indicated otherwise in a credit line to the material. If material is not included in the article’s Creative Commons licence and your intended use is not permitted by statutory regulation or exceeds the permitted use, you will need to obtain permission directly from the copyright holder. To view a copy of this licence, visit http://creativecommons.org/licenses/by-nc-nd/4.0/.</p>\n<p>Reprints and permissions</p><img alt=\"Check for updates. Verify currency and authenticity via CrossMark\" height=\"81\" loading=\"lazy\" src=\"data:image/svg+xml;base64,PHN2ZyBoZWlnaHQ9IjgxIiB3aWR0aD0iNTciIHhtbG5zPSJodHRwOi8vd3d3LnczLm9yZy8yMDAwL3N2ZyI+PGcgZmlsbD0ibm9uZSIgZmlsbC1ydWxlPSJldmVub2RkIj48cGF0aCBkPSJtMTcuMzUgMzUuNDUgMjEuMy0xNC4ydi0xNy4wM2gtMjEuMyIgZmlsbD0iIzk4OTg5OCIvPjxwYXRoIGQ9Im0zOC42NSAzNS40NS0yMS4zLTE0LjJ2LTE3LjAzaDIxLjMiIGZpbGw9IiM3NDc0NzQiLz48cGF0aCBkPSJtMjggLjVjLTEyLjk4IDAtMjMuNSAxMC41Mi0yMy41IDIzLjVzMTAuNTIgMjMuNSAyMy41IDIzLjUgMjMuNS0xMC41MiAyMy41LTIzLjVjMC02LjIzLTIuNDgtMTIuMjEtNi44OC0xNi42Mi00LjQxLTQuNC0xMC4zOS02Ljg4LTE2LjYyLTYuODh6bTAgNDEuMjVjLTkuOCAwLTE3Ljc1LTcuOTUtMTcuNzUtMTcuNzVzNy45NS0xNy43NSAxNy43NS0xNy43NSAxNy43NSA3Ljk1IDE3Ljc1IDE3Ljc1YzAgNC43MS0xLjg3IDkuMjItNS4yIDEyLjU1cy03Ljg0IDUuMi0xMi41NSA1LjJ6IiBmaWxsPSIjNTM1MzUzIi8+PHBhdGggZD0ibTQxIDM2Yy01LjgxIDYuMjMtMTUuMjMgNy40NS0yMi40MyAyLjktNy4yMS00LjU1LTEwLjE2LTEzLjU3LTcuMDMtMjEuNWwtNC45Mi0zLjExYy00Ljk1IDEwLjctMS4xOSAyMy40MiA4Ljc4IDI5LjcxIDkuOTcgNi4zIDIzLjA3IDQuMjIgMzAuNi00Ljg2eiIgZmlsbD0iIzljOWM5YyIvPjxwYXRoIGQ9Im0uMiA1OC40NWMwLS43NS4xMS0xLjQyLjMzLTIuMDFzLjUyLTEuMDkuOTEtMS41Yy4zOC0uNDEuODMtLjczIDEuMzQtLjk0LjUxLS4yMiAxLjA2LS4zMiAxLjY1LS4zMi41NiAwIDEuMDYuMTEgMS41MS4zNS40NC4yMy44MS41IDEuMS44MWwtLjkxIDEuMDFjLS4yNC0uMjQtLjQ5LS40Mi0uNzUtLjU2LS4yNy0uMTMtLjU4LS4yLS45My0uMi0uMzkgMC0uNzMuMDgtMS4wNS4yMy0uMzEuMTYtLjU4LjM3LS44MS42Ni0uMjMuMjgtLjQxLjYzLS41MyAxLjA0LS4xMy40MS0uMTkuODgtLjE5IDEuMzkgMCAxLjA0LjIzIDEuODYuNjggMi40Ni40NS41OSAxLjA2Ljg4IDEuODQuODguNDEgMCAuNzctLjA3IDEuMDctLjIzcy41OS0uMzkuODUtLjY4bC45MSAxYy0uMzguNDMtLjguNzYtMS4yOC45OS0uNDcuMjItMSAuMzQtMS41OC4zNC0uNTkgMC0xLjEzLS4xLTEuNjQtLjMxLS41LS4yLS45NC0uNTEtMS4zMS0uOTEtLjM4LS40LS42Ny0uOS0uODgtMS40OC0uMjItLjU5LS4zMy0xLjI2LS4zMy0yLjAyem04LjQtNS4zM2gxLjYxdjIuNTRsLS4wNSAxLjMzYy4yOS0uMjcuNjEtLjUxLjk2LS43MnMuNzYtLjMxIDEuMjQtLjMxYy43MyAwIDEuMjcuMjMgMS42MS43MS4zMy40Ny41IDEuMTQuNSAyLjAydjQuMzFoLTEuNjF2LTQuMWMwLS41Ny0uMDgtLjk3LS4yNS0xLjIxLS4xNy0uMjMtLjQ1LS4zNS0uODMtLjM1LS4zIDAtLjU2LjA4LS43OS4yMi0uMjMuMTUtLjQ5LjM2LS43OC42NHY0LjhoLTEuNjF6bTcuMzcgNi40NWMwLS41Ni4wOS0xLjA2LjI2LTEuNTEuMTgtLjQ1LjQyLS44My43MS0xLjE0LjI5LS4zLjYzLS41NCAxLjAxLS43MS4zOS0uMTcuNzgtLjI1IDEuMTgtLjI1LjQ3IDAgLjg4LjA4IDEuMjMuMjQuMzYuMTYuNjUuMzguODkuNjdzLjQyLjYzLjU0IDEuMDNjLjEyLjQxLjE4Ljg0LjE4IDEuMzIgMCAuMzItLjAyLjU3LS4wNy43NmgtNC4zNmMuMDcuNjIuMjkgMS4xLjY1IDEuNDQuMzYuMzMuODIuNSAxLjM4LjUuMjkgMCAuNTctLjA0LjgzLS4xM3MuNTEtLjIxLjc2LS4zN2wuNTUgMS4wMWMtLjMzLjIxLS42OS4zOS0xLjA5LjUzLS40MS4xNC0uODMuMjEtMS4yNi4yMS0uNDggMC0uOTItLjA4LTEuMzQtLjI1LS40MS0uMTYtLjc2LS40LTEuMDctLjctLjMxLS4zMS0uNTUtLjY5LS43Mi0xLjEzLS4xOC0uNDQtLjI2LS45NS0uMjYtMS41MnptNC42LS42MmMwLS41NS0uMTEtLjk4LS4zNC0xLjI4LS4yMy0uMzEtLjU4LS40Ny0xLjA2LS40Ny0uNDEgMC0uNzcuMTUtMS4wNy40NS0uMzEuMjktLjUuNzMtLjU4IDEuM3ptMi41LjYyYzAtLjU3LjA5LTEuMDguMjgtMS41My4xOC0uNDQuNDMtLjgyLjc1LTEuMTNzLjY5LS41NCAxLjEtLjcxYy40Mi0uMTYuODUtLjI0IDEuMzEtLjI0LjQ1IDAgLjg0LjA4IDEuMTcuMjNzLjYxLjM0Ljg1LjU3bC0uNzcgMS4wMmMtLjE5LS4xNi0uMzgtLjI4LS41Ni0uMzctLjE5LS4wOS0uMzktLjE0LS42MS0uMTQtLjU2IDAtMS4wMS4yMS0xLjM1LjYzLS4zNS40MS0uNTIuOTctLjUyIDEuNjcgMCAuNjkuMTcgMS4yNC41MSAxLjY2LjM0LjQxLjc4LjYyIDEuMzIuNjIuMjggMCAuNTQtLjA2Ljc4LS4xNy4yNC0uMTIuNDUtLjI2LjY0LS40MmwuNjcgMS4wM2MtLjMzLjI5LS42OS41MS0xLjA4LjY1LS4zOS4xNS0uNzguMjMtMS4xOC4yMy0uNDYgMC0uOS0uMDgtMS4zMS0uMjQtLjQtLjE2LS43NS0uMzktMS4wNS0uN3MtLjUzLS42OS0uNy0xLjEzYy0uMTctLjQ1LS4yNS0uOTYtLjI1LTEuNTN6bTYuOTEtNi40NWgxLjU4djYuMTdoLjA1bDIuNTQtMy4xNmgxLjc3bC0yLjM1IDIuOCAyLjU5IDQuMDdoLTEuNzVsLTEuNzctMi45OC0xLjA4IDEuMjN2MS43NWgtMS41OHptMTMuNjkgMS4yN2MtLjI1LS4xMS0uNS0uMTctLjc1LS4xNy0uNTggMC0uODcuMzktLjg3IDEuMTZ2Ljc1aDEuMzR2MS4yN2gtMS4zNHY1LjZoLTEuNjF2LTUuNmgtLjkydi0xLjJsLjkyLS4wN3YtLjcyYzAtLjM1LjA0LS42OC4xMy0uOTguMDgtLjMxLjIxLS41Ny40LS43OXMuNDItLjM5LjcxLS41MWMuMjgtLjEyLjYzLS4xOCAxLjA0LS4xOC4yNCAwIC40OC4wMi42OS4wNy4yMi4wNS40MS4xLjU3LjE3em0uNDggNS4xOGMwLS41Ny4wOS0xLjA4LjI3LTEuNTMuMTctLjQ0LjQxLS44Mi43Mi0xLjEzLjMtLjMxLjY1LS41NCAxLjA0LS43MS4zOS0uMTYuOC0uMjQgMS4yMy0uMjRzLjg0LjA4IDEuMjQuMjRjLjQuMTcuNzQuNCAxLjA0Ljcxcy41NC42OS43MiAxLjEzYy4xOS40NS4yOC45Ni4yOCAxLjUzcy0uMDkgMS4wOC0uMjggMS41M2MtLjE4LjQ0LS40Mi44Mi0uNzIgMS4xM3MtLjY0LjU0LTEuMDQuNy0uODEuMjQtMS4yNC4yNC0uODQtLjA4LTEuMjMtLjI0LS43NC0uMzktMS4wNC0uN2MtLjMxLS4zMS0uNTUtLjY5LS43Mi0xLjEzLS4xOC0uNDUtLjI3LS45Ni0uMjctMS41M3ptMS42NSAwYzAgLjY5LjE0IDEuMjQuNDMgMS42Ni4yOC40MS42OC42MiAxLjE4LjYyLjUxIDAgLjktLjIxIDEuMTktLjYyLjI5LS40Mi40NC0uOTcuNDQtMS42NiAwLS43LS4xNS0xLjI2LS40NC0xLjY3LS4yOS0uNDItLjY4LS42My0xLjE5LS42My0uNSAwLS45LjIxLTEuMTguNjMtLjI5LjQxLS40My45Ny0uNDMgMS42N3ptNi40OC0zLjQ0aDEuMzNsLjEyIDEuMjFoLjA1Yy4yNC0uNDQuNTQtLjc5Ljg4LTEuMDIuMzUtLjI0LjctLjM2IDEuMDctLjM2LjMyIDAgLjU5LjA1Ljc4LjE0bC0uMjggMS40LS4zMy0uMDljLS4xMS0uMDEtLjIzLS4wMi0uMzgtLjAyLS4yNyAwLS41Ni4xLS44Ni4zMXMtLjU1LjU4LS43NyAxLjF2NC4yaC0xLjYxem0tNDcuODcgMTVoMS42MXY0LjFjMCAuNTcuMDguOTcuMjUgMS4yLjE3LjI0LjQ0LjM1LjgxLjM1LjMgMCAuNTctLjA3LjgtLjIyLjIyLS4xNS40Ny0uMzkuNzMtLjczdi00LjdoMS42MXY2Ljg3aC0xLjMybC0uMTItMS4wMWgtLjA0Yy0uMy4zNi0uNjMuNjQtLjk4Ljg2LS4zNS4yMS0uNzYuMzItMS4yNC4zMi0uNzMgMC0xLjI3LS4yNC0xLjYxLS43MS0uMzMtLjQ3LS41LTEuMTQtLjUtMi4wMnptOS40NiA3LjQzdjIuMTZoLTEuNjF2LTkuNTloMS4zM2wuMTIuNzJoLjA1Yy4yOS0uMjQuNjEtLjQ1Ljk3LS42My4zNS0uMTcuNzItLjI2IDEuMS0uMjYuNDMgMCAuODEuMDggMS4xNS4yNC4zMy4xNy42MS40Ljg0LjcxLjI0LjMxLjQxLjY4LjUzIDEuMTEuMTMuNDIuMTkuOTEuMTkgMS40NCAwIC41OS0uMDkgMS4xMS0uMjUgMS41Ny0uMTYuNDctLjM4Ljg1LS42NSAxLjE2LS4yNy4zMi0uNTguNTYtLjk0LjczLS4zNS4xNi0uNzIuMjUtMS4xLjI1LS4zIDAtLjYtLjA3LS45LS4ycy0uNTktLjMxLS44Ny0uNTZ6bTAtMi4zYy4yNi4yMi41LjM3LjczLjQ1LjI0LjA5LjQ2LjEzLjY2LjEzLjQ2IDAgLjg0LS4yIDEuMTUtLjYuMzEtLjM5LjQ2LS45OC40Ni0xLjc3IDAtLjY5LS4xMi0xLjIyLS4zNS0xLjYxLS4yMy0uMzgtLjYxLS41Ny0xLjEzLS41Ny0uNDkgMC0uOTkuMjYtMS41Mi43N3ptNS44Ny0xLjY5YzAtLjU2LjA4LTEuMDYuMjUtMS41MS4xNi0uNDUuMzctLjgzLjY1LTEuMTQuMjctLjMuNTgtLjU0LjkzLS43MXMuNzEtLjI1IDEuMDgtLjI1Yy4zOSAwIC43My4wNyAxIC4yLjI3LjE0LjU0LjMyLjgxLjU1bC0uMDYtMS4xdi0yLjQ5aDEuNjF2OS44OGgtMS4zM2wtLjExLS43NGgtLjA2Yy0uMjUuMjUtLjU0LjQ2LS44OC42NC0uMzMuMTgtLjY5LjI3LTEuMDYuMjctLjg3IDAtMS41Ni0uMzItMi4wNy0uOTVzLS43Ni0xLjUxLS43Ni0yLjY1em0xLjY3LS4wMWMwIC43NC4xMyAxLjMxLjQgMS43LjI2LjM4LjY1LjU4IDEuMTUuNTguNTEgMCAuOTktLjI2IDEuNDQtLjc3di0zLjIxYy0uMjQtLjIxLS40OC0uMzYtLjctLjQ1LS4yMy0uMDgtLjQ2LS4xMi0uNy0uMTItLjQ1IDAtLjgyLjE5LTEuMTMuNTktLjMxLjM5LS40Ni45NS0uNDYgMS42OHptNi4zNSAxLjU5YzAtLjczLjMyLTEuMy45Ny0xLjcxLjY0LS40IDEuNjctLjY4IDMuMDgtLjg0IDAtLjE3LS4wMi0uMzQtLjA3LS41MS0uMDUtLjE2LS4xMi0uMy0uMjItLjQzcy0uMjItLjIyLS4zOC0uM2MtLjE1LS4wNi0uMzQtLjEtLjU4LS4xLS4zNCAwLS42OC4wNy0xIC4ycy0uNjMuMjktLjkzLjQ3bC0uNTktMS4wOGMuMzktLjI0LjgxLS40NSAxLjI4LS42My40Ny0uMTcuOTktLjI2IDEuNTQtLjI2Ljg2IDAgMS41MS4yNSAxLjkzLjc2cy42MyAxLjI1LjYzIDIuMjF2NC4wN2gtMS4zMmwtLjEyLS43NmgtLjA1Yy0uMy4yNy0uNjMuNDgtLjk4LjY2cy0uNzMuMjctMS4xNC4yN2MtLjYxIDAtMS4xLS4xOS0xLjQ4LS41Ni0uMzgtLjM2LS41Ny0uODUtLjU3LTEuNDZ6bTEuNTctLjEyYzAgLjMuMDkuNTMuMjcuNjcuMTkuMTQuNDIuMjEuNzEuMjEuMjggMCAuNTQtLjA3Ljc3LS4ycy40OC0uMzEuNzMtLjU2di0xLjU0Yy0uNDcuMDYtLjg2LjEzLTEuMTguMjMtLjMxLjA5LS41Ny4xOS0uNzYuMzFzLS4zMy4yNS0uNDEuNGMtLjA5LjE1LS4xMy4zMS0uMTMuNDh6bTYuMjktMy42M2gtLjk4di0xLjJsMS4wNi0uMDcuMi0xLjg4aDEuMzR2MS44OGgxLjc1djEuMjdoLTEuNzV2My4yOGMwIC44LjMyIDEuMi45NyAxLjIuMTIgMCAuMjQtLjAxLjM3LS4wNC4xMi0uMDMuMjQtLjA3LjM0LS4xMWwuMjggMS4xOWMtLjE5LjA2LS40LjEyLS42NC4xNy0uMjMuMDUtLjQ5LjA4LS43Ni4wOC0uNCAwLS43NC0uMDYtMS4wMi0uMTgtLjI3LS4xMy0uNDktLjMtLjY3LS41Mi0uMTctLjIxLS4zLS40OC0uMzctLjc4LS4wOC0uMy0uMTItLjY0LS4xMi0xLjAxem00LjM2IDIuMTdjMC0uNTYuMDktMS4wNi4yNy0xLjUxcy40MS0uODMuNzEtMS4xNGMuMjktLjMuNjMtLjU0IDEuMDEtLjcxLjM5LS4xNy43OC0uMjUgMS4xOC0uMjUuNDcgMCAuODguMDggMS4yMy4yNC4zNi4xNi42NS4zOC44OS42N3MuNDIuNjMuNTQgMS4wM2MuMTIuNDEuMTguODQuMTggMS4zMiAwIC4zMi0uMDIuNTctLjA3Ljc2aC00LjM3Yy4wOC42Mi4yOSAxLjEuNjUgMS40NC4zNi4zMy44Mi41IDEuMzguNS4zIDAgLjU4LS4wNC44NC0uMTMuMjUtLjA5LjUxLS4yMS43Ni0uMzdsLjU0IDEuMDFjLS4zMi4yMS0uNjkuMzktMS4wOS41M3MtLjgyLjIxLTEuMjYuMjFjLS40NyAwLS45Mi0uMDgtMS4zMy0uMjUtLjQxLS4xNi0uNzctLjQtMS4wOC0uNy0uMy0uMzEtLjU0LS42OS0uNzItMS4xMy0uMTctLjQ0LS4yNi0uOTUtLjI2LTEuNTJ6bTQuNjEtLjYyYzAtLjU1LS4xMS0uOTgtLjM0LTEuMjgtLjIzLS4zMS0uNTgtLjQ3LTEuMDYtLjQ3LS40MSAwLS43Ny4xNS0xLjA4LjQ1LS4zMS4yOS0uNS43My0uNTcgMS4zem0zLjAxIDIuMjNjLjMxLjI0LjYxLjQzLjkyLjU3LjMuMTMuNjMuMi45OC4yLjM4IDAgLjY1LS4wOC44My0uMjNzLjI3LS4zNS4yNy0uNmMwLS4xNC0uMDUtLjI2LS4xMy0uMzctLjA4LS4xLS4yLS4yLS4zNC0uMjgtLjE0LS4wOS0uMjktLjE2LS40Ny0uMjNsLS41My0uMjJjLS4yMy0uMDktLjQ2LS4xOC0uNjktLjMtLjIzLS4xMS0uNDQtLjI0LS42Mi0uNHMtLjMzLS4zNS0uNDUtLjU1Yy0uMTItLjIxLS4xOC0uNDYtLjE4LS43NSAwLS42MS4yMy0xLjEuNjgtMS40OS40NC0uMzggMS4wNi0uNTcgMS44My0uNTcuNDggMCAuOTEuMDggMS4yOS4yNXMuNzEuMzYuOTkuNTdsLS43NC45OGMtLjI0LS4xNy0uNDktLjMyLS43My0uNDItLjI1LS4xMS0uNTEtLjE2LS43OC0uMTYtLjM1IDAtLjYuMDctLjc2LjIxLS4xNy4xNS0uMjUuMzMtLjI1LjU0IDAgLjE0LjA0LjI2LjEyLjM2cy4xOC4xOC4zMS4yNmMuMTQuMDcuMjkuMTQuNDYuMjFsLjU0LjE5Yy4yMy4wOS40Ny4xOC43LjI5cy40NC4yNC42NC40Yy4xOS4xNi4zNC4zNS40Ni41OC4xMS4yMy4xNy41LjE3LjgyIDAgLjMtLjA2LjU4LS4xNy44My0uMTIuMjYtLjI5LjQ4LS41MS42OC0uMjMuMTktLjUxLjM0LS44NC40NS0uMzQuMTEtLjcyLjE3LTEuMTUuMTctLjQ4IDAtLjk1LS4wOS0xLjQxLS4yNy0uNDYtLjE5LS44Ni0uNDEtMS4yLS42OHoiIGZpbGw9IiM1MzUzNTMiLz48L2c+PC9zdmc+\" width=\"57\"/><h3>Cite this article</h3><p>Tian, S., Li, L., Guo, Y. <i>et al.</i> Early detection of critical illnesses using exhaled aldehydes: a non-invasive breath analysis approach. <i>Crit Care</i> <b>29</b>, 416 (2025). https://doi.org/10.1186/s13054-025-05529-x</p><p>Download citation<svg aria-hidden=\"true\" focusable=\"false\" height=\"16\" role=\"img\" width=\"16\"><use xlink:href=\"#icon-eds-i-download-medium\" xmlns:xlink=\"http://www.w3.org/1999/xlink\"></use></svg></p><ul data-test=\"publication-history\"><li><p>Received<span>: </span><span><time datetime=\"2025-06-08\">08 June 2025</time></span></p></li><li><p>Accepted<span>: </span><span><time datetime=\"2025-06-24\">24 June 2025</time></span></p></li><li><p>Published<span>: </span><span><time datetime=\"2025-10-01\">01 October 2025</time></span></p></li><li><p>DOI</abbr><span>: </span><span>https://doi.org/10.1186/s13054-025-05529-x</span></p></li></ul><h3>Share this article</h3><p>Anyone you share the following link with will be able to read this content:</p><button data-track=\"click\" data-track-action=\"get shareable link\" data-track-external=\"\" data-track-label=\"button\" type=\"button\">Get shareable link</button><p>Sorry, a shareable link is not currently available for this article.</p><p data-track=\"click\" data-track-action=\"select share url\" data-track-label=\"button\"></p><button data-track=\"click\" data-track-action=\"copy share url\" data-track-external=\"\" data-track-label=\"button\" type=\"button\">Copy shareable link to clipboard</button><p> Provided by the Springer Nature SharedIt content-sharing initiative </p>","PeriodicalId":10811,"journal":{"name":"Critical Care","volume":"6 1","pages":""},"PeriodicalIF":9.3000,"publicationDate":"2025-10-01","publicationTypes":"Journal Article","fieldsOfStudy":null,"isOpenAccess":false,"openAccessPdf":"","citationCount":"0","resultStr":null,"platform":"Semanticscholar","paperid":null,"PeriodicalName":"Critical Care","FirstCategoryId":"3","ListUrlMain":"https://doi.org/10.1186/s13054-025-05529-x","RegionNum":1,"RegionCategory":"医学","ArticlePicture":[],"TitleCN":null,"AbstractTextCN":null,"PMCID":null,"EPubDate":"","PubModel":"","JCR":"Q1","JCRName":"CRITICAL CARE MEDICINE","Score":null,"Total":0}
引用次数: 0

Abstract

Early recognition of critical illness is crucial for timely intervention and improved prognosis. However, conventional diagnostic methods are often invasive and time-consuming, limiting their utility for rapid screening in critical care. Breath analysis has recently emerged as a promising approach in metabolomics due to its non-invasive, repeatable, and rapid-response characteristics. Volatile organic compounds (VOCs), as byproducts of cellular metabolism, dynamically reflect metabolic status, oxidative stress, and pathophysiological changes, offering broad potential for disease monitoring. Prior studies have linked VOC profiles to conditions such as ventilator-associated pneumonia and cognitive impairment [1, 2], but their application in critical illness remains exploratory. Chen et al. demonstrated that aldehyde metabolism is dysregulated in early and progressive stages of critical illness, resulting in toxic aldehyde accumulation, cellular injury, and organ dysfunction, and suggested that monitoring aldehyde fluctuations could guide treatment decisions [3]. Lipid peroxidation products are established markers of oxidative stress and potential non-invasive biomarkers across diseases. Based on the theory of aldehyde dysregulation, we hypothesize that exhaled aldehyde detection may facilitate early identification of critically ill patients.

From January 2024 to January 2025, we conducted a prospective observational study at Qilu Hospital of Shandong University, enrolling 787 adults (230 ICU patients and 557 healthy controls) and collecting exhaled breath samples. The study was approved by the Ethics Committee of Qilu Hospital of Shandong University (approval number KYLL-202401-047) and adhered to the Declaration of Helsinki. Baseline characteristics are summarized in Table 1. We used photoelectron-induced chemical ionization time-of-flight mass spectrometry (CITOF-MS) to analyze VOCs in exhaled breath; this method requires no preprocessing or enrichment, offers high sensitivity and precision, and acquires each spectrum within one second [4]. Ten aldehyde VOCs were preselected for quantitative analysis and group comparison.

Table 1 Demographic characteristics of participants
Full size table

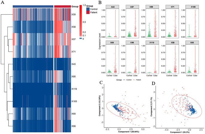
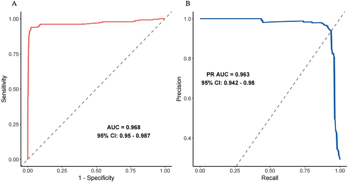
Critically ill patients exhibited significantly elevated exhaled aldehyde levels compared to healthy controls (Fig. 1). The heatmap (Fig. 1A) shows uniformly low, tightly clustered aldehyde expression in controls versus marked heterogeneity in patients, indicating metabolic dysregulation. Analysis of ten aldehydes confirmed this pattern (Fig. 1B). Multivariate analyses (PCA, PLS-DA; Fig. 1C–D) demonstrated clear group separation, highlighting the discriminatory capacity of aldehyde profiles. LASSO regression with stability testing identified four key biomarkers—propionaldehyde, acrolein, pentanal, and benzaldehyde—significantly upregulated in critical illness. An XGBoost model based on these markers achieved excellent performance, with an AUC of 0.968 and PR-AUC of 0.963 in nested cross-validation (Fig. 2), suggesting reliable classification of critical illness using breath metabolite profiles.

Fig. 1
Abstract Image

Heatmap and Distribution Differences of Aldehyde Expression Profiles. (A) The heatmap shows the expression differences of aldehyde molecules between the case and control groups; (B) Comparison of the expression of 10 representative aldehyde molecules: the case group (red) shows high and dispersed expression, while the control group (green) clusters in the low expression region; (C) PCA results illustrate the spatial distribution of metabolites between the critically ill group and the control group; (D) PLS-DA discriminant analysis shows clear separation between the two groups

Full size image
Fig. 2
Abstract Image

Diagnostic Model Performance Evaluation. (A) Receiver operating characteristic (ROC) curve; (B) Precision-recall area under the curve (PR-AUC)

Full size image

Our findings suggest that exhaled aldehydes may serve as real-time biomarkers for critical illness. We reason that, in critical illness, disruptions in homeostasis, oxidative stress, and metabolic dysfunction promote lipid peroxidation and increase aldehyde generation. As markers of oxidative stress and cellular injury, these aldehydes can be detected in exhaled breath, offering insights for early diagnosis [5]. The non-invasive nature of breath testing enables safe repeat assessments, making it suitable for screening, early triage, and dynamic monitoring in emergency and intensive care settings.

We acknowledge limitations in our study. Demographic differences between control and patient groups (e.g., age, sex, comorbidity profiles) may confound metabolite levels. Moreover, because we sampled breath after onset of critical illness, our findings reflect diagnostic rather than predictive utility. We plan to validate breath aldehyde testing in the emergency department at initial presentation to predict ICU admission, organ dysfunction, or mortality risk, which would enhance clinical relevance. We will address methodological refinements in future studies.

In conclusion, our study provides preliminary evidence that exhaled aldehydes may serve as screening biomarkers for critical illness, underscoring their potential clinical utility as a non-invasive, rapid diagnostic modality. We recommend that future studies validate these biomarkers in larger, multicenter cohorts, evaluating predictive performance and dynamic monitoring in early disease stages. Integration with portable breath-analysis devices for real-time bedside assessment could establish breath aldehyde profiling as a convenient, scalable early warning tool in emergency and critical care.

The data that support the findings of this study are not openly available due to reasons of sensitivity and are available from the corresponding author upon reasonable request.

VOCs:

Volatile Organic Compounds

CITOF-MS:

Chemical Ionization Time-of-Flight Mass Spectrometry

ICU:

Intensive Care Unit

LASSO:

Least Absolute Shrinkage and Selection Operator

PCA:

Principal Component Analysis

PLS-DA:

Partial Least Squares Discriminant Analysis

  1. Filipiak W, Włodarski R, Żuchowska K, Tracewska A, Winiarek M, Daszkiewicz D, et al. Analysis of bacterial metabolites in breath gas of critically ill patients for diagnosis of Ventilator-Associated Pneumonia-A proof of concept study. Biomolecules. 2024;14(12):1480. https://doi.org/10.3390/biom14121480.

    Article CAS PubMed PubMed Central Google Scholar

  2. Jiao B, Zhang S, Bei Y, Bu G, Yuan L, Zhu Y, et al. A detection model for cognitive dysfunction based on volatile organic compounds from a large Chinese community cohort. Alzheimer’s Dement. 2023;19(11):4852–62. https://doi.org/10.1002/alz.13053.

    Article Google Scholar

  3. Chinese Society Of Emergency Medicine. Zhonghua Wei Zhong Bing Ji Jiu Yi Xue. 2023;36(1):6–15. https://doi.org/10.3760/cma.j.cn121430-20231201-01026. 2024. Chest Pain Branch Of China International Exchange And Promotive Association For Medical And Health Care, Multidisciplinary Joint Committee On Cardiopulmonary Resuscitation And Extracorporeal Life Support Of Shandong Medical Association, & Workgroup Of The Chinese Experts Consensus On Aldehyde Metabolism Disorder Guided The Early Management Of Emergency And Critical Care Medicine

  4. Liu R, Guo Y, Li M, Li J, Yang D, Hou K. Development and application of a chemical ionization focusing integrated ionization source TOFMS for online detection of OVOCs in the atmosphere. Molecules. 2023;28(18):6600. https://doi.org/10.3390/molecules28186600.

    Article CAS PubMed PubMed Central Google Scholar

  5. Floss MA, Fink T, Maurer F, Volk T, Kreuer S, Müller-Wirtz LM. Exhaled aldehydes as biomarkers for lung diseases: A narrative review. Molecules. 2022;27(16):5258. https://doi.org/10.3390/molecules27165258.

    Article CAS PubMed PubMed Central Google Scholar

Download references

All the authors of this manuscript would like to express their gratitude to the emergency department and emergency intensive care unit.

This work was supported by the Key R&D Program of Shandong Province (2024CXPT089).

Author notes
  1. Shuangying Tian, Longxin Li and Yingzhe Guo contributed equally to this work.

Authors and Affiliations

  1. Department of Emergency Medicine, Qilu Hospital of Shandong University, Jinan, China

    Shuangying Tian, Xiuting Yang, Jianhua Gu, Hui Lin, Yanzhen Wang, Yuan Bian, Feng Xu & Yuguo Chen

  2. Shandong Provincial Clinical Research Center for Emergency and Critical Care Medicine, Chest Pain Center, Institute of Emergency and Critical Care Medicine of Shandong University, Qilu Hospital of Shandong University, Jinan, China

    Shuangying Tian, Xiuting Yang, Jianhua Gu, Hui Lin, Yanzhen Wang, Yuan Bian, Feng Xu & Yuguo Chen

  3. Shandong Provincial Engineering Laboratory for Emergency and Critical Care Medicine, Key Laboratory of Cardiopulmonary-Cerebral Resuscitation Research of Shandong Province, Key Laboratory of Emergency and Critical Care Medicine of Shandong Province, Qilu Hospital of Shandong University, Jinan, China

    Shuangying Tian, Xiuting Yang, Jianhua Gu, Hui Lin, Yanzhen Wang, Yuan Bian, Feng Xu & Yuguo Chen

  4. The Key Laboratory of Cardiovascular Remodeling and Function Research, The State andShandong Province Joint Key Laboratory of Translational Cardiovascular Medicine, Chinese Ministry of Education, Chinese Ministry of Health and Chinese Academy of Medical Sciences, Qilu Hospital of Shandong University, Jinan, China

    Shuangying Tian, Xiuting Yang, Jianhua Gu, Hui Lin, Yanzhen Wang, Yuan Bian, Feng Xu & Yuguo Chen

  5. School of Nursing and Rehabilitation, Shandong University, Jinan, China

    Longxin Li

  6. Environment Research Institute, Shandong University, Qingdao, 266237, China

    Yingzhe Guo & Keyong Hou

Authors
  1. Shuangying TianView author publications

    Search author on:PubMed Google Scholar

  2. Longxin LiView author publications

    Search author on:PubMed Google Scholar

  3. Yingzhe GuoView author publications

    Search author on:PubMed Google Scholar

  4. Xiuting YangView author publications

    Search author on:PubMed Google Scholar

  5. Jianhua GuView author publications

    Search author on:PubMed Google Scholar

  6. Hui LinView author publications

    Search author on:PubMed Google Scholar

  7. Yanzhen WangView author publications

    Search author on:PubMed Google Scholar

  8. Yuan BianView author publications

    Search author on:PubMed Google Scholar

  9. Keyong HouView author publications

    Search author on:PubMed Google Scholar

  10. Feng XuView author publications

    Search author on:PubMed Google Scholar

  11. Yuguo ChenView author publications

    Search author on:PubMed Google Scholar

Contributions

Shuangying Tian, Longxin Li and Yingzhe Guo contributed equally to this work, collected the data and interpreted the results. Yingzhe Guo, chemical analyze of the exhaled breath. Jianhua Gu analyzed the data. Hui Lin and Yanzhen Wang collected the samples. Yuanbian, Keyong Hou, Feng Xu and Yuguo Chen are the researcher, interpreted the results, and revised the final version of the paper and development of the study concept. All authors have read and agreed to the published version of the manuscript.

Corresponding authors

Correspondence to Yuan Bian, Keyong Hou, Feng Xu or Yuguo Chen.

Competing interests

The authors declare no competing interests.

Publisher’s note

Springer Nature remains neutral with regard to jurisdictional claims in published maps and institutional affiliations.

Open Access This article is licensed under a Creative Commons Attribution-NonCommercial-NoDerivatives 4.0 International License, which permits any non-commercial use, sharing, distribution and reproduction in any medium or format, as long as you give appropriate credit to the original author(s) and the source, provide a link to the Creative Commons licence, and indicate if you modified the licensed material. You do not have permission under this licence to share adapted material derived from this article or parts of it. The images or other third party material in this article are included in the article’s Creative Commons licence, unless indicated otherwise in a credit line to the material. If material is not included in the article’s Creative Commons licence and your intended use is not permitted by statutory regulation or exceeds the permitted use, you will need to obtain permission directly from the copyright holder. To view a copy of this licence, visit http://creativecommons.org/licenses/by-nc-nd/4.0/.

Reprints and permissions

Abstract Image

Cite this article

Tian, S., Li, L., Guo, Y. et al. Early detection of critical illnesses using exhaled aldehydes: a non-invasive breath analysis approach. Crit Care 29, 416 (2025). https://doi.org/10.1186/s13054-025-05529-x

Download citation

  • Received:

  • Accepted:

  • Published:

  • DOI: https://doi.org/10.1186/s13054-025-05529-x

Share this article

Anyone you share the following link with will be able to read this content:

Sorry, a shareable link is not currently available for this article.

Provided by the Springer Nature SharedIt content-sharing initiative

使用呼出醛的早期检测危重疾病:一种无创呼吸分析方法
早期识别危重疾病对于及时干预和改善预后至关重要。然而,传统的诊断方法往往是侵入性的和耗时的,限制了它们在重症监护中快速筛查的效用。呼吸分析由于其无创、可重复和快速反应的特点,最近成为一种很有前途的代谢组学方法。挥发性有机化合物(VOCs)作为细胞代谢的副产物,动态地反映了代谢状态、氧化应激和病理生理变化,为疾病监测提供了广阔的潜力。先前的研究已经将VOC谱与呼吸机相关性肺炎和认知障碍等疾病联系起来[1,2],但它们在危重疾病中的应用仍处于探索阶段。Chen等人证实,在危重疾病的早期和进展阶段,醛代谢失调,导致毒性醛积累、细胞损伤和器官功能障碍,并建议监测醛的波动可以指导治疗决策bbb。脂质过氧化产物是氧化应激和潜在的非侵入性生物标志物。基于醛失调理论,我们假设呼气醛检测可能有助于危重患者的早期识别。从2024年1月至2025年1月,我们在山东大学齐鲁医院开展了一项前瞻性观察研究,招募了787名成人(230名ICU患者和557名健康对照),并收集了呼出气体样本。本研究经山东大学齐鲁医院伦理委员会批准(批准文号KYLL-202401-047),遵循《赫尔辛基宣言》。表1总结了基线特征。采用光电子诱导化学电离飞行时间质谱法(CITOF-MS)分析呼出气体中的挥发性有机化合物;该方法不需要预处理或富集,具有较高的灵敏度和精度,可在1秒内获得每个光谱。预选10种醛类VOCs进行定量分析和分组比较。与健康对照相比,危重患者呼出的乙醛水平明显升高(图1)。热图(图1A)显示,在对照组中,乙醛表达均匀低,紧密聚集,而在患者中则存在明显的异质性,表明代谢失调。对十种醛的分析证实了这种模式(图1B)。多变量分析(PCA, PLS-DA;图1C-D)显示了明显的组分离,突出了醛谱的区分能力。LASSO回归与稳定性测试鉴定出四种关键生物标志物——丙醛、丙烯醛、戊醛和苯甲醛——在危重疾病中显著上调。基于这些标记的XGBoost模型取得了优异的性能,嵌套交叉验证的AUC为0.968,PR-AUC为0.963(图2),表明使用呼吸代谢物谱进行危重疾病分类是可靠的。1醛表达谱的热图和分布差异。(A)热图显示了病例组和对照组之间醛分子的表达差异;(B) 10个代表性醛分子的表达比较:病例组(红色)表达高且分散,而对照组(绿色)聚集在低表达区;(C) PCA结果显示了危重症组与对照组之间代谢物的空间分布;(D) PLS-DA判别分析显示两组之间有明显的分离。2诊断模型性能评价。(A)受试者工作特征(ROC)曲线;(B)曲线下精确召回面积(PR-AUC)全尺寸图像我们的研究结果表明,呼出的醛可以作为危重疾病的实时生物标志物。我们认为,在危重疾病中,体内平衡的破坏、氧化应激和代谢功能障碍会促进脂质过氧化和增加醛的生成。作为氧化应激和细胞损伤的标志,这些醛可以在呼出的气体中检测到,为早期诊断提供了见解。呼吸测试的非侵入性使其能够安全重复评估,使其适用于紧急和重症监护环境中的筛查、早期分诊和动态监测。我们承认我们研究的局限性。对照组和患者组之间的人口统计学差异(例如,年龄、性别、合并症概况)可能会混淆代谢物水平。此外,由于我们在危重疾病发作后对呼吸进行了采样,我们的发现反映了诊断而不是预测效用。 我们计划验证在急诊科首次出现呼吸醛检测,以预测ICU入院、器官功能障碍或死亡风险,这将增强临床相关性。我们将在未来的研究中讨论方法的改进。总之,我们的研究提供了初步证据,表明呼出醛可以作为危重疾病的筛选生物标志物,强调了它们作为一种非侵入性、快速诊断方式的潜在临床应用。我们建议未来的研究在更大的、多中心的队列中验证这些生物标志物,评估早期疾病阶段的预测性能和动态监测。与用于实时床边评估的便携式呼吸分析设备集成,可以使呼吸醛谱分析成为一种方便、可扩展的急诊和重症监护早期预警工具。由于敏感性的原因,支持本研究结果的数据不能公开获取,如果通讯作者提出合理要求,可以从通讯作者处获取。VOCs:挥发性有机化合物scitof - ms:化学电离飞行时间质谱法icu:重症监护病房lasso:最小绝对收缩和选择操作器pca:主成分分析PLS-DA:偏最小二乘判别分析[j],王晓明,Włodarski R, Żuchowska K, Tracewska, Winiarek M, Daszkiewicz,等。危重病人呼吸气体中细菌代谢物诊断呼吸机相关性肺炎——概念验证研究生物分子。2024;14(12):1480。https://doi.org/10.3390/biom14121480.Article CAS PubMed PubMed Central bbb学者焦斌,张生,贝毅,卜刚,袁磊,朱毅,等。基于挥发性有机化合物的认知功能障碍检测模型。阿尔茨海默病[j] .中华痴呆症杂志,2013;19(11):4852-62。https://doi.org/10.1002/alz.13053.Article谷歌中国急诊科学会。中华卫中兵集九益学。2023;36(1):6-15。https://doi.org/10.3760/cma.j.cn121430 - 20231201 - 01026。2024. 中国医疗卫生国际交流促进会胸痛分会,山东省医学会心肺复苏与体外生命支持多学科联合委员会,《乙醛代谢紊乱指导急诊重症医学早期管理专家共识工作组》刘锐,郭勇,李敏,李军,杨东,侯锴。化学电离聚焦集成电离源TOFMS在线检测大气中OVOCs的研制与应用。分子。2023;28(18):6600。https://doi.org/10.3390/molecules28186600.Article CAS PubMed PubMed Central谷歌学者Floss MA, Fink T, Maurer F, Volk T, Kreuer S, m<e:1> ller- wirtz LM。呼气醛作为肺部疾病的生物标志物:综述分子。2022;27(16):5258。https://doi.org/10.3390/molecules27165258.Article CAS PubMed PubMed Central b谷歌学者下载参考本文的所有作者在此向急诊科和急诊重症监护室表示感谢。山东省重点科技发展计划(2024CXPT089)资助。作者注意到田双英、李隆新和郭英哲对这项工作也有同样的贡献。 山东大学齐鲁医院急诊科,田双英,杨秀婷,顾建华,林辉,王艳珍,边元,徐峰,陈玉国山东省急危医学临床研究中心,胸痛中心,山东大学齐鲁医院急危医学研究所,济南,田双英,杨秀婷,顾建华,林辉,王艳珍,边元,徐峰,陈玉国山东省急救与重症医学工程实验室,山东省心肺脑复苏研究重点实验室,山东省急救与重症医学重点实验室,山东大学齐鲁医院,济南田双英,杨秀婷,顾建华,林辉,王艳珍,边元,徐峰,陈玉国。教育部、卫生部、中国医学科学院心血管转化医学国家与山东省联合重点实验室,山东大学齐鲁医院,济南田双英,杨秀婷,顾建华,林辉,王艳珍,边媛,徐峰,陈玉国山东大学护理与康复学院,济南,李亚新山东大学环境研究所,青岛,266237中国郭英哲侯克勇作者田双英查看作者出版物搜索作者on:PubMed谷歌ScholarLongxin LiView作者出版物搜索作者on:PubMed谷歌ScholarXiuting杨秀婷查看作者出版物搜索作者on:PubMed谷歌ScholarJianhua gujianhua查看作者出版物搜索作者on:PubMed谷歌ScholarHui LinView作者出版物搜索作者on:PubMed谷歌ScholarYanzhen王燕珍查看作者publationssearch author on:PubMed谷歌ScholarYuan BianView author publications搜索作者on:PubMed谷歌ScholarKeyong houkeyong搜索作者on:PubMed谷歌ScholarFeng xufeng搜索作者on:PubMed谷歌ScholarYuguo chenyuguo搜索作者作者publications搜索作者on:PubMed谷歌scholarcontributions田双英、李龙新和郭英哲对本工作做出了同等贡献,收集了数据并解释了结果。郭英哲,对呼出的气体进行化学分析。顾建华分析了这些数据。林慧和王艳珍采集了样本。袁边、侯克勇、徐峰和陈玉国是研究者,对结果进行了解释,并对论文的最终版本进行了修改和研究概念的发展。所有作者都已阅读并同意稿件的出版版本。通讯作者:边元,侯克勇,徐峰,陈玉国。利益竞争作者声明没有利益竞争。出版方声明:对于已出版地图的管辖权要求和机构关系,普林格·自然保持中立。开放获取本文遵循知识共享署名-非商业-非衍生品4.0国际许可协议,该协议允许以任何媒介或格式进行非商业用途、共享、分发和复制,只要您适当注明原作者和来源,提供知识共享许可协议的链接,并注明您是否修改了许可材料。根据本许可协议,您无权分享源自本文或其部分内容的改编材料。本文中的图像或其他第三方材料包含在文章的知识共享许可协议中,除非在材料的署名中另有说明。如果材料未包含在文章的知识共享许可中,并且您的预期用途不被法律法规允许或超过允许的用途,您将需要直接获得版权所有者的许可。要查看该许可的副本,请访问http://creativecommons.org/licenses/by-nc-nd/4.0/.Reprints和permissionsCite这篇文章田,S,李,L,郭,y等。使用呼出醛的早期检测危重疾病:一种无创呼吸分析方法。危重症护理29,416(2025)。https://doi.org/10.1186/s13054-025-05529-xDownload citation:收稿日期:2025年6月8日收稿日期:2025年6月24日发布日期:2025年10月1日doi: https://doi.org/10.1186/s13054-025-05529-xShare这篇文章任何你分享以下链接的人都可以阅读到这篇文章:获取可共享链接对不起,这篇文章目前没有可共享链接。复制可共享的链接到剪贴板提供的施普林格自然共享内容的倡议
本文章由计算机程序翻译,如有差异,请以英文原文为准。
求助全文
约1分钟内获得全文 求助全文
来源期刊
Critical Care
Critical Care 医学-危重病医学
CiteScore
20.60
自引率
3.30%
发文量
348
审稿时长
1.5 months
期刊介绍: Critical Care is an esteemed international medical journal that undergoes a rigorous peer-review process to maintain its high quality standards. Its primary objective is to enhance the healthcare services offered to critically ill patients. To achieve this, the journal focuses on gathering, exchanging, disseminating, and endorsing evidence-based information that is highly relevant to intensivists. By doing so, Critical Care seeks to provide a thorough and inclusive examination of the intensive care field.
×
引用
GB/T 7714-2015
复制
MLA
复制
APA
复制
导出至
BibTeX EndNote RefMan NoteFirst NoteExpress
×
提示
您的信息不完整,为了账户安全,请先补充。
现在去补充
×
提示
您因"违规操作"
具体请查看互助需知
我知道了
×
提示
确定
请完成安全验证×
copy
已复制链接
快去分享给好友吧!
我知道了
右上角分享
点击右上角分享
0
联系我们:info@booksci.cn Book学术提供免费学术资源搜索服务,方便国内外学者检索中英文文献。致力于提供最便捷和优质的服务体验。 Copyright © 2023 布克学术 All rights reserved.
京ICP备2023020795号-1
ghs 京公网安备 11010802042870号
Book学术文献互助
Book学术文献互助群
群 号:604180095
Book学术官方微信