Whole-genome sequencing reveals complex structural variations at a major locus linked to pigmented spot sizes in Tianfu goats.

IF 3.7 2区 生物学 Q2 BIOTECHNOLOGY & APPLIED MICROBIOLOGY
Jiazhong Guo, Qingsi Huang, Qiunan Xiang, Guo Wu, Peipei Bian, Xihong Wang, Li Li, George E Liu, Hongping Zhang
{"title":"Whole-genome sequencing reveals complex structural variations at a major locus linked to pigmented spot sizes in Tianfu goats.","authors":"Jiazhong Guo, Qingsi Huang, Qiunan Xiang, Guo Wu, Peipei Bian, Xihong Wang, Li Li, George E Liu, Hongping Zhang","doi":"10.1186/s12864-025-12055-1","DOIUrl":null,"url":null,"abstract":"<p><strong>Background: </strong>Coat color is one of the most easily recognizable appearance traits used to discriminate livestock breeds and individuals. This study investigated the genetic loci and candidate genes affecting pigmented spots in Tianfu (TF) goats.</p><p><strong>Results: </strong>The pigmented spot scores in 96 TF goats ranged from 0.20 to 3.95. Whole-genome sequencing identified 15,132,291 bi-allelic autosomal SNPs in these animals. Linear mixed-model analyses identified a major locus near the EDNRA gene on chromosome 17 and a second strong association signal on chromosome 4. Annotation of short variants within the major locus revealed no apparent causal mutations. Further analysis of short-read data revealed a complex genomic rearrangement spanning ~ 1.1 Mb in TF goats, primarily comprising one inverted duplication, one direct duplication, and two deletion events. These structural variations (SVs) were validated using PacBio HiFi sequencing data from Boer goats, one of the parental breeds of TF goats. Among the SVs, an 83,630-bp inverted duplication approximately 80 kb upstream of EDNRA showed the strongest association with the phenotype, as demonstrated by a univariate model in which this duplication explained 30.99% of the phenotypic variation. In silico analysis revealed that this duplication contains putative binding sites for pigmentation-related transcription factors, including MITF and PAX3. Furthermore, this inverted duplication, combined with the lead SNP on chromosome 4, accounted for 55.79% of the phenotypic variation.</p><p><strong>Conclusion: </strong>We identified a genomic region with complex SVs near EDNRA on chromosome 17 as a major locus influencing pigmented spot sizes in TF goats. We further pinpointed the causal mutations to an approximately 80-kb inverted duplication. Additionally, we detected a strong secondary association signal on chromosome 4. Our findings deepen the understanding of genetic variations underlying pigmentation in goats and provide valuable insights for selective breeding and conservation efforts.</p>","PeriodicalId":9030,"journal":{"name":"BMC Genomics","volume":"26 1","pages":"848"},"PeriodicalIF":3.7000,"publicationDate":"2025-09-29","publicationTypes":"Journal Article","fieldsOfStudy":null,"isOpenAccess":false,"openAccessPdf":"https://www.ncbi.nlm.nih.gov/pmc/articles/PMC12482473/pdf/","citationCount":"0","resultStr":null,"platform":"Semanticscholar","paperid":null,"PeriodicalName":"BMC Genomics","FirstCategoryId":"99","ListUrlMain":"https://doi.org/10.1186/s12864-025-12055-1","RegionNum":2,"RegionCategory":"生物学","ArticlePicture":[],"TitleCN":null,"AbstractTextCN":null,"PMCID":null,"EPubDate":"","PubModel":"","JCR":"Q2","JCRName":"BIOTECHNOLOGY & APPLIED MICROBIOLOGY","Score":null,"Total":0}
引用次数: 0

Abstract

Background: Coat color is one of the most easily recognizable appearance traits used to discriminate livestock breeds and individuals. This study investigated the genetic loci and candidate genes affecting pigmented spots in Tianfu (TF) goats.

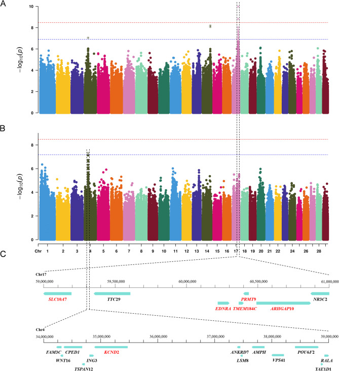
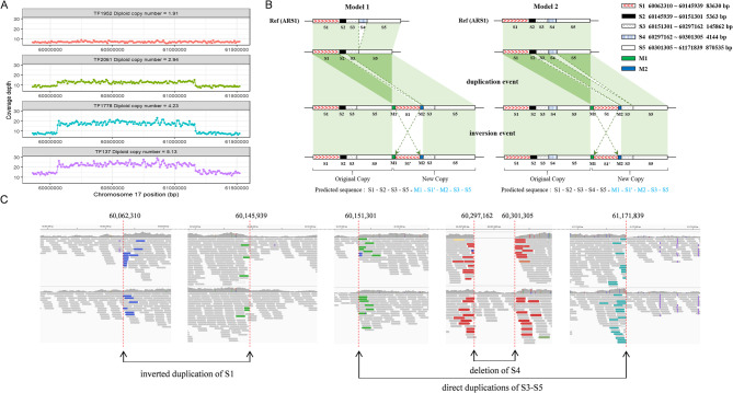
Results: The pigmented spot scores in 96 TF goats ranged from 0.20 to 3.95. Whole-genome sequencing identified 15,132,291 bi-allelic autosomal SNPs in these animals. Linear mixed-model analyses identified a major locus near the EDNRA gene on chromosome 17 and a second strong association signal on chromosome 4. Annotation of short variants within the major locus revealed no apparent causal mutations. Further analysis of short-read data revealed a complex genomic rearrangement spanning ~ 1.1 Mb in TF goats, primarily comprising one inverted duplication, one direct duplication, and two deletion events. These structural variations (SVs) were validated using PacBio HiFi sequencing data from Boer goats, one of the parental breeds of TF goats. Among the SVs, an 83,630-bp inverted duplication approximately 80 kb upstream of EDNRA showed the strongest association with the phenotype, as demonstrated by a univariate model in which this duplication explained 30.99% of the phenotypic variation. In silico analysis revealed that this duplication contains putative binding sites for pigmentation-related transcription factors, including MITF and PAX3. Furthermore, this inverted duplication, combined with the lead SNP on chromosome 4, accounted for 55.79% of the phenotypic variation.

Conclusion: We identified a genomic region with complex SVs near EDNRA on chromosome 17 as a major locus influencing pigmented spot sizes in TF goats. We further pinpointed the causal mutations to an approximately 80-kb inverted duplication. Additionally, we detected a strong secondary association signal on chromosome 4. Our findings deepen the understanding of genetic variations underlying pigmentation in goats and provide valuable insights for selective breeding and conservation efforts.

Abstract Image

Abstract Image

全基因组测序揭示了天府山羊色素斑大小相关的主要基因座的复杂结构变异。
背景:毛色是用来区分牲畜品种和个体的最容易识别的外观特征之一。本研究对天府山羊色素斑的遗传位点和候选基因进行了研究。结果:96只TF山羊的色斑评分在0.20 ~ 3.95之间。全基因组测序在这些动物中鉴定出15,132,291个双等位常染色体snp。线性混合模型分析在17号染色体上发现了EDNRA基因附近的一个主要位点,在4号染色体上发现了第二个强关联信号。对主要基因座内短变异的注释显示没有明显的因果突变。进一步的短读数据分析显示,TF山羊的基因组重排跨越约1.1 Mb,主要包括一个反向重复、一个直接重复和两个缺失事件。这些结构变异(SVs)使用来自布尔山羊(TF山羊的亲本品种之一)的PacBio HiFi测序数据进行了验证。在sv中,EDNRA上游约80 kb的83,630 bp的反向重复与表型的相关性最强,单变量模型表明,该重复解释了30.99%的表型变异。计算机分析显示,该重复包含色素相关转录因子的推定结合位点,包括MITF和PAX3。此外,这种反向重复与4号染色体上的先导SNP结合,占表型变异的55.79%。结论:我们确定了17号染色体上靠近EDNRA的复杂sv基因组区域是影响TF山羊色素斑大小的主要位点。我们进一步确定了因果突变为大约80 kb的反向重复。此外,我们在4号染色体上检测到强烈的二次关联信号。我们的发现加深了对山羊色素沉着遗传变异的理解,并为选择育种和保护工作提供了有价值的见解。
本文章由计算机程序翻译,如有差异,请以英文原文为准。
求助全文
约1分钟内获得全文 求助全文
来源期刊
BMC Genomics
BMC Genomics 生物-生物工程与应用微生物
CiteScore
7.40
自引率
4.50%
发文量
769
审稿时长
6.4 months
期刊介绍: BMC Genomics is an open access, peer-reviewed journal that considers articles on all aspects of genome-scale analysis, functional genomics, and proteomics. BMC Genomics is part of the BMC series which publishes subject-specific journals focused on the needs of individual research communities across all areas of biology and medicine. We offer an efficient, fair and friendly peer review service, and are committed to publishing all sound science, provided that there is some advance in knowledge presented by the work.
×
引用
GB/T 7714-2015
复制
MLA
复制
APA
复制
导出至
BibTeX EndNote RefMan NoteFirst NoteExpress
×
提示
您的信息不完整,为了账户安全,请先补充。
现在去补充
×
提示
您因"违规操作"
具体请查看互助需知
我知道了
×
提示
确定
请完成安全验证×
copy
已复制链接
快去分享给好友吧!
我知道了
右上角分享
点击右上角分享
0
联系我们:info@booksci.cn Book学术提供免费学术资源搜索服务,方便国内外学者检索中英文文献。致力于提供最便捷和优质的服务体验。 Copyright © 2023 布克学术 All rights reserved.
京ICP备2023020795号-1
ghs 京公网安备 11010802042870号
Book学术文献互助
Book学术文献互助群
群 号:604180095
Book学术官方微信