Shotgun metagenomics detects the human pegivirus complete genome in a pediatric patient with acute hepatitis of unknown etiology: a case report.

IF 2.8 3区 生物学 Q2 GENETICS & HEREDITY
Frontiers in Genetics Pub Date : 2025-09-11 eCollection Date: 2025-01-01 DOI:10.3389/fgene.2025.1653082
Roberta Vazzana, Alessandra Mularoni, Claudia Vaiana, Andrea Cona, Giovanni Mulè, Caterina Amato, Giusy Ranucci, Pier Giulio Conaldi, Valentina Agnese, Nicola Cuscino, Alessia Gallo
{"title":"Shotgun metagenomics detects the human pegivirus complete genome in a pediatric patient with acute hepatitis of unknown etiology: a case report.","authors":"Roberta Vazzana, Alessandra Mularoni, Claudia Vaiana, Andrea Cona, Giovanni Mulè, Caterina Amato, Giusy Ranucci, Pier Giulio Conaldi, Valentina Agnese, Nicola Cuscino, Alessia Gallo","doi":"10.3389/fgene.2025.1653082","DOIUrl":null,"url":null,"abstract":"<p><p>Human pegivirus (HPgV) is a positive-sense, single-strand RNA virus belonging to the Flaviviridae family. Although not conclusively linked to a specific disease, an increasing number of studies have recently reported an association between this virus and different human pathologies. In this study, we present a 6-month-old female infant admitted to the hospital for severe acute hepatitis. Her clinical history started with a one week of fever and diarrhea treated with paracetamol and amoxicillin-clavulanate for a total of 4 days. The persistence of the symptoms, high levels of transaminases, coagulopathy, increased lymphocytosis, and C-reactive protein (CRP) in the blood suggested an acute hepatitis episode. Serological and molecular biology tests for hepatotropic and non-hepatotropic viruses, including hepatitis B virus (HBV), hepatitis A virus (HAV), hepatitis C virus (HCV), hepatitis E virus (HEV), Epstein-Barr virus (EBV), cytomegalovirus (CMV), herpes simplex virus (HSV), enterovirus, and adenovirus, were negative. Metabolic and genetic alterations, deficiency of alpha-1 antitrypsin, and Wilson's disease were ruled out following negative results. The child was thus treated with supportive therapy. Metagenomic next-generation sequencing (mNGS) performed to identify other possible infective agents undetected with the classical tests, showed the presence of the complete genome of human HPgV-1. This case provides further evidence supporting the hypothesis of the pathogenic role of HPgV-1 and warrants particular attention, especially in the pediatric population. Moreover, here we confirmed the diagnostic power of metagenomic-NGS in the detection of unusual pathogens.</p>","PeriodicalId":12750,"journal":{"name":"Frontiers in Genetics","volume":"16 ","pages":"1653082"},"PeriodicalIF":2.8000,"publicationDate":"2025-09-11","publicationTypes":"Journal Article","fieldsOfStudy":null,"isOpenAccess":false,"openAccessPdf":"https://www.ncbi.nlm.nih.gov/pmc/articles/PMC12460081/pdf/","citationCount":"0","resultStr":null,"platform":"Semanticscholar","paperid":null,"PeriodicalName":"Frontiers in Genetics","FirstCategoryId":"99","ListUrlMain":"https://doi.org/10.3389/fgene.2025.1653082","RegionNum":3,"RegionCategory":"生物学","ArticlePicture":[],"TitleCN":null,"AbstractTextCN":null,"PMCID":null,"EPubDate":"2025/1/1 0:00:00","PubModel":"eCollection","JCR":"Q2","JCRName":"GENETICS & HEREDITY","Score":null,"Total":0}
引用次数: 0

Abstract

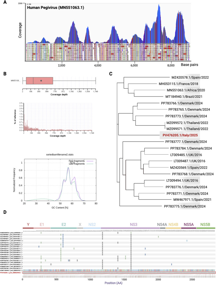
Human pegivirus (HPgV) is a positive-sense, single-strand RNA virus belonging to the Flaviviridae family. Although not conclusively linked to a specific disease, an increasing number of studies have recently reported an association between this virus and different human pathologies. In this study, we present a 6-month-old female infant admitted to the hospital for severe acute hepatitis. Her clinical history started with a one week of fever and diarrhea treated with paracetamol and amoxicillin-clavulanate for a total of 4 days. The persistence of the symptoms, high levels of transaminases, coagulopathy, increased lymphocytosis, and C-reactive protein (CRP) in the blood suggested an acute hepatitis episode. Serological and molecular biology tests for hepatotropic and non-hepatotropic viruses, including hepatitis B virus (HBV), hepatitis A virus (HAV), hepatitis C virus (HCV), hepatitis E virus (HEV), Epstein-Barr virus (EBV), cytomegalovirus (CMV), herpes simplex virus (HSV), enterovirus, and adenovirus, were negative. Metabolic and genetic alterations, deficiency of alpha-1 antitrypsin, and Wilson's disease were ruled out following negative results. The child was thus treated with supportive therapy. Metagenomic next-generation sequencing (mNGS) performed to identify other possible infective agents undetected with the classical tests, showed the presence of the complete genome of human HPgV-1. This case provides further evidence supporting the hypothesis of the pathogenic role of HPgV-1 and warrants particular attention, especially in the pediatric population. Moreover, here we confirmed the diagnostic power of metagenomic-NGS in the detection of unusual pathogens.

Abstract Image

Abstract Image

霰弹枪宏基因组学检测了一个不明病因急性肝炎患儿的人类裴吉夫病毒全基因组:一个病例报告。
人培吉病毒(Human pegivirus, HPgV)是黄病毒科的一种正义单链RNA病毒。虽然与特定疾病没有决定性的联系,但最近越来越多的研究报告了这种病毒与不同的人类病理之间的联系。在这项研究中,我们提出了一个6个月大的女婴入院治疗严重急性肝炎。患者的临床史为发热和腹泻1周,给予扑热息痛和阿莫西林-克拉维酸治疗共4天。持续的症状、高水平的转氨酶、凝血功能障碍、淋巴细胞增多和血液中的c反应蛋白(CRP)提示急性肝炎发作。乙型肝炎病毒(HBV)、甲型肝炎病毒(HAV)、丙型肝炎病毒(HCV)、戊型肝炎病毒(HEV)、eb病毒(EBV)、巨细胞病毒(CMV)、单纯疱疹病毒(HSV)、肠病毒和腺病毒等嗜肝和非嗜肝病毒的血清学和分子生物学检测均为阴性。阴性结果排除了代谢和遗传改变、α -1抗胰蛋白酶缺乏和威尔逊氏病。因此,该儿童接受了支持性治疗。新一代元基因组测序(mNGS)用于鉴定经典测试未检测到的其他可能的感染因子,结果显示存在人hpv -1的完整基因组。该病例提供了进一步的证据,支持hpv -1致病作用的假设,值得特别注意,特别是在儿科人群中。此外,我们在这里证实了宏基因组- ngs在检测异常病原体方面的诊断能力。
本文章由计算机程序翻译,如有差异,请以英文原文为准。
求助全文
约1分钟内获得全文 求助全文
来源期刊
Frontiers in Genetics
Frontiers in Genetics Biochemistry, Genetics and Molecular Biology-Molecular Medicine
CiteScore
5.50
自引率
8.10%
发文量
3491
审稿时长
14 weeks
期刊介绍: Frontiers in Genetics publishes rigorously peer-reviewed research on genes and genomes relating to all the domains of life, from humans to plants to livestock and other model organisms. Led by an outstanding Editorial Board of the world’s leading experts, this multidisciplinary, open-access journal is at the forefront of communicating cutting-edge research to researchers, academics, clinicians, policy makers and the public. The study of inheritance and the impact of the genome on various biological processes is well documented. However, the majority of discoveries are still to come. A new era is seeing major developments in the function and variability of the genome, the use of genetic and genomic tools and the analysis of the genetic basis of various biological phenomena.
×
引用
GB/T 7714-2015
复制
MLA
复制
APA
复制
导出至
BibTeX EndNote RefMan NoteFirst NoteExpress
×
提示
您的信息不完整,为了账户安全,请先补充。
现在去补充
×
提示
您因"违规操作"
具体请查看互助需知
我知道了
×
提示
确定
请完成安全验证×
copy
已复制链接
快去分享给好友吧!
我知道了
右上角分享
点击右上角分享
0
联系我们:info@booksci.cn Book学术提供免费学术资源搜索服务,方便国内外学者检索中英文文献。致力于提供最便捷和优质的服务体验。 Copyright © 2023 布克学术 All rights reserved.
京ICP备2023020795号-1
ghs 京公网安备 11010802042870号
Book学术文献互助
Book学术文献互助群
群 号:604180095
Book学术官方微信