POST-OSTEOSYNTHESIS INFECTION: EVALUATION OF A HISTORICAL COHORT AND DEVELOPMENT OF A CARE PROTOCOL.

IF 0.6 4区 医学 Q4 ORTHOPEDICS
Acta Ortopedica Brasileira Pub Date : 2025-09-08 eCollection Date: 2025-01-01 DOI:10.1590/1413-785220253304e277810
Jair Moreira Dias, Pedro Henrique Ananias da Cunha, Marcos Paulo Paro, Mariana Machado Pinheiro, Ibsen Barguine Junqueira Passos, Adriano Fernando Mendes
{"title":"POST-OSTEOSYNTHESIS INFECTION: EVALUATION OF A HISTORICAL COHORT AND DEVELOPMENT OF A CARE PROTOCOL.","authors":"Jair Moreira Dias, Pedro Henrique Ananias da Cunha, Marcos Paulo Paro, Mariana Machado Pinheiro, Ibsen Barguine Junqueira Passos, Adriano Fernando Mendes","doi":"10.1590/1413-785220253304e277810","DOIUrl":null,"url":null,"abstract":"<p><strong>Objective: </strong>To evaluate patients with post-osteosynthesis infection (POI) in the appendicular skeleton, in a tertiary hospital, and to develop a care protocol for case management, based on cohort data and agreement between attending physicians.</p><p><strong>Method: </strong>primary, observational, retrospective and comparative study, evaluating cases of POI, from 2014 to 2019, assisted by the service. The outcomes analyzed were length of stay, readmission, fracture site, etiological agent, antibiotic therapy, number of surgeries and clinical outcome after one year (cure or failure, these considered recurrence, amputation or death). Based on this data, a protocol for diagnosing and treating POI was proposed to the institution's orthopedists, with responses assessed in terms of the content validity coefficient, in order to grade compliance with the protocol.</p><p><strong>Results: </strong>sample of 27 participants, mostly male, with infection in the lower limbs (77.8%), who underwent an average of two surgeries. The average length of stay was 48 days. The median duration of antibiotic therapy was 34 days. Patients with cure criteria used a greater amount of antibiotics compared to other cases (p<0.05). The responses of orthopedists to the management protocol for these cases reached a concordance of 0.91.</p><p><strong>Conclusion: </strong>The profile of patients and therapy to POI was similar to the literature and supported the development of the care protocol, with high agreement among developers. <b><i>Level of Evidence III; Observational, Retrospective and Comparative Study.</i></b></p>","PeriodicalId":55563,"journal":{"name":"Acta Ortopedica Brasileira","volume":"33 4","pages":"e277810"},"PeriodicalIF":0.6000,"publicationDate":"2025-09-08","publicationTypes":"Journal Article","fieldsOfStudy":null,"isOpenAccess":false,"openAccessPdf":"https://www.ncbi.nlm.nih.gov/pmc/articles/PMC12435860/pdf/","citationCount":"0","resultStr":null,"platform":"Semanticscholar","paperid":null,"PeriodicalName":"Acta Ortopedica Brasileira","FirstCategoryId":"3","ListUrlMain":"https://doi.org/10.1590/1413-785220253304e277810","RegionNum":4,"RegionCategory":"医学","ArticlePicture":[],"TitleCN":null,"AbstractTextCN":null,"PMCID":null,"EPubDate":"2025/1/1 0:00:00","PubModel":"eCollection","JCR":"Q4","JCRName":"ORTHOPEDICS","Score":null,"Total":0}
引用次数: 0

Abstract

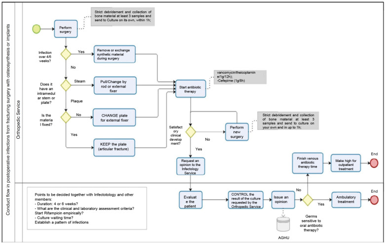
Objective: To evaluate patients with post-osteosynthesis infection (POI) in the appendicular skeleton, in a tertiary hospital, and to develop a care protocol for case management, based on cohort data and agreement between attending physicians.

Method: primary, observational, retrospective and comparative study, evaluating cases of POI, from 2014 to 2019, assisted by the service. The outcomes analyzed were length of stay, readmission, fracture site, etiological agent, antibiotic therapy, number of surgeries and clinical outcome after one year (cure or failure, these considered recurrence, amputation or death). Based on this data, a protocol for diagnosing and treating POI was proposed to the institution's orthopedists, with responses assessed in terms of the content validity coefficient, in order to grade compliance with the protocol.

Results: sample of 27 participants, mostly male, with infection in the lower limbs (77.8%), who underwent an average of two surgeries. The average length of stay was 48 days. The median duration of antibiotic therapy was 34 days. Patients with cure criteria used a greater amount of antibiotics compared to other cases (p<0.05). The responses of orthopedists to the management protocol for these cases reached a concordance of 0.91.

Conclusion: The profile of patients and therapy to POI was similar to the literature and supported the development of the care protocol, with high agreement among developers. Level of Evidence III; Observational, Retrospective and Comparative Study.

Abstract Image

Abstract Image

骨植入后感染:历史队列的评估和护理方案的发展。
目的:对某三级医院的阑尾骨植入后感染(POI)患者进行评估,并根据队列数据和主治医生的协议制定病例管理护理方案。方法:2014 - 2019年,在服务机构的协助下,对POI病例进行初步、观察、回顾性和比较研究。结果分析为住院时间、再入院、骨折部位、病因、抗生素治疗、手术次数和一年后的临床结果(治愈或失败,这些考虑复发、截肢或死亡)。基于这些数据,我们向该机构的骨科医生提出了诊断和治疗POI的方案,并根据内容效度系数评估反应,以便对方案的依从性进行分级。结果:27例参与者,大多数为男性,下肢感染(77.8%),平均接受两次手术。平均住院时间为48天。抗生素治疗的中位持续时间为34天。符合治愈标准的患者比其他病例使用更多的抗生素(p结论:POI患者的概况和治疗方法与文献相似,支持护理方案的制定,开发者之间的一致性很高。证据等级III;观察性、回顾性和比较研究。
本文章由计算机程序翻译,如有差异,请以英文原文为准。
求助全文
约1分钟内获得全文 求助全文
来源期刊
CiteScore
0.90
自引率
14.30%
发文量
67
审稿时长
25 weeks
期刊介绍: A Revista Acta Ortopédica Brasileira, órgão oficial do Departamento de Ortopedia e Traumatologia da Faculdade de Medicina da Universidade de São Paulo (DOT/FMUSP), é publicada bimestralmente em seis edições ao ano (jan/fev, mar/abr, maio/jun, jul/ago, set/out e nov/dez) com versão em inglês disponível nos principais indexadores nacionais e internacionais e instituições de ensino do Brasil. Sendo hoje reconhecidamente uma importante contribuição para os especialistas da área com sua seriedade e árduo trabalho para as indexações já conquistadas.
×
引用
GB/T 7714-2015
复制
MLA
复制
APA
复制
导出至
BibTeX EndNote RefMan NoteFirst NoteExpress
×
提示
您的信息不完整,为了账户安全,请先补充。
现在去补充
×
提示
您因"违规操作"
具体请查看互助需知
我知道了
×
提示
确定
请完成安全验证×
copy
已复制链接
快去分享给好友吧!
我知道了
右上角分享
点击右上角分享
0
联系我们:info@booksci.cn Book学术提供免费学术资源搜索服务,方便国内外学者检索中英文文献。致力于提供最便捷和优质的服务体验。 Copyright © 2023 布克学术 All rights reserved.
京ICP备2023020795号-1
ghs 京公网安备 11010802042870号
Book学术文献互助
Book学术文献互助群
群 号:604180095
Book学术官方微信