BK channel agonists may affect matrix vesicle secretion and ameliorate vascular calcification via autophagy.

IF 2.1 3区 医学 Q3 CARDIAC & CARDIOVASCULAR SYSTEMS
Cardiovascular diagnosis and therapy Pub Date : 2025-08-30 Epub Date: 2025-08-28 DOI:10.21037/cdt-2025-86
Jue Sun, Youwei Lu, Zixuan Li, Junhao Dai, Parveen K Garg, Hong Xin, Qianhong Yang
{"title":"BK channel agonists may affect matrix vesicle secretion and ameliorate vascular calcification via autophagy.","authors":"Jue Sun, Youwei Lu, Zixuan Li, Junhao Dai, Parveen K Garg, Hong Xin, Qianhong Yang","doi":"10.21037/cdt-2025-86","DOIUrl":null,"url":null,"abstract":"<p><strong>Background: </strong>Vascular calcification (VC) is a common high-risk factor for cardiovascular disease and is mainly caused by the deposition of calcium (Ca<sup>2+</sup>), phosphorus, and other minerals on the walls of arteries and veins; however, its specific pathogenic mechanism is still unclear. The aim of the present study was to explore the effect of large-conductance calcium and voltage-activated potassium (BK) channels in regulating VC.</p><p><strong>Methods: </strong>In this study, primary vascular smooth muscle cells (VSMCs) isolated from the rat or murine thoracic aorta were treated with calcifying media and NS1619 and 3-methyladenine (3-MA) and divided into the following five groups: (I) the control group; (II) the control + NS1619 group; (III) the calcify group; (IV) the calcify + NS1619 group; (V) the calcify + NS1619+3-MA group. Twelve male C57BL/6 mice (20-25 g) were treated with vitamin D and NS1619 and divided into the following four groups: (I) the control group; (II) the vitamin D model group; (III) the vitamin D +5 mg/kg NS1619 group; and (IV) the vitamin D +10 mg/kg NS1619 group. Gene expression, protein expression and the size and concentration of MVs were tested by quantitative polymerase chain reaction (qPCR), Western blot (WB), immunohistochemistry and nanoparticle tracking analysis (NTA), respectively.</p><p><strong>Results: </strong>We found that BK channels regulate VC. BK channel downregulation was observed in samples from animal and cell models of VC. Both the application of the BK channel agonist NS1619 and BK overexpression modulated the expression of Runt-related transcription factor 2 (Runx2) and alpha-smooth muscle actin (α-SMA) by suppressing matrix vesicles (MVs) formation and secretion, consequently improving VC in VSMCs. However, intervention with the autophagy inhibitor 3-MA appeared to regulate the secretion of MVs and simultaneously weakened the therapeutic effect of NS1619 on calcification.</p><p><strong>Conclusions: </strong>Although our experimental sample size is small, we still speculate that BK channel agonists might inhibit the secretion of MVs by activating autophagy, thereby alleviating VC. BK channels may be applied in clinical practice and become a potential target for treating VC.</p>","PeriodicalId":9592,"journal":{"name":"Cardiovascular diagnosis and therapy","volume":"15 4","pages":"820-832"},"PeriodicalIF":2.1000,"publicationDate":"2025-08-30","publicationTypes":"Journal Article","fieldsOfStudy":null,"isOpenAccess":false,"openAccessPdf":"https://www.ncbi.nlm.nih.gov/pmc/articles/PMC12432623/pdf/","citationCount":"0","resultStr":null,"platform":"Semanticscholar","paperid":null,"PeriodicalName":"Cardiovascular diagnosis and therapy","FirstCategoryId":"3","ListUrlMain":"https://doi.org/10.21037/cdt-2025-86","RegionNum":3,"RegionCategory":"医学","ArticlePicture":[],"TitleCN":null,"AbstractTextCN":null,"PMCID":null,"EPubDate":"2025/8/28 0:00:00","PubModel":"Epub","JCR":"Q3","JCRName":"CARDIAC & CARDIOVASCULAR SYSTEMS","Score":null,"Total":0}
引用次数: 0

Abstract

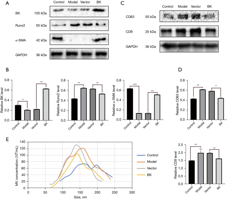
Background: Vascular calcification (VC) is a common high-risk factor for cardiovascular disease and is mainly caused by the deposition of calcium (Ca2+), phosphorus, and other minerals on the walls of arteries and veins; however, its specific pathogenic mechanism is still unclear. The aim of the present study was to explore the effect of large-conductance calcium and voltage-activated potassium (BK) channels in regulating VC.

Methods: In this study, primary vascular smooth muscle cells (VSMCs) isolated from the rat or murine thoracic aorta were treated with calcifying media and NS1619 and 3-methyladenine (3-MA) and divided into the following five groups: (I) the control group; (II) the control + NS1619 group; (III) the calcify group; (IV) the calcify + NS1619 group; (V) the calcify + NS1619+3-MA group. Twelve male C57BL/6 mice (20-25 g) were treated with vitamin D and NS1619 and divided into the following four groups: (I) the control group; (II) the vitamin D model group; (III) the vitamin D +5 mg/kg NS1619 group; and (IV) the vitamin D +10 mg/kg NS1619 group. Gene expression, protein expression and the size and concentration of MVs were tested by quantitative polymerase chain reaction (qPCR), Western blot (WB), immunohistochemistry and nanoparticle tracking analysis (NTA), respectively.

Results: We found that BK channels regulate VC. BK channel downregulation was observed in samples from animal and cell models of VC. Both the application of the BK channel agonist NS1619 and BK overexpression modulated the expression of Runt-related transcription factor 2 (Runx2) and alpha-smooth muscle actin (α-SMA) by suppressing matrix vesicles (MVs) formation and secretion, consequently improving VC in VSMCs. However, intervention with the autophagy inhibitor 3-MA appeared to regulate the secretion of MVs and simultaneously weakened the therapeutic effect of NS1619 on calcification.

Conclusions: Although our experimental sample size is small, we still speculate that BK channel agonists might inhibit the secretion of MVs by activating autophagy, thereby alleviating VC. BK channels may be applied in clinical practice and become a potential target for treating VC.

Abstract Image

Abstract Image

Abstract Image

BK通道激动剂可能影响基质囊泡分泌并通过自噬改善血管钙化。
背景:血管钙化(Vascular calcification, VC)是心血管疾病常见的高危因素,主要由钙(Ca2+)、磷等矿物质在动静脉壁上沉积引起;但其具体致病机制尚不清楚。本研究旨在探讨大电导钙和电压活化钾(BK)通道在VC调控中的作用。方法:本研究采用钙化介质、NS1619和3-甲基腺嘌呤(3-MA)处理大鼠或小鼠胸主动脉原代血管平滑肌细胞(VSMCs),分为5组:(1)对照组;(II)对照组+ NS1619组;(III)钙化基团;(IV)钙化+ NS1619组;(V)钙化+ NS1619+3-MA组。将12只雄性C57BL/6小鼠(20 ~ 25 g)分别给予维生素D和NS1619处理,分为4组:(1)对照组;(II)维生素D模型组;(III)维生素D +5 mg/kg NS1619组;(IV)维生素D +10 mg/kg NS1619组。分别采用定量聚合酶链反应(qPCR)、Western blot (WB)、免疫组织化学(immunohistochemistry)和纳米颗粒跟踪分析(NTA)检测MVs的基因表达、蛋白表达和大小、浓度。结果:我们发现BK通道调节VC。在VC动物和细胞模型样品中观察到BK通道下调。BK通道激动剂NS1619的应用和BK过表达均可通过抑制基质囊泡(matrix vesicles, MVs)的形成和分泌,调节runt相关转录因子2 (Runx2)和α-平滑肌肌动蛋白(α-SMA)的表达,从而改善VSMCs中的VC。然而,自噬抑制剂3-MA干预似乎可以调节mv的分泌,同时削弱NS1619对钙化的治疗作用。结论:虽然我们的实验样本量很小,但我们仍然推测BK通道激动剂可能通过激活自噬来抑制MVs的分泌,从而减轻VC。BK通道有可能应用于临床,成为治疗VC的潜在靶点。
本文章由计算机程序翻译,如有差异,请以英文原文为准。
求助全文
约1分钟内获得全文 求助全文
来源期刊
Cardiovascular diagnosis and therapy
Cardiovascular diagnosis and therapy Medicine-Cardiology and Cardiovascular Medicine
CiteScore
4.90
自引率
4.20%
发文量
45
期刊介绍: The journal ''Cardiovascular Diagnosis and Therapy'' (Print ISSN: 2223-3652; Online ISSN: 2223-3660) accepts basic and clinical science submissions related to Cardiovascular Medicine and Surgery. The mission of the journal is the rapid exchange of scientific information between clinicians and scientists worldwide. To reach this goal, the journal will focus on novel media, using a web-based, digital format in addition to traditional print-version. This includes on-line submission, review, publication, and distribution. The digital format will also allow submission of extensive supporting visual material, both images and video. The website www.thecdt.org will serve as the central hub and also allow posting of comments and on-line discussion. The web-site of the journal will be linked to a number of international web-sites (e.g. www.dxy.cn), which will significantly expand the distribution of its contents.
×
引用
GB/T 7714-2015
复制
MLA
复制
APA
复制
导出至
BibTeX EndNote RefMan NoteFirst NoteExpress
×
提示
您的信息不完整,为了账户安全,请先补充。
现在去补充
×
提示
您因"违规操作"
具体请查看互助需知
我知道了
×
提示
确定
请完成安全验证×
copy
已复制链接
快去分享给好友吧!
我知道了
右上角分享
点击右上角分享
0
联系我们:info@booksci.cn Book学术提供免费学术资源搜索服务,方便国内外学者检索中英文文献。致力于提供最便捷和优质的服务体验。 Copyright © 2023 布克学术 All rights reserved.
京ICP备2023020795号-1
ghs 京公网安备 11010802042870号
Book学术文献互助
Book学术文献互助群
群 号:604180095
Book学术官方微信