TP73-AS1 Regulates MPP+-Induced Cell Inflammation and Apoptosis in SH-SY5Y Cells.

IF 3.2 Q3 CLINICAL NEUROLOGY
Degenerative neurological and neuromuscular disease Pub Date : 2025-09-05 eCollection Date: 2025-01-01 DOI:10.2147/DNND.S539895
Xue Zhang, Li Xue, Haiyan Li, Xiaolong Yu, Kaixin Dou, Anmu Xie
{"title":"TP73-AS1 Regulates MPP+-Induced Cell Inflammation and Apoptosis in SH-SY5Y Cells.","authors":"Xue Zhang, Li Xue, Haiyan Li, Xiaolong Yu, Kaixin Dou, Anmu Xie","doi":"10.2147/DNND.S539895","DOIUrl":null,"url":null,"abstract":"<p><strong>Background: </strong>The aim was to investigate the potential role of TP73-AS1 in the pathogenesis of Parkinson's disease.</p><p><strong>Methods: </strong>Peripheral blood samples were obtained from three patients with early-onset Parkinson's disease (PD), three patients with late-onset PD, and three healthy controls for the extraction of total RNA. Genomic long non-coding RNA (lncRNA) expression levels were analyzed using the Illumina HiSeq2500 sequencing platform. Quantitative real-time polymerase chain reaction (qRT-PCR) was used to study the expression of TP73-AS1. Flow cytometry and Western blot analyses were conducted to assess the functional role of TP73-AS1 in SH-SY5Y cells in vitro. Moreover, the expression of inflammatory cytokines, such as IL-16, IL-6, and α-synuclein (SYN), was examined using cellular immunofluorescence techniques.</p><p><strong>Results: </strong>Among early-onset PD patients, 59 lncRNAs were significantly upregulated, and 57 lncRNAs were significantly downregulated compared to the control group. Similarly, late-onset PD patients showed 70 upregulated lncRNAs and 77 downregulated lncRNAs with statistical significance compared to the control group. In vitro studies indicated a significant increase in lncRNA TP73-AS1 expression in the MPP+-treated group in contrast with the control group (<i>P</i> < 0.001). Furthermore, the MPP+-treated group displayed elevated levels of Cleaved caspase-3, IL-16, as well as IL-6 (<i>P</i> < 0.001). Conversely, Bcl-2 expression decreased, Bax expression increased, and the Bax/Bcl-2 expression ratio demonstrated an increase (<i>P</i> < 0.001). Reducing lncRNA TP73-AS1 resulted in decreased apoptosis and inflammation, along with a decrease in α-SYN expression (<i>P</i> < 0.001). Notably, the absence of TP73-AS1 showed a protective effect against PD, suggesting it to be a potential target for the treatment of PD. These findings suggest that TP73-AS1 may serve as a potential molecular marker for the early diagnosis of PD, providing a new perspective for understanding the regulatory mechanisms of inflammation and apoptosis in PD.</p>","PeriodicalId":93972,"journal":{"name":"Degenerative neurological and neuromuscular disease","volume":"15 ","pages":"81-94"},"PeriodicalIF":3.2000,"publicationDate":"2025-09-05","publicationTypes":"Journal Article","fieldsOfStudy":null,"isOpenAccess":false,"openAccessPdf":"https://www.ncbi.nlm.nih.gov/pmc/articles/PMC12420920/pdf/","citationCount":"0","resultStr":null,"platform":"Semanticscholar","paperid":null,"PeriodicalName":"Degenerative neurological and neuromuscular disease","FirstCategoryId":"1085","ListUrlMain":"https://doi.org/10.2147/DNND.S539895","RegionNum":0,"RegionCategory":null,"ArticlePicture":[],"TitleCN":null,"AbstractTextCN":null,"PMCID":null,"EPubDate":"2025/1/1 0:00:00","PubModel":"eCollection","JCR":"Q3","JCRName":"CLINICAL NEUROLOGY","Score":null,"Total":0}
引用次数: 0

Abstract

Background: The aim was to investigate the potential role of TP73-AS1 in the pathogenesis of Parkinson's disease.

Methods: Peripheral blood samples were obtained from three patients with early-onset Parkinson's disease (PD), three patients with late-onset PD, and three healthy controls for the extraction of total RNA. Genomic long non-coding RNA (lncRNA) expression levels were analyzed using the Illumina HiSeq2500 sequencing platform. Quantitative real-time polymerase chain reaction (qRT-PCR) was used to study the expression of TP73-AS1. Flow cytometry and Western blot analyses were conducted to assess the functional role of TP73-AS1 in SH-SY5Y cells in vitro. Moreover, the expression of inflammatory cytokines, such as IL-16, IL-6, and α-synuclein (SYN), was examined using cellular immunofluorescence techniques.

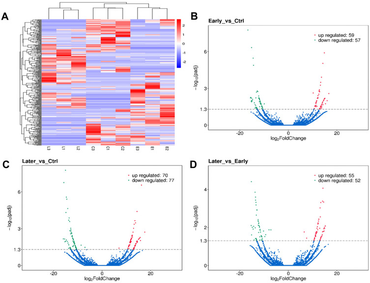
Results: Among early-onset PD patients, 59 lncRNAs were significantly upregulated, and 57 lncRNAs were significantly downregulated compared to the control group. Similarly, late-onset PD patients showed 70 upregulated lncRNAs and 77 downregulated lncRNAs with statistical significance compared to the control group. In vitro studies indicated a significant increase in lncRNA TP73-AS1 expression in the MPP+-treated group in contrast with the control group (P < 0.001). Furthermore, the MPP+-treated group displayed elevated levels of Cleaved caspase-3, IL-16, as well as IL-6 (P < 0.001). Conversely, Bcl-2 expression decreased, Bax expression increased, and the Bax/Bcl-2 expression ratio demonstrated an increase (P < 0.001). Reducing lncRNA TP73-AS1 resulted in decreased apoptosis and inflammation, along with a decrease in α-SYN expression (P < 0.001). Notably, the absence of TP73-AS1 showed a protective effect against PD, suggesting it to be a potential target for the treatment of PD. These findings suggest that TP73-AS1 may serve as a potential molecular marker for the early diagnosis of PD, providing a new perspective for understanding the regulatory mechanisms of inflammation and apoptosis in PD.

Abstract Image

Abstract Image

Abstract Image

TP73-AS1调控MPP+诱导的SH-SY5Y细胞炎症和凋亡。
背景:目的是探讨TP73-AS1在帕金森病发病机制中的潜在作用。方法:取3例早发性帕金森病(PD)患者、3例晚发性帕金森病(PD)患者和3例健康对照者的外周血,提取总RNA。使用Illumina HiSeq2500测序平台分析基因组长链非编码RNA (lncRNA)表达水平。采用实时荧光定量聚合酶链反应(qRT-PCR)研究TP73-AS1的表达。流式细胞术和Western blot检测TP73-AS1在体外SH-SY5Y细胞中的功能作用。此外,使用细胞免疫荧光技术检测炎症细胞因子,如IL-16、IL-6和α-突触核蛋白(SYN)的表达。结果:在早发性PD患者中,与对照组相比,59个lncrna显著上调,57个lncrna显著下调。同样,与对照组相比,迟发性PD患者lncrna上调70个,下调77个,差异有统计学意义。体外研究表明,MPP+处理组与对照组相比,lncRNA TP73-AS1表达显著升高(P < 0.001)。此外,MPP+处理组显示Cleaved caspase-3、IL-16和IL-6水平升高(P < 0.001)。相反,Bcl-2表达降低,Bax表达升高,Bax/Bcl-2表达比升高(P < 0.001)。lncRNA TP73-AS1的减少导致细胞凋亡和炎症减少,α-SYN表达减少(P < 0.001)。值得注意的是,TP73-AS1的缺失显示出对PD的保护作用,这表明它是治疗PD的潜在靶点。这些发现提示,TP73-AS1可能作为PD早期诊断的潜在分子标志物,为了解PD炎症和凋亡的调控机制提供了新的视角。
本文章由计算机程序翻译,如有差异,请以英文原文为准。
求助全文
约1分钟内获得全文 求助全文
来源期刊
自引率
0.00%
发文量
0
×
引用
GB/T 7714-2015
复制
MLA
复制
APA
复制
导出至
BibTeX EndNote RefMan NoteFirst NoteExpress
×
提示
您的信息不完整,为了账户安全,请先补充。
现在去补充
×
提示
您因"违规操作"
具体请查看互助需知
我知道了
×
提示
确定
请完成安全验证×
copy
已复制链接
快去分享给好友吧!
我知道了
右上角分享
点击右上角分享
0
联系我们:info@booksci.cn Book学术提供免费学术资源搜索服务,方便国内外学者检索中英文文献。致力于提供最便捷和优质的服务体验。 Copyright © 2023 布克学术 All rights reserved.
京ICP备2023020795号-1
ghs 京公网安备 11010802042870号
Book学术文献互助
Book学术文献互助群
群 号:604180095
Book学术官方微信