Strategies for delivering drugs across the blood-brain barrier for the treatment of neurodegenerative diseases.

Frontiers in drug delivery Pub Date : 2025-08-26 eCollection Date: 2025-01-01 DOI:10.3389/fddev.2025.1644633
Xiaopei Zhang, Manfei Fu, Yuanfei Wang, Tong Wu
{"title":"Strategies for delivering drugs across the blood-brain barrier for the treatment of neurodegenerative diseases.","authors":"Xiaopei Zhang, Manfei Fu, Yuanfei Wang, Tong Wu","doi":"10.3389/fddev.2025.1644633","DOIUrl":null,"url":null,"abstract":"<p><p>The blood-brain barrier (BBB) restricts development of drug delivery systems for brain, which hinders the potential applications of numerous pharmaceutical agents for treating central nervous system (CNS) diseases. A number of drug delivery systems have been developed to enhance the capacity of drugs to cross BBB. A detailed introduction of the structure and function of BBB was given based on the mechanism of BBB, while comparing with the pathological changes of BBB in neurodegenerative diseases (NDDs), including activation of endothelial cells, the loose of tight junction and increase of BBB permeability. The liposomes, polymer nanoparticles and other novelty approaches for treating NDDs were summarized. Here, we provide a novel perspective to classify the strategies of drug delivery system as passive targeting and active targeting according to their mechanisms. The potential of clinical translational for drug delivery systems in NDDs was explored and underscored the imperative of safety and verification through clinical trials. In summary, this review proposed current developments of drug delivery systems and discussing the potentials of drug delivery systems in clinical translational which bring new breakthroughs for treating NDDs.</p>","PeriodicalId":73079,"journal":{"name":"Frontiers in drug delivery","volume":"5 ","pages":"1644633"},"PeriodicalIF":0.0000,"publicationDate":"2025-08-26","publicationTypes":"Journal Article","fieldsOfStudy":null,"isOpenAccess":false,"openAccessPdf":"https://www.ncbi.nlm.nih.gov/pmc/articles/PMC12417466/pdf/","citationCount":"0","resultStr":null,"platform":"Semanticscholar","paperid":null,"PeriodicalName":"Frontiers in drug delivery","FirstCategoryId":"1085","ListUrlMain":"https://doi.org/10.3389/fddev.2025.1644633","RegionNum":0,"RegionCategory":null,"ArticlePicture":[],"TitleCN":null,"AbstractTextCN":null,"PMCID":null,"EPubDate":"2025/1/1 0:00:00","PubModel":"eCollection","JCR":"","JCRName":"","Score":null,"Total":0}
引用次数: 0

Abstract

The blood-brain barrier (BBB) restricts development of drug delivery systems for brain, which hinders the potential applications of numerous pharmaceutical agents for treating central nervous system (CNS) diseases. A number of drug delivery systems have been developed to enhance the capacity of drugs to cross BBB. A detailed introduction of the structure and function of BBB was given based on the mechanism of BBB, while comparing with the pathological changes of BBB in neurodegenerative diseases (NDDs), including activation of endothelial cells, the loose of tight junction and increase of BBB permeability. The liposomes, polymer nanoparticles and other novelty approaches for treating NDDs were summarized. Here, we provide a novel perspective to classify the strategies of drug delivery system as passive targeting and active targeting according to their mechanisms. The potential of clinical translational for drug delivery systems in NDDs was explored and underscored the imperative of safety and verification through clinical trials. In summary, this review proposed current developments of drug delivery systems and discussing the potentials of drug delivery systems in clinical translational which bring new breakthroughs for treating NDDs.

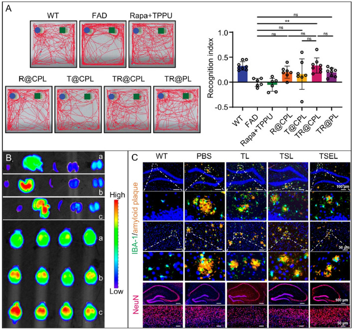
Abstract Image

Abstract Image

Abstract Image

跨血脑屏障输送药物治疗神经退行性疾病的策略。
血脑屏障(BBB)限制了脑给药系统的发展,阻碍了许多药物治疗中枢神经系统疾病的潜在应用。许多药物输送系统已经被开发出来,以提高药物通过血脑屏障的能力。从血脑屏障的形成机制出发,详细介绍了血脑屏障的结构和功能,并与神经退行性疾病(ndd)中血脑屏障的病理变化进行了比较,包括内皮细胞活化、紧密连接松动、血脑屏障通透性增加。综述了脂质体、聚合物纳米颗粒等治疗ndd的新方法。在此,我们提供了一个新的视角,将药物传递系统的策略根据其机制分为被动靶向和主动靶向。探讨了ndd药物输送系统临床转化的潜力,并强调了通过临床试验进行安全性和验证的必要性。综上所述,本文综述了药物传递系统的发展现状,并讨论了药物传递系统在临床转化中的潜力,为ndd的治疗带来新的突破。
本文章由计算机程序翻译,如有差异,请以英文原文为准。
求助全文
约1分钟内获得全文 求助全文
来源期刊
自引率
0.00%
发文量
0
×
引用
GB/T 7714-2015
复制
MLA
复制
APA
复制
导出至
BibTeX EndNote RefMan NoteFirst NoteExpress
×
提示
您的信息不完整,为了账户安全,请先补充。
现在去补充
×
提示
您因"违规操作"
具体请查看互助需知
我知道了
×
提示
确定
请完成安全验证×
copy
已复制链接
快去分享给好友吧!
我知道了
右上角分享
点击右上角分享
0
联系我们:info@booksci.cn Book学术提供免费学术资源搜索服务,方便国内外学者检索中英文文献。致力于提供最便捷和优质的服务体验。 Copyright © 2023 布克学术 All rights reserved.
京ICP备2023020795号-1
ghs 京公网安备 11010802042870号
Book学术文献互助
Book学术文献互助群
群 号:604180095
Book学术官方微信