Astrocytic monoamine oxidase B (MAOB)–gamma-aminobutyric acid (GABA) axis as a molecular brake on repair following spinal cord injury

IF 52.7 1区 医学 Q1 BIOCHEMISTRY & MOLECULAR BIOLOGY
Hye Yeong Lee, Jung Moo Lee, Hye-Lan Lee, Jiyeon Park, Heeyoung An, Eun Kyung Park, Sae Yeon Hwang, Sol lip Yoon, Gwang Yong Hwang, Keung Nyun Kim, Min-Ho Nam, Seung Eun Lee, Hyunji Kang, Joungha Won, Bo Ko Jang, Elijah Hwejin Lee, SunYeong Choi, Mingu Gordon Park, Sang Wook Kim, Ki Duk Park, SeungHwan Lee, C. Justin Lee, Yoon Ha
{"title":"Astrocytic monoamine oxidase B (MAOB)–gamma-aminobutyric acid (GABA) axis as a molecular brake on repair following spinal cord injury","authors":"Hye Yeong Lee, Jung Moo Lee, Hye-Lan Lee, Jiyeon Park, Heeyoung An, Eun Kyung Park, Sae Yeon Hwang, Sol lip Yoon, Gwang Yong Hwang, Keung Nyun Kim, Min-Ho Nam, Seung Eun Lee, Hyunji Kang, Joungha Won, Bo Ko Jang, Elijah Hwejin Lee, SunYeong Choi, Mingu Gordon Park, Sang Wook Kim, Ki Duk Park, SeungHwan Lee, C. Justin Lee, Yoon Ha","doi":"10.1038/s41392-025-02398-2","DOIUrl":null,"url":null,"abstract":"<p>Neuroregeneration and remyelination rarely occur in the adult mammalian brain and spinal cord following central nervous system (CNS) injury. The glial scar has been proposed as a major contributor to this failure in the regenerative process. However, its underlying molecular and cellular mechanisms remain unclear. Here, we report that monoamine oxidase B (MAOB)-dependent excessive γ-aminobutyric acid (GABA) release from reactive astrocytes suppresses the CNS repair system by reducing brain‒derived neurotrophic factor (BDNF) and tropomyosin receptor kinase B (TrkB) expression in severe spinal cord injury (SCI) animal models. Genetic deletion of MAOB in a mouse SCI model promotes both functional and tissue recovery. Notably, the selective MAOB inhibitor, KDS2010, facilitates recovery and regeneration by disinhibiting the BDNF-TrkB axis in a rat SCI model. Its dose-dependent effects were further validated in a monkey SCI model. Moreover, KDS2010 demonstrated a tolerable safety profile and dose-proportional pharmacokinetics in healthy humans during a phase 1 clinical trial. This pathway therefore represents a pivotal target for overcoming the intrinsic barriers to CNS repair after injury. Our findings identify the astrocytic MAOB‒GABA axis as a crucial molecular and cellular brake on the CNS repair system following SCI and highlight the translational potential of KDS2010 as a promising therapeutic candidate for SCI treatment.</p>","PeriodicalId":21766,"journal":{"name":"Signal Transduction and Targeted Therapy","volume":"35 1","pages":"295"},"PeriodicalIF":52.7000,"publicationDate":"2025-09-11","publicationTypes":"Journal Article","fieldsOfStudy":null,"isOpenAccess":false,"openAccessPdf":"","citationCount":"0","resultStr":null,"platform":"Semanticscholar","paperid":null,"PeriodicalName":"Signal Transduction and Targeted Therapy","FirstCategoryId":"3","ListUrlMain":"https://doi.org/10.1038/s41392-025-02398-2","RegionNum":1,"RegionCategory":"医学","ArticlePicture":[],"TitleCN":null,"AbstractTextCN":null,"PMCID":null,"EPubDate":"","PubModel":"","JCR":"Q1","JCRName":"BIOCHEMISTRY & MOLECULAR BIOLOGY","Score":null,"Total":0}
引用次数: 0

Abstract

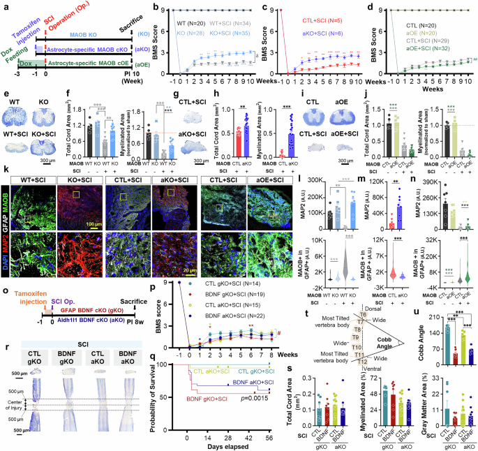
Neuroregeneration and remyelination rarely occur in the adult mammalian brain and spinal cord following central nervous system (CNS) injury. The glial scar has been proposed as a major contributor to this failure in the regenerative process. However, its underlying molecular and cellular mechanisms remain unclear. Here, we report that monoamine oxidase B (MAOB)-dependent excessive γ-aminobutyric acid (GABA) release from reactive astrocytes suppresses the CNS repair system by reducing brain‒derived neurotrophic factor (BDNF) and tropomyosin receptor kinase B (TrkB) expression in severe spinal cord injury (SCI) animal models. Genetic deletion of MAOB in a mouse SCI model promotes both functional and tissue recovery. Notably, the selective MAOB inhibitor, KDS2010, facilitates recovery and regeneration by disinhibiting the BDNF-TrkB axis in a rat SCI model. Its dose-dependent effects were further validated in a monkey SCI model. Moreover, KDS2010 demonstrated a tolerable safety profile and dose-proportional pharmacokinetics in healthy humans during a phase 1 clinical trial. This pathway therefore represents a pivotal target for overcoming the intrinsic barriers to CNS repair after injury. Our findings identify the astrocytic MAOB‒GABA axis as a crucial molecular and cellular brake on the CNS repair system following SCI and highlight the translational potential of KDS2010 as a promising therapeutic candidate for SCI treatment.

Abstract Image

星形细胞单胺氧化酶B (MAOB) - γ -氨基丁酸(GABA)轴在脊髓损伤后修复中的分子制动作用
中枢神经系统(CNS)损伤后,成年哺乳动物脑和脊髓很少发生神经再生和髓鞘再生。神经胶质瘢痕被认为是导致再生过程失败的主要原因。然而,其潜在的分子和细胞机制尚不清楚。在这里,我们报道了在严重脊髓损伤(SCI)动物模型中,反应性星形胶质细胞释放的单胺氧化酶B (MAOB)依赖性γ-氨基丁酸(GABA)过量通过降低脑源性神经营养因子(BDNF)和原肌球蛋白受体激酶B (TrkB)的表达来抑制CNS修复系统。小鼠脊髓损伤模型中MAOB的基因缺失促进了功能和组织的恢复。值得注意的是,选择性MAOB抑制剂KDS2010通过去抑制大鼠SCI模型中的BDNF-TrkB轴来促进恢复和再生。在猴脊髓损伤模型中进一步验证了其剂量依赖效应。此外,在1期临床试验中,KDS2010在健康人群中表现出可耐受的安全性和剂量比例药代动力学。因此,这一途径代表了克服损伤后中枢神经系统修复的内在障碍的关键目标。我们的研究结果确定星形细胞MAOB-GABA轴是脊髓损伤后中枢神经系统修复系统的关键分子和细胞制动,并强调了KDS2010作为脊髓损伤治疗的有希望的治疗候选药物的转化潜力。
本文章由计算机程序翻译,如有差异,请以英文原文为准。
求助全文
约1分钟内获得全文 求助全文
来源期刊
Signal Transduction and Targeted Therapy
Signal Transduction and Targeted Therapy Biochemistry, Genetics and Molecular Biology-Genetics
CiteScore
44.50
自引率
1.50%
发文量
384
审稿时长
5 weeks
期刊介绍: Signal Transduction and Targeted Therapy is an open access journal that focuses on timely publication of cutting-edge discoveries and advancements in basic science and clinical research related to signal transduction and targeted therapy. Scope: The journal covers research on major human diseases, including, but not limited to: Cancer,Cardiovascular diseases,Autoimmune diseases,Nervous system diseases.
×
引用
GB/T 7714-2015
复制
MLA
复制
APA
复制
导出至
BibTeX EndNote RefMan NoteFirst NoteExpress
×
提示
您的信息不完整,为了账户安全,请先补充。
现在去补充
×
提示
您因"违规操作"
具体请查看互助需知
我知道了
×
提示
确定
请完成安全验证×
copy
已复制链接
快去分享给好友吧!
我知道了
右上角分享
点击右上角分享
0
联系我们:info@booksci.cn Book学术提供免费学术资源搜索服务,方便国内外学者检索中英文文献。致力于提供最便捷和优质的服务体验。 Copyright © 2023 布克学术 All rights reserved.
京ICP备2023020795号-1
ghs 京公网安备 11010802042870号
Book学术文献互助
Book学术文献互助群
群 号:604180095
Book学术官方微信