Synergistic inhibition of autophagic flux and induction of apoptosis in cervical cancer cells by Mito-TEMPO and hyperthermia.

IF 2.5 3区 医学 Q1 PUBLIC, ENVIRONMENTAL & OCCUPATIONAL HEALTH
Yu-Mei Li, Qing-Li Zhao, Ryohei Ogawa, Tatsuji Mizukami, Yu Song, Zheng-Guo Cui, Jun-Ichi Saitoh, Kyo Noguchi
{"title":"Synergistic inhibition of autophagic flux and induction of apoptosis in cervical cancer cells by Mito-TEMPO and hyperthermia.","authors":"Yu-Mei Li, Qing-Li Zhao, Ryohei Ogawa, Tatsuji Mizukami, Yu Song, Zheng-Guo Cui, Jun-Ichi Saitoh, Kyo Noguchi","doi":"10.1265/ehpm.25-00204","DOIUrl":null,"url":null,"abstract":"<p><strong>Background: </strong>Hyperthermia (HT), while a cancer treatment approach, isn't always effective alone. Therefore, identifying hyperthermia enhancers is crucial. We demonstrated that Mito-TEMPO ([2-[(1-Hydroxy-2,2,6,6-tetramethylpiperidin-4-yl) amino]-2-oxoethyl]-triphenylphosphanium, MT) acts as a potent thermosensitizer, promoting cell death in human cervical cancer (HeLa) cells.</p><p><strong>Methods: </strong>Cells were pretreated with 0.4 mM MT for 5 minutes, followed by exposure to hyperthermia (42 °C for 60 minutes). The impacts of MT/HT on cell viability, proliferation, apoptosis, endoplasmic reticulum (ER) stress, apoptosis-related proteins and autophagy, autophagy-related proteins expression were measured. The relationships between autophagy and apoptosis were further investigated using the specific autophagy inhibitor chloroquine (CQ) and the autophagy inducer rapamycin (Rapa).</p><p><strong>Results: </strong>The combined treatment reduced the mitochondrial membrane potential (MMP) and increased ROS production. It also upregulated the pro-apoptotic protein Bax and downregulated anti-apoptotic proteins such as Bcl-2 and MCL-1. As a result, Caspase-3 was activated. Additionally, the combined treatment upregulated the expression of p-PERK/PERK, ATF-4, CHOP proteins. Moreover, the combined treatment also increased the expression of LC3 II and p62, decreased expression of LAMP 1 and Cathepsin D and increased lysosomal pH, indicating coordinated changes in autophagy regulation. Notably, intensification of apoptosis induced by the combined treatment was observed with CQ, whereas attenuation was seen with Rapa.</p><p><strong>Conclusions: </strong>MT effectively enhanced HT-induced apoptosis in HeLa cells. Elevated ER stress and interruption of autophagy flux are the possible underlying molecular mechanisms for this phenomenon. These findings suggested MT can act as a potential thermosensitizer, highlighting its versatility in cancer treatment strategies.</p>","PeriodicalId":11707,"journal":{"name":"Environmental Health and Preventive Medicine","volume":"30 ","pages":"67"},"PeriodicalIF":2.5000,"publicationDate":"2025-01-01","publicationTypes":"Journal Article","fieldsOfStudy":null,"isOpenAccess":false,"openAccessPdf":"https://www.ncbi.nlm.nih.gov/pmc/articles/PMC12436067/pdf/","citationCount":"0","resultStr":null,"platform":"Semanticscholar","paperid":null,"PeriodicalName":"Environmental Health and Preventive Medicine","FirstCategoryId":"3","ListUrlMain":"https://doi.org/10.1265/ehpm.25-00204","RegionNum":3,"RegionCategory":"医学","ArticlePicture":[],"TitleCN":null,"AbstractTextCN":null,"PMCID":null,"EPubDate":"","PubModel":"","JCR":"Q1","JCRName":"PUBLIC, ENVIRONMENTAL & OCCUPATIONAL HEALTH","Score":null,"Total":0}
引用次数: 0

Abstract

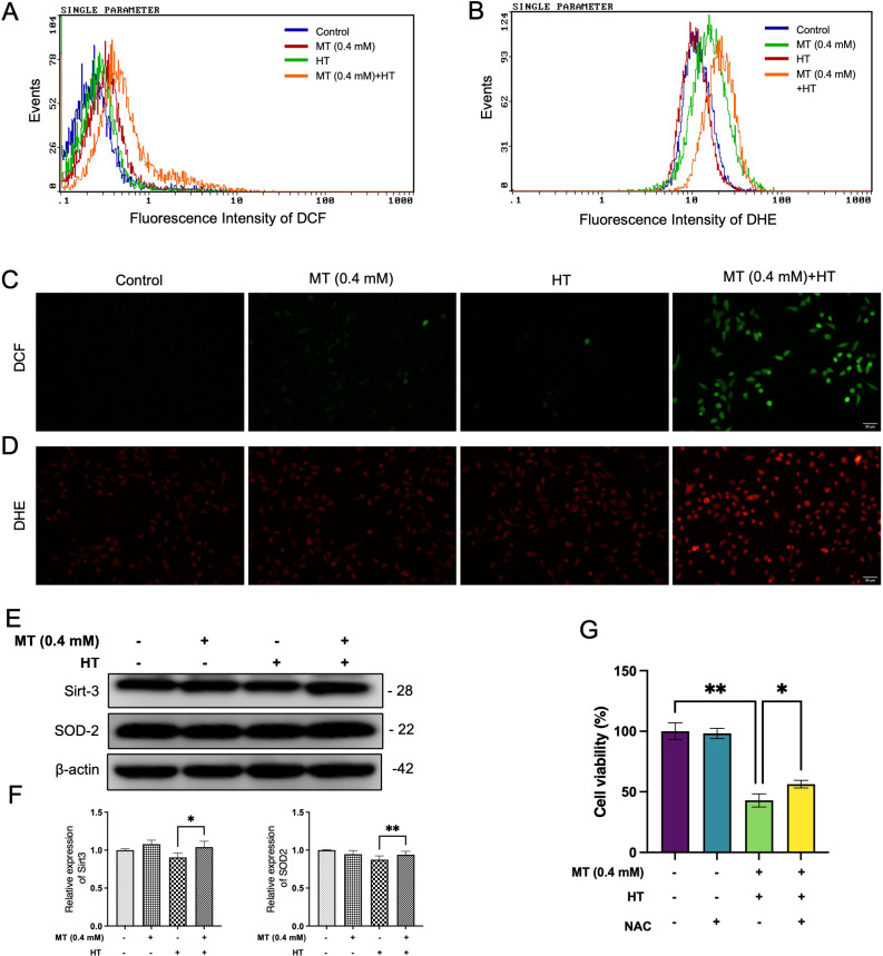
Background: Hyperthermia (HT), while a cancer treatment approach, isn't always effective alone. Therefore, identifying hyperthermia enhancers is crucial. We demonstrated that Mito-TEMPO ([2-[(1-Hydroxy-2,2,6,6-tetramethylpiperidin-4-yl) amino]-2-oxoethyl]-triphenylphosphanium, MT) acts as a potent thermosensitizer, promoting cell death in human cervical cancer (HeLa) cells.

Methods: Cells were pretreated with 0.4 mM MT for 5 minutes, followed by exposure to hyperthermia (42 °C for 60 minutes). The impacts of MT/HT on cell viability, proliferation, apoptosis, endoplasmic reticulum (ER) stress, apoptosis-related proteins and autophagy, autophagy-related proteins expression were measured. The relationships between autophagy and apoptosis were further investigated using the specific autophagy inhibitor chloroquine (CQ) and the autophagy inducer rapamycin (Rapa).

Results: The combined treatment reduced the mitochondrial membrane potential (MMP) and increased ROS production. It also upregulated the pro-apoptotic protein Bax and downregulated anti-apoptotic proteins such as Bcl-2 and MCL-1. As a result, Caspase-3 was activated. Additionally, the combined treatment upregulated the expression of p-PERK/PERK, ATF-4, CHOP proteins. Moreover, the combined treatment also increased the expression of LC3 II and p62, decreased expression of LAMP 1 and Cathepsin D and increased lysosomal pH, indicating coordinated changes in autophagy regulation. Notably, intensification of apoptosis induced by the combined treatment was observed with CQ, whereas attenuation was seen with Rapa.

Conclusions: MT effectively enhanced HT-induced apoptosis in HeLa cells. Elevated ER stress and interruption of autophagy flux are the possible underlying molecular mechanisms for this phenomenon. These findings suggested MT can act as a potential thermosensitizer, highlighting its versatility in cancer treatment strategies.

Abstract Image

Abstract Image

Abstract Image

Mito-TEMPO和热疗协同抑制宫颈癌细胞自噬通量和诱导凋亡。
背景:热疗虽然是一种治疗癌症的方法,但单独使用并不总是有效的。因此,确定热疗增强剂至关重要。我们证明了Mito-TEMPO([2-[(1-羟基-2,2,6,6-四甲基胡椒苷-4-基)氨基]-2-氧乙基]-三苯基磷酸,MT)作为一种有效的热敏剂,促进人宫颈癌(HeLa)细胞死亡。方法:用0.4 mM MT预处理细胞5分钟,然后用42°C热疗60分钟。检测MT/HT对细胞活力、增殖、凋亡、内质网(ER)应激、凋亡相关蛋白及自噬、自噬相关蛋白表达的影响。利用特异性自噬抑制剂氯喹(chloroquine, CQ)和自噬诱导剂雷帕霉素(rapamycin, Rapa)进一步研究自噬与细胞凋亡的关系。结果:联合治疗降低了线粒体膜电位(MMP),增加了ROS的产生。上调促凋亡蛋白Bax,下调抗凋亡蛋白Bcl-2和MCL-1。结果,Caspase-3被激活。此外,联合处理上调p-PERK/PERK、ATF-4、CHOP蛋白的表达。此外,联合治疗还增加了LC3 II和p62的表达,降低了LAMP 1和Cathepsin D的表达,增加了溶酶体pH,表明自噬调节的协同变化。值得注意的是,CQ可增强联合治疗诱导的细胞凋亡,而Rapa可减弱联合治疗诱导的细胞凋亡。结论:MT能有效促进ht诱导的HeLa细胞凋亡。内质网应激升高和自噬通量中断可能是这一现象的潜在分子机制。这些发现表明MT可以作为潜在的热敏剂,突出其在癌症治疗策略中的多功能性。
本文章由计算机程序翻译,如有差异,请以英文原文为准。
求助全文
约1分钟内获得全文 求助全文
来源期刊
Environmental Health and Preventive Medicine
Environmental Health and Preventive Medicine PUBLIC, ENVIRONMENTAL & OCCUPATIONAL HEALTH -
CiteScore
7.90
自引率
2.10%
发文量
44
审稿时长
10 weeks
期刊介绍: The official journal of the Japanese Society for Hygiene, Environmental Health and Preventive Medicine (EHPM) brings a comprehensive approach to prevention and environmental health related to medical, biological, molecular biological, genetic, physical, psychosocial, chemical, and other environmental factors. Environmental Health and Preventive Medicine features definitive studies on human health sciences and provides comprehensive and unique information to a worldwide readership.
×
引用
GB/T 7714-2015
复制
MLA
复制
APA
复制
导出至
BibTeX EndNote RefMan NoteFirst NoteExpress
×
提示
您的信息不完整,为了账户安全,请先补充。
现在去补充
×
提示
您因"违规操作"
具体请查看互助需知
我知道了
×
提示
确定
请完成安全验证×
copy
已复制链接
快去分享给好友吧!
我知道了
右上角分享
点击右上角分享
0
联系我们:info@booksci.cn Book学术提供免费学术资源搜索服务,方便国内外学者检索中英文文献。致力于提供最便捷和优质的服务体验。 Copyright © 2023 布克学术 All rights reserved.
京ICP备2023020795号-1
ghs 京公网安备 11010802042870号
Book学术文献互助
Book学术文献互助群
群 号:604180095
Book学术官方微信