Resolving the Trilemma Challenge in Blockchain: An Integrated Consensus Mechanism for Balancing Security, Scalability, and Decentralization

IF 0.5 Q4 AUTOMATION & CONTROL SYSTEMS
Khandakar Md Shafin,  Saha Reno
{"title":"Resolving the Trilemma Challenge in Blockchain: An Integrated Consensus Mechanism for Balancing Security, Scalability, and Decentralization","authors":"Khandakar Md Shafin,&nbsp; Saha Reno","doi":"10.3103/S0146411625700476","DOIUrl":null,"url":null,"abstract":"<p>Finding a way to solve the trilemma, which requires striking a balance between scalability, security, and decentralization, is a persistent problem in the field of blockchain technology. In order to overcome this trilemma, this study presents a novel blockchain architecture that combines cutting-edge cryptography techniques, creative security protocols, and flexible decentralization mechanisms. Our framework is a new standard for secure, scalable, and decentralized blockchain ecosystems. It utilizes well-known techniques like zero knowledge proof (zk-SNARK), Schnorr VRF, elliptic curve cryptography (ECC), and in addition to innovative approaches for anomaly detection, incentive alignment, and stake distribution. The suggested system outperforms elite consensuses by obtaining 1600+ TPS, guaranteeing strong security against all known blockchain attacks without sacrificing scalability, and obtaining a strong decentralization score of 7.181, which, when compared to other blockchain systems in benchmark analysis, shows strong decentralization.</p>","PeriodicalId":46238,"journal":{"name":"AUTOMATIC CONTROL AND COMPUTER SCIENCES","volume":"59 3","pages":"297 - 316"},"PeriodicalIF":0.5000,"publicationDate":"2025-09-08","publicationTypes":"Journal Article","fieldsOfStudy":null,"isOpenAccess":false,"openAccessPdf":"","citationCount":"0","resultStr":null,"platform":"Semanticscholar","paperid":null,"PeriodicalName":"AUTOMATIC CONTROL AND COMPUTER SCIENCES","FirstCategoryId":"1085","ListUrlMain":"https://link.springer.com/article/10.3103/S0146411625700476","RegionNum":0,"RegionCategory":null,"ArticlePicture":[],"TitleCN":null,"AbstractTextCN":null,"PMCID":null,"EPubDate":"","PubModel":"","JCR":"Q4","JCRName":"AUTOMATION & CONTROL SYSTEMS","Score":null,"Total":0}
引用次数: 0

Abstract

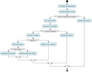
Finding a way to solve the trilemma, which requires striking a balance between scalability, security, and decentralization, is a persistent problem in the field of blockchain technology. In order to overcome this trilemma, this study presents a novel blockchain architecture that combines cutting-edge cryptography techniques, creative security protocols, and flexible decentralization mechanisms. Our framework is a new standard for secure, scalable, and decentralized blockchain ecosystems. It utilizes well-known techniques like zero knowledge proof (zk-SNARK), Schnorr VRF, elliptic curve cryptography (ECC), and in addition to innovative approaches for anomaly detection, incentive alignment, and stake distribution. The suggested system outperforms elite consensuses by obtaining 1600+ TPS, guaranteeing strong security against all known blockchain attacks without sacrificing scalability, and obtaining a strong decentralization score of 7.181, which, when compared to other blockchain systems in benchmark analysis, shows strong decentralization.

Abstract Image

Abstract Image

解决区块链中的三难困境挑战:平衡安全性,可扩展性和去中心化的集成共识机制
寻找一种方法来解决三难困境,这需要在可伸缩性、安全性和去中心化之间取得平衡,这是区块链技术领域的一个长期问题。为了克服这种三难困境,本研究提出了一种新颖的区块链架构,该架构结合了尖端的加密技术、创造性的安全协议和灵活的去中心化机制。我们的框架是安全、可扩展和分散区块链生态系统的新标准。它利用了众所周知的技术,如零知识证明(zk-SNARK), Schnorr VRF,椭圆曲线加密(ECC),以及异常检测,激励对齐和股权分配的创新方法。建议的系统优于精英共识,获得了1600+ TPS,在不牺牲可扩展性的情况下保证了对所有已知区块链攻击的强大安全性,并且获得了7.181的强去中心化得分,与其他区块链系统相比,在基准分析中显示出较强的去中心化。
本文章由计算机程序翻译,如有差异,请以英文原文为准。
求助全文
约1分钟内获得全文 求助全文
来源期刊
AUTOMATIC CONTROL AND COMPUTER SCIENCES
AUTOMATIC CONTROL AND COMPUTER SCIENCES AUTOMATION & CONTROL SYSTEMS-
CiteScore
1.70
自引率
22.20%
发文量
47
期刊介绍: Automatic Control and Computer Sciences is a peer reviewed journal that publishes articles on• Control systems, cyber-physical system, real-time systems, robotics, smart sensors, embedded intelligence • Network information technologies, information security, statistical methods of data processing, distributed artificial intelligence, complex systems modeling, knowledge representation, processing and management • Signal and image processing, machine learning, machine perception, computer vision
×
引用
GB/T 7714-2015
复制
MLA
复制
APA
复制
导出至
BibTeX EndNote RefMan NoteFirst NoteExpress
×
提示
您的信息不完整,为了账户安全,请先补充。
现在去补充
×
提示
您因"违规操作"
具体请查看互助需知
我知道了
×
提示
确定
请完成安全验证×
copy
已复制链接
快去分享给好友吧!
我知道了
右上角分享
点击右上角分享
0
联系我们:info@booksci.cn Book学术提供免费学术资源搜索服务,方便国内外学者检索中英文文献。致力于提供最便捷和优质的服务体验。 Copyright © 2023 布克学术 All rights reserved.
京ICP备2023020795号-1
ghs 京公网安备 11010802042870号
Book学术文献互助
Book学术文献互助群
群 号:604180095
Book学术官方微信