scafari: exploring scDNA-seq data.

IF 5.4
Sophie-Marie Wind, Thea Reinkens, Yvonne Lisa Behrens, Sarah Sandmann
{"title":"scafari: exploring scDNA-seq data.","authors":"Sophie-Marie Wind, Thea Reinkens, Yvonne Lisa Behrens, Sarah Sandmann","doi":"10.1093/bioinformatics/btaf477","DOIUrl":null,"url":null,"abstract":"<p><strong>Summary: </strong>Recent advances in single-cell sequencing made it possible to not just analyze a cell's individual expression pattern, but to gain insights into a single cell's genome using the cutting-edge technology single-cell DNA sequencing. Mission Bio is, with the Tapestri platform, one of the few providers of this technology. So far, however, there is only little open-source software available for user-friendly processing and quality analysis of this data type. With scafari, we present a tool that offers easy-to-use data quality control as well as explorative variant analyses and visualization.</p><p><strong>Availability and implementation: </strong>scafari is implemented as an R Bioconductor package featuring a shiny application and is available at https://bioconductor.org/packages/scafari.</p>","PeriodicalId":93899,"journal":{"name":"Bioinformatics (Oxford, England)","volume":" ","pages":""},"PeriodicalIF":5.4000,"publicationDate":"2025-09-01","publicationTypes":"Journal Article","fieldsOfStudy":null,"isOpenAccess":false,"openAccessPdf":"https://www.ncbi.nlm.nih.gov/pmc/articles/PMC12449247/pdf/","citationCount":"0","resultStr":null,"platform":"Semanticscholar","paperid":null,"PeriodicalName":"Bioinformatics (Oxford, England)","FirstCategoryId":"1085","ListUrlMain":"https://doi.org/10.1093/bioinformatics/btaf477","RegionNum":0,"RegionCategory":null,"ArticlePicture":[],"TitleCN":null,"AbstractTextCN":null,"PMCID":null,"EPubDate":"","PubModel":"","JCR":"","JCRName":"","Score":null,"Total":0}
引用次数: 0

Abstract

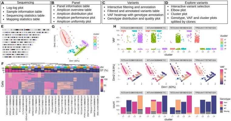
Summary: Recent advances in single-cell sequencing made it possible to not just analyze a cell's individual expression pattern, but to gain insights into a single cell's genome using the cutting-edge technology single-cell DNA sequencing. Mission Bio is, with the Tapestri platform, one of the few providers of this technology. So far, however, there is only little open-source software available for user-friendly processing and quality analysis of this data type. With scafari, we present a tool that offers easy-to-use data quality control as well as explorative variant analyses and visualization.

Availability and implementation: scafari is implemented as an R Bioconductor package featuring a shiny application and is available at https://bioconductor.org/packages/scafari.

Abstract Image

Scafari:探索scDNA-seq数据。
摘要:单细胞测序的最新进展使得不仅可以分析细胞的个体表达模式,而且可以使用尖端技术单细胞DNA测序来深入了解单细胞的基因组。Mission Bio拥有tapstri平台,是少数提供这项技术的公司之一。然而,到目前为止,只有很少的开源软件可用于对这种数据类型进行用户友好的处理和质量分析。通过scafari,我们提供了一个易于使用的数据质量控制工具,以及探索性的变量分析和可视化。可用性和实现:scafari是作为R Bioconductor包实现的,具有闪亮的应用程序,可在https://bioconductor.org/packages/scafari.Supplementary上获得信息:补充数据可在Bioinformatics在线获得。
本文章由计算机程序翻译,如有差异,请以英文原文为准。
求助全文
约1分钟内获得全文 求助全文
来源期刊
自引率
0.00%
发文量
0
×
引用
GB/T 7714-2015
复制
MLA
复制
APA
复制
导出至
BibTeX EndNote RefMan NoteFirst NoteExpress
×
提示
您的信息不完整,为了账户安全,请先补充。
现在去补充
×
提示
您因"违规操作"
具体请查看互助需知
我知道了
×
提示
确定
请完成安全验证×
copy
已复制链接
快去分享给好友吧!
我知道了
右上角分享
点击右上角分享
0
联系我们:info@booksci.cn Book学术提供免费学术资源搜索服务,方便国内外学者检索中英文文献。致力于提供最便捷和优质的服务体验。 Copyright © 2023 布克学术 All rights reserved.
京ICP备2023020795号-1
ghs 京公网安备 11010802042870号
Book学术文献互助
Book学术文献互助群
群 号:604180095
Book学术官方微信