INTS7 modulates cell proliferation and apoptosis via promoting cell cycle progression in lung adenocarcinoma.

IF 2.5 3区 生物学 Q3 BIOTECHNOLOGY & APPLIED MICROBIOLOGY
Yaming Liu, Tengfei Huang, Dehua Zeng, Meiqing Zhang, Duohuan Lian, Shunkai Zhou, Mengmeng Chen, Zhiyong Zeng, Huizhong Li
{"title":"INTS7 modulates cell proliferation and apoptosis via promoting cell cycle progression in lung adenocarcinoma.","authors":"Yaming Liu, Tengfei Huang, Dehua Zeng, Meiqing Zhang, Duohuan Lian, Shunkai Zhou, Mengmeng Chen, Zhiyong Zeng, Huizhong Li","doi":"10.1093/bfgp/elaf014","DOIUrl":null,"url":null,"abstract":"<p><p>The evolutionarily conserved Integrator complex, which is composed of over 10 subunits, orchestrates diverse RNA-processing events such as 3'-end maturation of small nuclear RNAs (snRNAs), transcription termination of RNA Polymerase II, and DNA damage response signaling pathways; however, the functional roles of individual Integrator complex subunits in lung adenocarcinoma (LUAD) remain poorly characterized, and this study aimed to systematically investigate the potential oncogenic functions and prognostic values of these subunits in LUAD. To achieve this goal, the expression profiles of Integrator complex subunits were profiled using transcriptomic data from the The Cancer Genome Atlas (TCGA) database, survival analyses (including Kaplan-Meier and Cox regression models) were performed to evaluate the correlations between subunit expression levels and patient survival outcomes (overall survival (OS) and disease-free survival (DFS)), co-expression network analysis was conducted to annotate the potential biological functions of key subunits, and functional validation was performed using CCK-8 assays and flow cytometry to assess the impact of INTS7 depletion on cell proliferation and cycle progression in LUAD cell lines. The findings of this study showed that Integrator complex subunits were significantly overexpressed in LUAD tissues compared to normal lung parenchyma; among these subunits, INTS7 expression was most strongly associated with shortened OS and DFS, indicating its pivotal role in LUAD pathogenesis, while bioinformatics analyses revealed that INTS7 is involved in regulating critical biological processes including cell cycle progression, transcriptional regulation, and RNA metabolism, and loss-of-function experiments demonstrated that genetic silencing of INTS7 significantly inhibited cell proliferation and induced cell cycle arrest in LUAD cells. Ultimately, this study provides the first evidence that INTS7, a core component of the Integrator complex, serves as a functional and prognostic regulator in LUAD, highlighting its potential as a therapeutic target for this malignancy.</p>","PeriodicalId":55323,"journal":{"name":"Briefings in Functional Genomics","volume":"24 ","pages":""},"PeriodicalIF":2.5000,"publicationDate":"2025-01-15","publicationTypes":"Journal Article","fieldsOfStudy":null,"isOpenAccess":false,"openAccessPdf":"https://www.ncbi.nlm.nih.gov/pmc/articles/PMC12393144/pdf/","citationCount":"0","resultStr":null,"platform":"Semanticscholar","paperid":null,"PeriodicalName":"Briefings in Functional Genomics","FirstCategoryId":"99","ListUrlMain":"https://doi.org/10.1093/bfgp/elaf014","RegionNum":3,"RegionCategory":"生物学","ArticlePicture":[],"TitleCN":null,"AbstractTextCN":null,"PMCID":null,"EPubDate":"","PubModel":"","JCR":"Q3","JCRName":"BIOTECHNOLOGY & APPLIED MICROBIOLOGY","Score":null,"Total":0}
引用次数: 0

Abstract

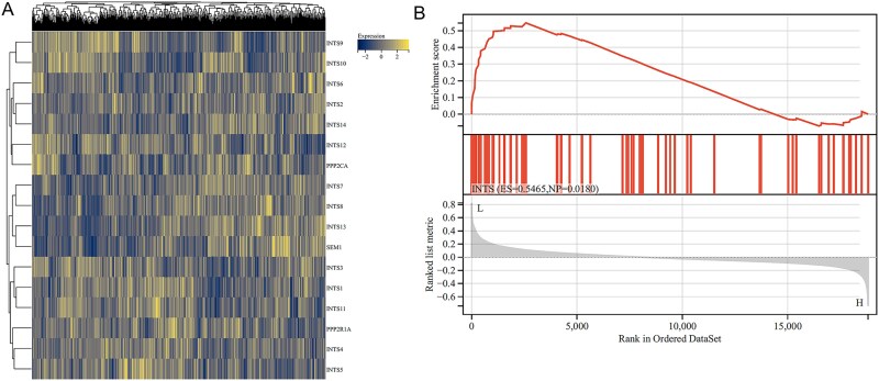
The evolutionarily conserved Integrator complex, which is composed of over 10 subunits, orchestrates diverse RNA-processing events such as 3'-end maturation of small nuclear RNAs (snRNAs), transcription termination of RNA Polymerase II, and DNA damage response signaling pathways; however, the functional roles of individual Integrator complex subunits in lung adenocarcinoma (LUAD) remain poorly characterized, and this study aimed to systematically investigate the potential oncogenic functions and prognostic values of these subunits in LUAD. To achieve this goal, the expression profiles of Integrator complex subunits were profiled using transcriptomic data from the The Cancer Genome Atlas (TCGA) database, survival analyses (including Kaplan-Meier and Cox regression models) were performed to evaluate the correlations between subunit expression levels and patient survival outcomes (overall survival (OS) and disease-free survival (DFS)), co-expression network analysis was conducted to annotate the potential biological functions of key subunits, and functional validation was performed using CCK-8 assays and flow cytometry to assess the impact of INTS7 depletion on cell proliferation and cycle progression in LUAD cell lines. The findings of this study showed that Integrator complex subunits were significantly overexpressed in LUAD tissues compared to normal lung parenchyma; among these subunits, INTS7 expression was most strongly associated with shortened OS and DFS, indicating its pivotal role in LUAD pathogenesis, while bioinformatics analyses revealed that INTS7 is involved in regulating critical biological processes including cell cycle progression, transcriptional regulation, and RNA metabolism, and loss-of-function experiments demonstrated that genetic silencing of INTS7 significantly inhibited cell proliferation and induced cell cycle arrest in LUAD cells. Ultimately, this study provides the first evidence that INTS7, a core component of the Integrator complex, serves as a functional and prognostic regulator in LUAD, highlighting its potential as a therapeutic target for this malignancy.

Abstract Image

Abstract Image

Abstract Image

在肺腺癌中,INTS7通过促进细胞周期进程调节细胞增殖和凋亡。
进化上保守的Integrator复合体由超过10个亚基组成,协调各种RNA加工事件,如小核RNA (snrna)的3'端成熟,RNA聚合酶II的转录终止和DNA损伤反应信号通路;然而,单个整合子复合物亚基在肺腺癌(LUAD)中的功能作用仍然知之甚少,本研究旨在系统地研究这些亚基在LUAD中的潜在致癌功能和预后价值。为了实现这一目标,利用来自癌症基因组图谱(TCGA)数据库的转录组学数据对Integrator复合体亚基的表达谱进行了分析,并进行了生存分析(包括Kaplan-Meier和Cox回归模型),以评估亚基表达水平与患者生存结果(总生存期(OS)和无病生存期(DFS))之间的相关性。通过共表达网络分析来注释关键亚基的潜在生物学功能,并使用CCK-8检测和流式细胞术进行功能验证,以评估INTS7缺失对LUAD细胞系细胞增殖和周期进展的影响。本研究结果表明,与正常肺实质相比,整合子复合体亚基在LUAD组织中显著过表达;在这些亚基中,INTS7的表达与缩短OS和DFS的相关性最强,表明其在LUAD发病机制中起关键作用,而生物信息学分析显示,INTS7参与调节关键的生物过程,包括细胞周期进程、转录调节和RNA代谢,功能缺失实验表明,基因沉默INTS7可显著抑制LUAD细胞增殖并诱导细胞周期阻滞。最终,本研究提供了第一个证据,证明INTS7作为Integrator复合体的核心成分,在LUAD中发挥功能和预后调节作用,突出了其作为这种恶性肿瘤治疗靶点的潜力。
本文章由计算机程序翻译,如有差异,请以英文原文为准。
求助全文
约1分钟内获得全文 求助全文
来源期刊
Briefings in Functional Genomics
Briefings in Functional Genomics BIOTECHNOLOGY & APPLIED MICROBIOLOGY-GENETICS & HEREDITY
CiteScore
6.30
自引率
2.50%
发文量
37
审稿时长
6-12 weeks
期刊介绍: Briefings in Functional Genomics publishes high quality peer reviewed articles that focus on the use, development or exploitation of genomic approaches, and their application to all areas of biological research. As well as exploring thematic areas where these techniques and protocols are being used, articles review the impact that these approaches have had, or are likely to have, on their field. Subjects covered by the Journal include but are not restricted to: the identification and functional characterisation of coding and non-coding features in genomes, microarray technologies, gene expression profiling, next generation sequencing, pharmacogenomics, phenomics, SNP technologies, transgenic systems, mutation screens and genotyping. Articles range in scope and depth from the introductory level to specific details of protocols and analyses, encompassing bacterial, fungal, plant, animal and human data. The editorial board welcome the submission of review articles for publication. Essential criteria for the publication of papers is that they do not contain primary data, and that they are high quality, clearly written review articles which provide a balanced, highly informative and up to date perspective to researchers in the field of functional genomics.
×
引用
GB/T 7714-2015
复制
MLA
复制
APA
复制
导出至
BibTeX EndNote RefMan NoteFirst NoteExpress
×
提示
您的信息不完整,为了账户安全,请先补充。
现在去补充
×
提示
您因"违规操作"
具体请查看互助需知
我知道了
×
提示
确定
请完成安全验证×
copy
已复制链接
快去分享给好友吧!
我知道了
右上角分享
点击右上角分享
0
联系我们:info@booksci.cn Book学术提供免费学术资源搜索服务,方便国内外学者检索中英文文献。致力于提供最便捷和优质的服务体验。 Copyright © 2023 布克学术 All rights reserved.
京ICP备2023020795号-1
ghs 京公网安备 11010802042870号
Book学术文献互助
Book学术文献互助群
群 号:604180095
Book学术官方微信