Camptothecin, a topoisomerase I inhibitor, impedes productive herpes simplex virus type 1 infection.

IF 3.8 2区 医学 Q2 VIROLOGY
Journal of Virology Pub Date : 2025-09-23 Epub Date: 2025-08-28 DOI:10.1128/jvi.01276-25
Joseph R Heath, Alison E Lloyd, Raegen M Kulinski, Daniel P Fromuth, Jill A Dembowski
{"title":"Camptothecin, a topoisomerase I inhibitor, impedes productive herpes simplex virus type 1 infection.","authors":"Joseph R Heath, Alison E Lloyd, Raegen M Kulinski, Daniel P Fromuth, Jill A Dembowski","doi":"10.1128/jvi.01276-25","DOIUrl":null,"url":null,"abstract":"<p><p>Herpes simplex virus type 1 (HSV-1) is a double-stranded DNA virus that infects most of the human population. We previously found that cellular topoisomerase I (TOP1) associates with the HSV-1 genome throughout infection. TOP1 relieves topological stress on DNA to enable and regulate transcription, DNA replication, and DNA repair. We hypothesized that TOP1 contributes to these key viral processes because HSV-1 does not encode a topoisomerase. We found that TOP1 inhibition with camptothecin (CPT) or β-Lapachone results in a significant reduction in viral yield. The effects of CPT are reversible and occur in a dose-dependent manner, independent of strain and cell type. CPT treatment results in a decrease in viral gene expression and DNA replication, with replication defects observed at all concentrations tested. Defects in viral gene expression are not restricted to a specific gene class. However, the timing and extent of the observed defects are dose dependent. We also demonstrate that if CPT is added to cells after the onset of viral DNA replication, subsequent rounds of replication are inhibited, indicating that the replication defect observed is not simply the result of prior steps in the infectious cycle being blocked. Together, these results demonstrate that CPT is a potent inhibitor of HSV-1 infection, supporting the hypothesis that TOP1 is active on HSV-1 genomes during infection.IMPORTANCEHSV-1 is a common human pathogen. It utilizes both viral and cellular factors to facilitate infection. We previously characterized the proteins that associate with HSV-1 DNA throughout infection. One of these proteins, which has been largely unexplored in the context of HSV-1 infection, is TOP1. TOP1 functions to relieve topological stress to regulate transcription, DNA replication, and other processes that involve DNA cleavage and unwinding. Our findings support a role for TOP1 in HSV-1 DNA replication and gene expression and highlight the potential to target TOP1 activity or interactions for antiviral therapy.</p>","PeriodicalId":17583,"journal":{"name":"Journal of Virology","volume":" ","pages":"e0127625"},"PeriodicalIF":3.8000,"publicationDate":"2025-09-23","publicationTypes":"Journal Article","fieldsOfStudy":null,"isOpenAccess":false,"openAccessPdf":"https://www.ncbi.nlm.nih.gov/pmc/articles/PMC12456152/pdf/","citationCount":"0","resultStr":null,"platform":"Semanticscholar","paperid":null,"PeriodicalName":"Journal of Virology","FirstCategoryId":"3","ListUrlMain":"https://doi.org/10.1128/jvi.01276-25","RegionNum":2,"RegionCategory":"医学","ArticlePicture":[],"TitleCN":null,"AbstractTextCN":null,"PMCID":null,"EPubDate":"2025/8/28 0:00:00","PubModel":"Epub","JCR":"Q2","JCRName":"VIROLOGY","Score":null,"Total":0}
引用次数: 0

Abstract

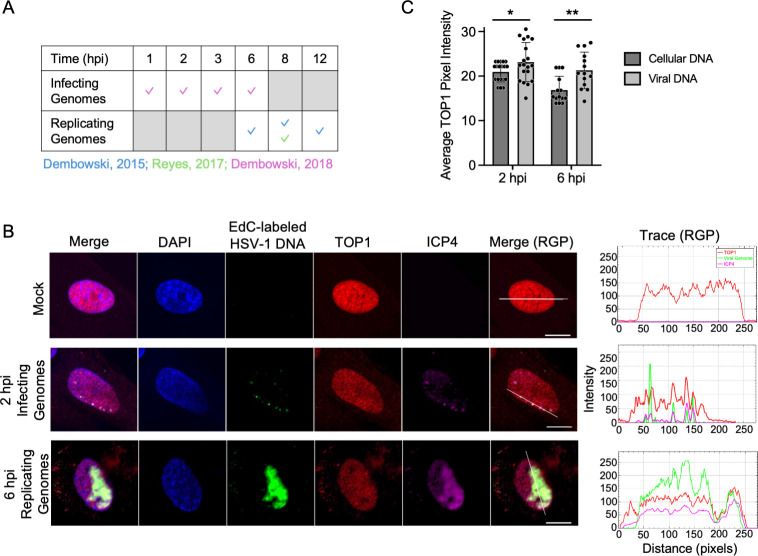
Herpes simplex virus type 1 (HSV-1) is a double-stranded DNA virus that infects most of the human population. We previously found that cellular topoisomerase I (TOP1) associates with the HSV-1 genome throughout infection. TOP1 relieves topological stress on DNA to enable and regulate transcription, DNA replication, and DNA repair. We hypothesized that TOP1 contributes to these key viral processes because HSV-1 does not encode a topoisomerase. We found that TOP1 inhibition with camptothecin (CPT) or β-Lapachone results in a significant reduction in viral yield. The effects of CPT are reversible and occur in a dose-dependent manner, independent of strain and cell type. CPT treatment results in a decrease in viral gene expression and DNA replication, with replication defects observed at all concentrations tested. Defects in viral gene expression are not restricted to a specific gene class. However, the timing and extent of the observed defects are dose dependent. We also demonstrate that if CPT is added to cells after the onset of viral DNA replication, subsequent rounds of replication are inhibited, indicating that the replication defect observed is not simply the result of prior steps in the infectious cycle being blocked. Together, these results demonstrate that CPT is a potent inhibitor of HSV-1 infection, supporting the hypothesis that TOP1 is active on HSV-1 genomes during infection.IMPORTANCEHSV-1 is a common human pathogen. It utilizes both viral and cellular factors to facilitate infection. We previously characterized the proteins that associate with HSV-1 DNA throughout infection. One of these proteins, which has been largely unexplored in the context of HSV-1 infection, is TOP1. TOP1 functions to relieve topological stress to regulate transcription, DNA replication, and other processes that involve DNA cleavage and unwinding. Our findings support a role for TOP1 in HSV-1 DNA replication and gene expression and highlight the potential to target TOP1 activity or interactions for antiviral therapy.

Abstract Image

Abstract Image

Abstract Image

喜树碱是一种拓扑异构酶I抑制剂,可抑制1型单纯疱疹病毒的感染。
1型单纯疱疹病毒(HSV-1)是一种双链DNA病毒,感染大多数人群。我们之前发现细胞拓扑异构酶I (TOP1)在感染过程中与HSV-1基因组相关。TOP1可以减轻DNA上的拓扑压力,从而激活和调节转录、DNA复制和DNA修复。我们假设TOP1参与了这些关键的病毒过程,因为HSV-1不编码拓扑异构酶。我们发现喜树碱(CPT)或β-Lapachone抑制TOP1可显著降低病毒产量。CPT的作用是可逆的,并以剂量依赖的方式发生,与菌株和细胞类型无关。CPT治疗导致病毒基因表达和DNA复制减少,在所有浓度的测试中都观察到复制缺陷。病毒基因表达的缺陷并不局限于特定的基因类。然而,观察到的缺陷的时间和程度是剂量依赖的。我们还证明,如果在病毒DNA复制开始后将CPT添加到细胞中,随后的复制会受到抑制,这表明观察到的复制缺陷不仅仅是感染周期中先前步骤被阻断的结果。综上所述,这些结果表明CPT是一种有效的HSV-1感染抑制剂,支持了TOP1在HSV-1感染期间在HSV-1基因组上活跃的假设。hsv -1是一种常见的人类病原体。它利用病毒和细胞因子促进感染。我们之前描述了在整个感染过程中与HSV-1 DNA相关的蛋白质。其中一种蛋白质是TOP1,在1型单纯疱疹病毒感染的背景下,它在很大程度上尚未被探索。TOP1的功能是缓解拓扑应力,调控转录、DNA复制以及其他涉及DNA切割和解绕的过程。我们的研究结果支持了TOP1在HSV-1 DNA复制和基因表达中的作用,并强调了靶向TOP1活性或相互作用用于抗病毒治疗的潜力。
本文章由计算机程序翻译,如有差异,请以英文原文为准。
求助全文
约1分钟内获得全文 求助全文
来源期刊
Journal of Virology
Journal of Virology 医学-病毒学
CiteScore
10.10
自引率
7.40%
发文量
906
审稿时长
1 months
期刊介绍: Journal of Virology (JVI) explores the nature of the viruses of animals, archaea, bacteria, fungi, plants, and protozoa. We welcome papers on virion structure and assembly, viral genome replication and regulation of gene expression, genetic diversity and evolution, virus-cell interactions, cellular responses to infection, transformation and oncogenesis, gene delivery, viral pathogenesis and immunity, and vaccines and antiviral agents.
×
引用
GB/T 7714-2015
复制
MLA
复制
APA
复制
导出至
BibTeX EndNote RefMan NoteFirst NoteExpress
×
提示
您的信息不完整,为了账户安全,请先补充。
现在去补充
×
提示
您因"违规操作"
具体请查看互助需知
我知道了
×
提示
确定
请完成安全验证×
copy
已复制链接
快去分享给好友吧!
我知道了
右上角分享
点击右上角分享
0
联系我们:info@booksci.cn Book学术提供免费学术资源搜索服务,方便国内外学者检索中英文文献。致力于提供最便捷和优质的服务体验。 Copyright © 2023 布克学术 All rights reserved.
京ICP备2023020795号-1
ghs 京公网安备 11010802042870号
Book学术文献互助
Book学术文献互助群
群 号:604180095
Book学术官方微信