Effect of a Medication Decision Support System on Albumin Prescribing: A Pre-post Study in Intensive Care Units of Imam Reza Hospital, Mashhad, Iran.

IF 0.7 Q4 PHARMACOLOGY & PHARMACY
Journal of Research in Pharmacy Practice Pub Date : 2025-08-07 eCollection Date: 2025-04-01 DOI:10.4103/jrpp.jrpp_17_25
Naghme Dashti, Hesamoddin Hosseinjani, Saeid Eslami, Seyed Mohammad Tabatabaei, Hasan Vakili Arki
{"title":"Effect of a Medication Decision Support System on Albumin Prescribing: A Pre-post Study in Intensive Care Units of Imam Reza Hospital, Mashhad, Iran.","authors":"Naghme Dashti, Hesamoddin Hosseinjani, Saeid Eslami, Seyed Mohammad Tabatabaei, Hasan Vakili Arki","doi":"10.4103/jrpp.jrpp_17_25","DOIUrl":null,"url":null,"abstract":"<p><strong>Objective: </strong>Medication Decision Support Systems (MDSS) are increasingly integrated into hospital information systems to reduce prescribing errors and enhance evidence-based clinical decision-making. This study evaluates the effect of MDSS implementation on albumin prescribing in two intensive care units (ICUs) at Imam Reza Hospital, Mashhad, Iran.</p><p><strong>Methods: </strong>A quasi-experimental pre-post design was applied. Albumin prescription data were collected over two 3-month phases, before and after MDSS implementation. Total population sampling was used. Statistical analyses included Chi-square and independent-sample <i>t</i>-tests to assess differences in guideline adherence, alert responsiveness, and patient safety. <i>P</i> < 0.05 was considered significant, and 95% confidence intervals were reported where applicable.</p><p><strong>Findings: </strong>A total of 311 albumin prescription requests were reviewed. Following MDSS implementation, 60.15% of alerts led to prescription modification. Guideline adherence improved significantly (from 47.64% to 68.26%, <i>P</i> = 0.014), and patient safety rates increased (63.33% to 82.61%, <i>P</i> = 0.009). Alert responsiveness was highest in critical conditions such as acute respiratory distress syndrome and lowest in elective scenarios such as paracentesis.</p><p><strong>Conclusion: </strong>MDSS significantly improved guideline adherence and prescribing quality in ICU settings. However, system limitations such as alert fatigue and physician override in specific scenarios remain. Further research is warranted to evaluate MDSS scalability, long-term clinical impact, and application to broader drug categories.</p>","PeriodicalId":17158,"journal":{"name":"Journal of Research in Pharmacy Practice","volume":"14 2","pages":"39-49"},"PeriodicalIF":0.7000,"publicationDate":"2025-08-07","publicationTypes":"Journal Article","fieldsOfStudy":null,"isOpenAccess":false,"openAccessPdf":"https://www.ncbi.nlm.nih.gov/pmc/articles/PMC12396804/pdf/","citationCount":"0","resultStr":null,"platform":"Semanticscholar","paperid":null,"PeriodicalName":"Journal of Research in Pharmacy Practice","FirstCategoryId":"1085","ListUrlMain":"https://doi.org/10.4103/jrpp.jrpp_17_25","RegionNum":0,"RegionCategory":null,"ArticlePicture":[],"TitleCN":null,"AbstractTextCN":null,"PMCID":null,"EPubDate":"2025/4/1 0:00:00","PubModel":"eCollection","JCR":"Q4","JCRName":"PHARMACOLOGY & PHARMACY","Score":null,"Total":0}
引用次数: 0

Abstract

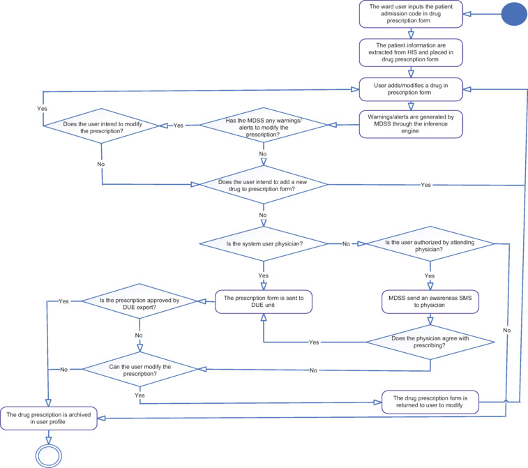
Objective: Medication Decision Support Systems (MDSS) are increasingly integrated into hospital information systems to reduce prescribing errors and enhance evidence-based clinical decision-making. This study evaluates the effect of MDSS implementation on albumin prescribing in two intensive care units (ICUs) at Imam Reza Hospital, Mashhad, Iran.

Methods: A quasi-experimental pre-post design was applied. Albumin prescription data were collected over two 3-month phases, before and after MDSS implementation. Total population sampling was used. Statistical analyses included Chi-square and independent-sample t-tests to assess differences in guideline adherence, alert responsiveness, and patient safety. P < 0.05 was considered significant, and 95% confidence intervals were reported where applicable.

Findings: A total of 311 albumin prescription requests were reviewed. Following MDSS implementation, 60.15% of alerts led to prescription modification. Guideline adherence improved significantly (from 47.64% to 68.26%, P = 0.014), and patient safety rates increased (63.33% to 82.61%, P = 0.009). Alert responsiveness was highest in critical conditions such as acute respiratory distress syndrome and lowest in elective scenarios such as paracentesis.

Conclusion: MDSS significantly improved guideline adherence and prescribing quality in ICU settings. However, system limitations such as alert fatigue and physician override in specific scenarios remain. Further research is warranted to evaluate MDSS scalability, long-term clinical impact, and application to broader drug categories.

Abstract Image

Abstract Image

Abstract Image

药物决策支持系统对白蛋白处方的影响:伊朗马什哈德伊玛目礼萨医院重症监护病房的前后研究
目的:药物决策支持系统(MDSS)越来越多地集成到医院信息系统中,以减少处方错误,增强循证临床决策。本研究评估了MDSS实施对伊朗马什哈德伊玛目礼萨医院两个重症监护病房(icu)白蛋白处方的影响。方法:采用准实验前后设计。在MDSS实施之前和之后的两个3个月阶段收集白蛋白处方数据。采用总体抽样。统计分析包括卡方检验和独立样本t检验,以评估指南依从性、警戒反应性和患者安全性的差异。P < 0.05被认为是显著的,适用时报告95%置信区间。结果:共审查了311份白蛋白处方申请。实施MDSS后,60.15%的警报导致处方修改。指南依从性显著提高(从47.64%提高到68.26%,P = 0.014),患者安全性提高(从63.33%提高到82.61%,P = 0.009)。危急情况下(如急性呼吸窘迫综合征)的警觉反应性最高,而选择性情况(如穿刺)的警觉反应性最低。结论:MDSS显著提高了ICU的指南依从性和处方质量。然而,系统的局限性,如警报疲劳和医生在特定情况下的覆盖仍然存在。进一步的研究需要评估MDSS的可扩展性、长期临床影响以及在更广泛药物类别中的应用。
本文章由计算机程序翻译,如有差异,请以英文原文为准。
求助全文
约1分钟内获得全文 求助全文
来源期刊
Journal of Research in Pharmacy Practice
Journal of Research in Pharmacy Practice PHARMACOLOGY & PHARMACY-
自引率
0.00%
发文量
8
审稿时长
21 weeks
期刊介绍: The main focus of the journal will be on evidence-based drug-related medical researches (with clinical pharmacists’ intervention or documentation), particularly in the Eastern Mediterranean region. However, a wide range of closely related issues will be also covered. These will include clinical studies in the field of pharmaceutical care, reporting adverse drug reactions and human medical toxicology, pharmaco-epidemiology and toxico-epidemiology (poisoning epidemiology), social aspects of pharmacy practice, pharmacy education and economic evaluations of treatment protocols (e.g. cost-effectiveness studies). Local reports of medication utilization studies at hospital or pharmacy levels will only be considered for peer-review process only if they have a new and useful message for the international pharmacy practice professionals and readers.
×
引用
GB/T 7714-2015
复制
MLA
复制
APA
复制
导出至
BibTeX EndNote RefMan NoteFirst NoteExpress
×
提示
您的信息不完整,为了账户安全,请先补充。
现在去补充
×
提示
您因"违规操作"
具体请查看互助需知
我知道了
×
提示
确定
请完成安全验证×
copy
已复制链接
快去分享给好友吧!
我知道了
右上角分享
点击右上角分享
0
联系我们:info@booksci.cn Book学术提供免费学术资源搜索服务,方便国内外学者检索中英文文献。致力于提供最便捷和优质的服务体验。 Copyright © 2023 布克学术 All rights reserved.
京ICP备2023020795号-1
ghs 京公网安备 11010802042870号
Book学术文献互助
Book学术文献互助群
群 号:604180095
Book学术官方微信