CXCR6 recruits Th2 cells and promotes liver fibrosis in schistosomiasis japonica.

IF 5.6 2区 医学 Q1 GASTROENTEROLOGY & HEPATOLOGY
Hepatology Communications Pub Date : 2025-08-26 eCollection Date: 2025-09-01 DOI:10.1097/HC9.0000000000000784
Yu Zhang, Ming Luo, Junhui Li, Chen Guo, Jie Jiang, Ying Zhang, Qifa Ye, Yingzi Ming
{"title":"CXCR6 recruits Th2 cells and promotes liver fibrosis in schistosomiasis japonica.","authors":"Yu Zhang, Ming Luo, Junhui Li, Chen Guo, Jie Jiang, Ying Zhang, Qifa Ye, Yingzi Ming","doi":"10.1097/HC9.0000000000000784","DOIUrl":null,"url":null,"abstract":"<p><strong>Background: </strong>Schistosomiasis is a parasitic disease that significantly endangers human health and hampers social development. The accumulation of eggs in the liver can lead to granuloma formation and liver fibrosis. Investigating the immune mechanisms involved may reveal new therapeutic targets for schistosomiasis.</p><p><strong>Methods: </strong>We collected liver cells from both schistosome-infected mice with fibrotic livers and healthy mice for single-cell sequencing, which allowed us to explore the heterogeneity of immune cells in the fibrotic livers and to use ligand-receptor analysis to examine intercellular communication.</p><p><strong>Results: </strong>Single-cell sequencing showed significant upregulation of the CXCL16-CXCR6 axis in the fibrotic livers of schistosome-infected mice. Macrophages were the primary source of CXCL16, while CXCR6 was predominantly expressed in T cells. CD4+ T cells and CD8+ T cells were significantly increased in the livers of schistosomiasis, as well as CXCR6 in CD4+T cells and CD8+ T cells. Among different T-cell subsets, Th2 cells primarily expressed the chemokine receptor CXCR6. In CXCR6KO mice, we observed a reduced granuloma area and diminished liver fibrosis. CD4+ T cells were notably lower in the livers of CXCR6KO mice compared to wild-type mice, although there were no significant differences in CD8+ T cells and NKT cells. Furthermore, Th2 cells in the livers of CXCR6KO mice were markedly reduced, along with significant decreases in IL-13, IL-5, and IL-4 levels. In vitro, CXCR6 was significantly upregulated under Th2-polarizing conditions.</p><p><strong>Conclusions: </strong>Th2 cells are recruited to the liver via the CXCL16-CXCR6 axis, promoting granuloma formation and liver fibrosis in schistosomiasis. The CXCR6 pathway holds potential as a therapeutic target for treating schistosome-associated liver fibrosis.</p>","PeriodicalId":12978,"journal":{"name":"Hepatology Communications","volume":"9 9","pages":""},"PeriodicalIF":5.6000,"publicationDate":"2025-08-26","publicationTypes":"Journal Article","fieldsOfStudy":null,"isOpenAccess":false,"openAccessPdf":"https://www.ncbi.nlm.nih.gov/pmc/articles/PMC12384998/pdf/","citationCount":"0","resultStr":null,"platform":"Semanticscholar","paperid":null,"PeriodicalName":"Hepatology Communications","FirstCategoryId":"3","ListUrlMain":"https://doi.org/10.1097/HC9.0000000000000784","RegionNum":2,"RegionCategory":"医学","ArticlePicture":[],"TitleCN":null,"AbstractTextCN":null,"PMCID":null,"EPubDate":"2025/9/1 0:00:00","PubModel":"eCollection","JCR":"Q1","JCRName":"GASTROENTEROLOGY & HEPATOLOGY","Score":null,"Total":0}
引用次数: 0

Abstract

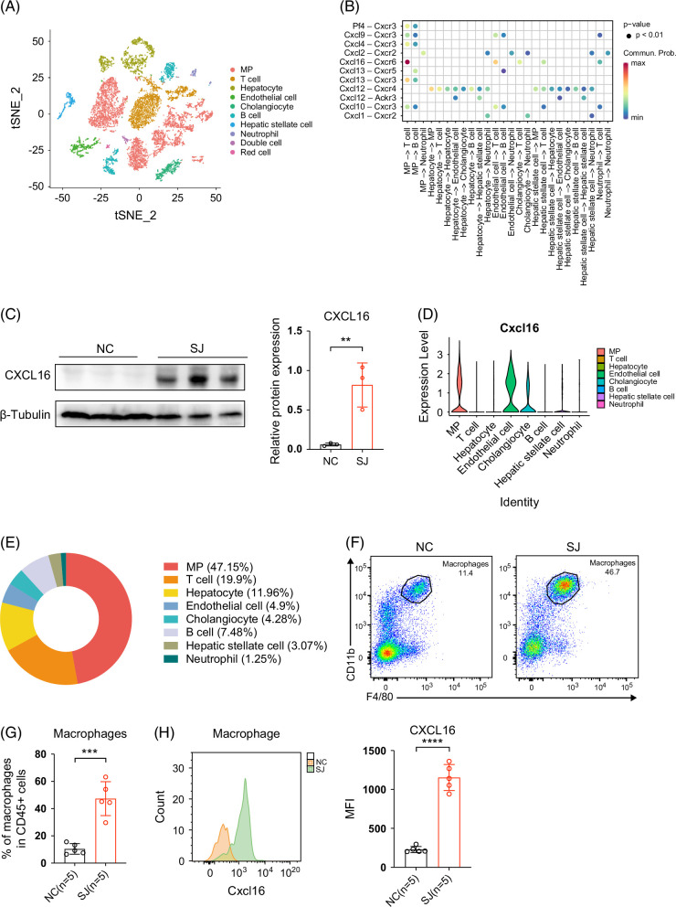
Background: Schistosomiasis is a parasitic disease that significantly endangers human health and hampers social development. The accumulation of eggs in the liver can lead to granuloma formation and liver fibrosis. Investigating the immune mechanisms involved may reveal new therapeutic targets for schistosomiasis.

Methods: We collected liver cells from both schistosome-infected mice with fibrotic livers and healthy mice for single-cell sequencing, which allowed us to explore the heterogeneity of immune cells in the fibrotic livers and to use ligand-receptor analysis to examine intercellular communication.

Results: Single-cell sequencing showed significant upregulation of the CXCL16-CXCR6 axis in the fibrotic livers of schistosome-infected mice. Macrophages were the primary source of CXCL16, while CXCR6 was predominantly expressed in T cells. CD4+ T cells and CD8+ T cells were significantly increased in the livers of schistosomiasis, as well as CXCR6 in CD4+T cells and CD8+ T cells. Among different T-cell subsets, Th2 cells primarily expressed the chemokine receptor CXCR6. In CXCR6KO mice, we observed a reduced granuloma area and diminished liver fibrosis. CD4+ T cells were notably lower in the livers of CXCR6KO mice compared to wild-type mice, although there were no significant differences in CD8+ T cells and NKT cells. Furthermore, Th2 cells in the livers of CXCR6KO mice were markedly reduced, along with significant decreases in IL-13, IL-5, and IL-4 levels. In vitro, CXCR6 was significantly upregulated under Th2-polarizing conditions.

Conclusions: Th2 cells are recruited to the liver via the CXCL16-CXCR6 axis, promoting granuloma formation and liver fibrosis in schistosomiasis. The CXCR6 pathway holds potential as a therapeutic target for treating schistosome-associated liver fibrosis.

Abstract Image

Abstract Image

Abstract Image

CXCR6募集Th2细胞并促进日本血吸虫病肝纤维化。
背景:血吸虫病是一种严重危害人类健康和阻碍社会发展的寄生虫病。鸡蛋在肝脏的积聚可导致肉芽肿的形成和肝纤维化。研究相关的免疫机制可能会揭示血吸虫病新的治疗靶点。方法:我们收集了血吸虫感染的纤维化小鼠和健康小鼠的肝细胞进行单细胞测序,这使我们能够探索纤维化肝脏中免疫细胞的异质性,并使用配体受体分析来检查细胞间通讯。结果:单细胞测序显示,在血吸虫感染小鼠的纤维化肝脏中CXCL16-CXCR6轴显著上调。巨噬细胞是CXCL16的主要来源,而CXCR6主要在T细胞中表达。血吸虫病患者肝脏中CD4+T细胞和CD8+ T细胞显著升高,CD4+T细胞和CD8+ T细胞中CXCR6显著升高。在不同的t细胞亚群中,Th2细胞主要表达趋化因子受体CXCR6。在CXCR6KO小鼠中,我们观察到肉芽肿面积减少,肝纤维化减轻。与野生型小鼠相比,CXCR6KO小鼠肝脏中CD4+ T细胞明显降低,但CD8+ T细胞和NKT细胞无显著差异。此外,CXCR6KO小鼠肝脏中Th2细胞明显减少,IL-13、IL-5和IL-4水平显著降低。在体外,CXCR6在th2极化条件下显著上调。结论:Th2细胞通过CXCL16-CXCR6轴募集到肝脏,促进血吸虫病肉芽肿形成和肝纤维化。CXCR6通路具有作为血吸虫相关肝纤维化治疗靶点的潜力。
本文章由计算机程序翻译,如有差异,请以英文原文为准。
求助全文
约1分钟内获得全文 求助全文
来源期刊
Hepatology Communications
Hepatology Communications GASTROENTEROLOGY & HEPATOLOGY-
CiteScore
8.00
自引率
2.00%
发文量
248
审稿时长
8 weeks
期刊介绍: Hepatology Communications is a peer-reviewed, online-only, open access journal for fast dissemination of high quality basic, translational, and clinical research in hepatology. Hepatology Communications maintains high standard and rigorous peer review. Because of its open access nature, authors retain the copyright to their works, all articles are immediately available and free to read and share, and it is fully compliant with funder and institutional mandates. The journal is committed to fast publication and author satisfaction. ​
×
引用
GB/T 7714-2015
复制
MLA
复制
APA
复制
导出至
BibTeX EndNote RefMan NoteFirst NoteExpress
×
提示
您的信息不完整,为了账户安全,请先补充。
现在去补充
×
提示
您因"违规操作"
具体请查看互助需知
我知道了
×
提示
确定
请完成安全验证×
copy
已复制链接
快去分享给好友吧!
我知道了
右上角分享
点击右上角分享
0
联系我们:info@booksci.cn Book学术提供免费学术资源搜索服务,方便国内外学者检索中英文文献。致力于提供最便捷和优质的服务体验。 Copyright © 2023 布克学术 All rights reserved.
京ICP备2023020795号-1
ghs 京公网安备 11010802042870号
Book学术文献互助
Book学术文献互助群
群 号:604180095
Book学术官方微信