Integrating multi-omics in bile for biomarker discovery in cholangiocarcinoma.

IF 5.6 2区 医学 Q1 GASTROENTEROLOGY & HEPATOLOGY
Hepatology Communications Pub Date : 2025-08-26 eCollection Date: 2025-09-01 DOI:10.1097/HC9.0000000000000786
Jonathan Y Xia, Srinadh Komanduri, Rajesh N Keswani, Terrance R Rodrigues, Jasmine Sinha, Arvind Rengarajan, Peter Tran, Chelsea Hepler, Arthur Prindle, A Aziz Aadam
{"title":"Integrating multi-omics in bile for biomarker discovery in cholangiocarcinoma.","authors":"Jonathan Y Xia, Srinadh Komanduri, Rajesh N Keswani, Terrance R Rodrigues, Jasmine Sinha, Arvind Rengarajan, Peter Tran, Chelsea Hepler, Arthur Prindle, A Aziz Aadam","doi":"10.1097/HC9.0000000000000786","DOIUrl":null,"url":null,"abstract":"<p><strong>Background: </strong>Cholangiocarcinoma (CCA) is an aggressive cancer with a poor prognosis. Histopathology evaluation of brushings and biopsies obtained during endoscopic retrograde cholangiopancreatography (ERCP) currently remains the main method of diagnosis, which has limited sensitivity for malignancy detection. Our study aimed to identify human bile-derived biomarkers to improve CCA diagnosis. Bile samples were collected from patients during ERCP for primary sclerosing cholangitis, CCA, or benign biliary disease.</p><p><strong>Methods: </strong>Bile samples were collected from patients undergoing ERCP for biliary obstruction due to primary sclerosing cholangitis, newly identified malignant strictures concerning for CCA, or benign biliary disease. Using 16S sequencing, metabolomics, and bile acid quantification, we aimed to identify distinctive microbial and metabolite signatures associated with CCA.</p><p><strong>Results: </strong>Multi-omics analyses revealed distinct microbial and metabolite signatures associated with CCA. From these findings, we identified and validated microbial and metabolite markers capable of accurately detecting CCA with improved sensitivity and specificity for malignancy detection compared to current cytology-based methods.</p><p><strong>Conclusions: </strong>These findings highlight the potential of multi-omics bile-based diagnostic panels to enhance endoscopic detection of biliary malignancies, offering a promising tool for evaluating indeterminate biliary strictures and advancing precision in ERCP diagnostics.</p>","PeriodicalId":12978,"journal":{"name":"Hepatology Communications","volume":"9 9","pages":""},"PeriodicalIF":5.6000,"publicationDate":"2025-08-26","publicationTypes":"Journal Article","fieldsOfStudy":null,"isOpenAccess":false,"openAccessPdf":"https://www.ncbi.nlm.nih.gov/pmc/articles/PMC12385002/pdf/","citationCount":"0","resultStr":null,"platform":"Semanticscholar","paperid":null,"PeriodicalName":"Hepatology Communications","FirstCategoryId":"3","ListUrlMain":"https://doi.org/10.1097/HC9.0000000000000786","RegionNum":2,"RegionCategory":"医学","ArticlePicture":[],"TitleCN":null,"AbstractTextCN":null,"PMCID":null,"EPubDate":"2025/9/1 0:00:00","PubModel":"eCollection","JCR":"Q1","JCRName":"GASTROENTEROLOGY & HEPATOLOGY","Score":null,"Total":0}
引用次数: 0

Abstract

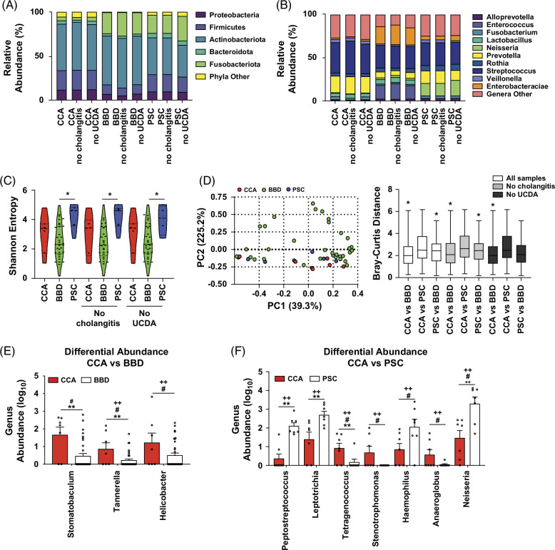
Background: Cholangiocarcinoma (CCA) is an aggressive cancer with a poor prognosis. Histopathology evaluation of brushings and biopsies obtained during endoscopic retrograde cholangiopancreatography (ERCP) currently remains the main method of diagnosis, which has limited sensitivity for malignancy detection. Our study aimed to identify human bile-derived biomarkers to improve CCA diagnosis. Bile samples were collected from patients during ERCP for primary sclerosing cholangitis, CCA, or benign biliary disease.

Methods: Bile samples were collected from patients undergoing ERCP for biliary obstruction due to primary sclerosing cholangitis, newly identified malignant strictures concerning for CCA, or benign biliary disease. Using 16S sequencing, metabolomics, and bile acid quantification, we aimed to identify distinctive microbial and metabolite signatures associated with CCA.

Results: Multi-omics analyses revealed distinct microbial and metabolite signatures associated with CCA. From these findings, we identified and validated microbial and metabolite markers capable of accurately detecting CCA with improved sensitivity and specificity for malignancy detection compared to current cytology-based methods.

Conclusions: These findings highlight the potential of multi-omics bile-based diagnostic panels to enhance endoscopic detection of biliary malignancies, offering a promising tool for evaluating indeterminate biliary strictures and advancing precision in ERCP diagnostics.

Abstract Image

Abstract Image

Abstract Image

整合胆汁多组学,发现胆管癌的生物标志物。
背景:胆管癌(CCA)是一种预后不良的侵袭性肿瘤。内镜逆行胰胆管造影(ERCP)中对刷毛和活检的组织病理学评估目前仍是主要的诊断方法,但其对恶性肿瘤检测的敏感性有限。我们的研究旨在鉴定人类胆汁来源的生物标志物,以提高CCA的诊断。胆汁样本采集于原发性硬化性胆管炎、CCA或良性胆道疾病的ERCP患者。方法:收集原发性硬化性胆管炎、新发现的与CCA有关的恶性狭窄或良性胆道疾病的胆道梗阻患者的胆汁样本。利用16S测序、代谢组学和胆汁酸定量,我们旨在确定与CCA相关的独特微生物和代谢物特征。结果:多组学分析揭示了与CCA相关的不同微生物和代谢物特征。根据这些发现,我们鉴定并验证了微生物和代谢物标记物能够准确检测CCA,与目前基于细胞学的方法相比,CCA在恶性肿瘤检测方面具有更高的敏感性和特异性。结论:这些发现强调了基于多组学胆汁的诊断小组在增强内镜下胆道恶性肿瘤检测方面的潜力,为评估不确定胆道狭窄和提高ERCP诊断的准确性提供了一种有前途的工具。
本文章由计算机程序翻译,如有差异,请以英文原文为准。
求助全文
约1分钟内获得全文 求助全文
来源期刊
Hepatology Communications
Hepatology Communications GASTROENTEROLOGY & HEPATOLOGY-
CiteScore
8.00
自引率
2.00%
发文量
248
审稿时长
8 weeks
期刊介绍: Hepatology Communications is a peer-reviewed, online-only, open access journal for fast dissemination of high quality basic, translational, and clinical research in hepatology. Hepatology Communications maintains high standard and rigorous peer review. Because of its open access nature, authors retain the copyright to their works, all articles are immediately available and free to read and share, and it is fully compliant with funder and institutional mandates. The journal is committed to fast publication and author satisfaction. ​
×
引用
GB/T 7714-2015
复制
MLA
复制
APA
复制
导出至
BibTeX EndNote RefMan NoteFirst NoteExpress
×
提示
您的信息不完整,为了账户安全,请先补充。
现在去补充
×
提示
您因"违规操作"
具体请查看互助需知
我知道了
×
提示
确定
请完成安全验证×
copy
已复制链接
快去分享给好友吧!
我知道了
右上角分享
点击右上角分享
0
联系我们:info@booksci.cn Book学术提供免费学术资源搜索服务,方便国内外学者检索中英文文献。致力于提供最便捷和优质的服务体验。 Copyright © 2023 布克学术 All rights reserved.
京ICP备2023020795号-1
ghs 京公网安备 11010802042870号
Book学术文献互助
Book学术文献互助群
群 号:604180095
Book学术官方微信