The anticancer thiosemicarbazone triapine exerts immune-enhancing activities via immunogenic cell death induction and FAS upregulation.

IF 13.5 1区 医学 Q1 HEMATOLOGY
Bianca Stiller, Alessia Stefanelli, Hemma Schueffl, Marlene Mathuber, Nadiya Skorokhyd, Judith Gufler, Christine Pirker, Martin Holcmann, Rostyslav Panchuk, Maria Sibilia, Doris Marko, Walter Berger, Christian R Kowol, Sonja Hager, Petra Heffeter
{"title":"The anticancer thiosemicarbazone triapine exerts immune-enhancing activities via immunogenic cell death induction and FAS upregulation.","authors":"Bianca Stiller, Alessia Stefanelli, Hemma Schueffl, Marlene Mathuber, Nadiya Skorokhyd, Judith Gufler, Christine Pirker, Martin Holcmann, Rostyslav Panchuk, Maria Sibilia, Doris Marko, Walter Berger, Christian R Kowol, Sonja Hager, Petra Heffeter","doi":"10.1186/s40164-025-00700-0","DOIUrl":null,"url":null,"abstract":"<p><p>The anticancer thiosemicarbazone Triapine is currently in a phase III clinical trial in combination with radiation therapy and cisplatin. Noteworthy, while radiotherapy induces an immune-activating cell death, so called immunogenic cell death (ICD), cisplatin possesses immunomodulatory and ICD-enhancing functions. Interestingly, although there are several indications that suggest that Triapine could also enhance the immune recognition of cancer cells, no investigations in this direction have been reported so far. Indeed, immune cells (especially cytotoxic T-cells) were found to enhance the anticancer activity of Triapine. This effect might be based on endoplasmic reticulum (ER) stress induction, which on the one hand led to ICD of the cancer cells as indicated by ATP release, calreticulin exposure, high-mobility group box 1 secretion and in vivo vaccination experiments. On the other hand, the Triapine-induced ER stress resulted in FAS upregulation in cell culture as well as in vivo via NFκB signaling. This, in turn, rendered cancer cells more susceptible to FASL (predominantly expressed by lymphoid immune cells)-induced caspase 8-mediated apoptosis. Consequently, our study is the first to unveil the significant role of the (adaptive) immune system in the anticancer activity of Triapine, positioning it as a promising partner for combination with immunotherapy and other immunogenic agents.</p>","PeriodicalId":12180,"journal":{"name":"Experimental Hematology & Oncology","volume":"14 1","pages":"109"},"PeriodicalIF":13.5000,"publicationDate":"2025-08-22","publicationTypes":"Journal Article","fieldsOfStudy":null,"isOpenAccess":false,"openAccessPdf":"https://www.ncbi.nlm.nih.gov/pmc/articles/PMC12372321/pdf/","citationCount":"0","resultStr":null,"platform":"Semanticscholar","paperid":null,"PeriodicalName":"Experimental Hematology & Oncology","FirstCategoryId":"3","ListUrlMain":"https://doi.org/10.1186/s40164-025-00700-0","RegionNum":1,"RegionCategory":"医学","ArticlePicture":[],"TitleCN":null,"AbstractTextCN":null,"PMCID":null,"EPubDate":"","PubModel":"","JCR":"Q1","JCRName":"HEMATOLOGY","Score":null,"Total":0}
引用次数: 0

Abstract

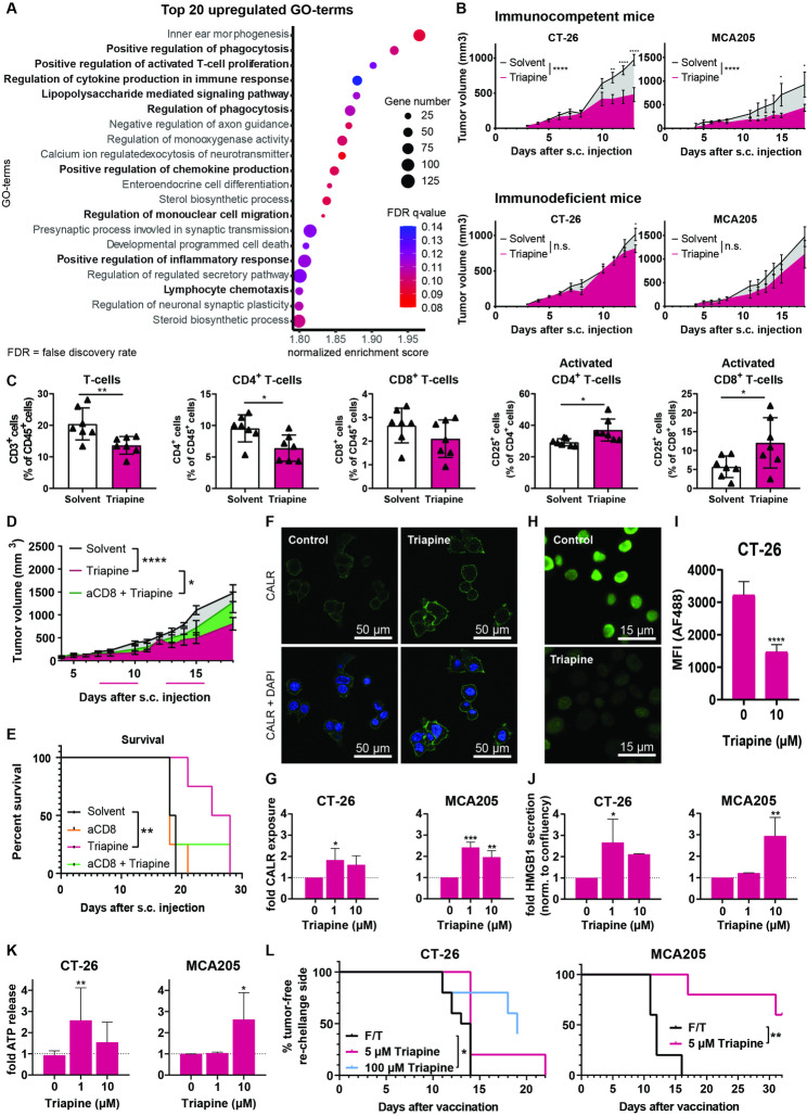
The anticancer thiosemicarbazone Triapine is currently in a phase III clinical trial in combination with radiation therapy and cisplatin. Noteworthy, while radiotherapy induces an immune-activating cell death, so called immunogenic cell death (ICD), cisplatin possesses immunomodulatory and ICD-enhancing functions. Interestingly, although there are several indications that suggest that Triapine could also enhance the immune recognition of cancer cells, no investigations in this direction have been reported so far. Indeed, immune cells (especially cytotoxic T-cells) were found to enhance the anticancer activity of Triapine. This effect might be based on endoplasmic reticulum (ER) stress induction, which on the one hand led to ICD of the cancer cells as indicated by ATP release, calreticulin exposure, high-mobility group box 1 secretion and in vivo vaccination experiments. On the other hand, the Triapine-induced ER stress resulted in FAS upregulation in cell culture as well as in vivo via NFκB signaling. This, in turn, rendered cancer cells more susceptible to FASL (predominantly expressed by lymphoid immune cells)-induced caspase 8-mediated apoptosis. Consequently, our study is the first to unveil the significant role of the (adaptive) immune system in the anticancer activity of Triapine, positioning it as a promising partner for combination with immunotherapy and other immunogenic agents.

Abstract Image

Abstract Image

抗癌硫代氨基卡巴酮曲平通过免疫原性细胞死亡诱导和FAS上调发挥免疫增强作用。
抗癌硫代氨基脲曲平目前正处于与放射治疗和顺铂联合进行的III期临床试验中。值得注意的是,放疗诱导免疫激活性细胞死亡,即所谓的免疫原性细胞死亡(ICD),而顺铂具有免疫调节和ICD增强功能。有趣的是,尽管有一些迹象表明Triapine也可以增强对癌细胞的免疫识别,但到目前为止还没有这方面的研究报道。事实上,免疫细胞(尤其是细胞毒性t细胞)被发现增强了曲平的抗癌活性。这种效应可能与内质网(ER)应激诱导有关,ATP释放、钙网蛋白暴露、高迁移率组盒1分泌和体内疫苗接种实验表明,内质网应激诱导一方面导致癌细胞的ICD。另一方面,曲平诱导的内质网应激通过nf - κ b信号传导导致细胞培养和体内FAS上调。这反过来又使癌细胞更容易受到FASL(主要由淋巴免疫细胞表达)诱导的caspase 8介导的凋亡。因此,我们的研究首次揭示了(适应性)免疫系统在Triapine抗癌活性中的重要作用,将其定位为与免疫疗法和其他免疫原性药物联合使用的有希望的合作伙伴。
本文章由计算机程序翻译,如有差异,请以英文原文为准。
求助全文
约1分钟内获得全文 求助全文
来源期刊
CiteScore
12.60
自引率
7.30%
发文量
97
审稿时长
6 weeks
期刊介绍: Experimental Hematology & Oncology is an open access journal that encompasses all aspects of hematology and oncology with an emphasis on preclinical, basic, patient-oriented and translational research. The journal acts as an international platform for sharing laboratory findings in these areas and makes a deliberate effort to publish clinical trials with 'negative' results and basic science studies with provocative findings. Experimental Hematology & Oncology publishes original work, hypothesis, commentaries and timely reviews. With open access and rapid turnaround time from submission to publication, the journal strives to be a hub for disseminating new knowledge and discussing controversial topics for both basic scientists and busy clinicians in the closely related fields of hematology and oncology.
×
引用
GB/T 7714-2015
复制
MLA
复制
APA
复制
导出至
BibTeX EndNote RefMan NoteFirst NoteExpress
×
提示
您的信息不完整,为了账户安全,请先补充。
现在去补充
×
提示
您因"违规操作"
具体请查看互助需知
我知道了
×
提示
确定
请完成安全验证×
copy
已复制链接
快去分享给好友吧!
我知道了
右上角分享
点击右上角分享
0
联系我们:info@booksci.cn Book学术提供免费学术资源搜索服务,方便国内外学者检索中英文文献。致力于提供最便捷和优质的服务体验。 Copyright © 2023 布克学术 All rights reserved.
京ICP备2023020795号-1
ghs 京公网安备 11010802042870号
Book学术文献互助
Book学术文献互助群
群 号:604180095
Book学术官方微信