Nucleolar proteomics identifies S100A16 as a key nucleolar protein driving breast cancer metastasis.

IF 9.6 1区 生物学 Q1 CELL BIOLOGY
Brandon J Metge, Mohamed H Elbahoty, Amr R Elhamamsy, Anne E Popple, Bhavya Papineni, Rajeev S Samant, Lalita A Shevde
{"title":"Nucleolar proteomics identifies S100A16 as a key nucleolar protein driving breast cancer metastasis.","authors":"Brandon J Metge, Mohamed H Elbahoty, Amr R Elhamamsy, Anne E Popple, Bhavya Papineni, Rajeev S Samant, Lalita A Shevde","doi":"10.1038/s41419-025-07963-9","DOIUrl":null,"url":null,"abstract":"<p><p>Metastasis is the leading cause of poor clinical outcomes in solid tumors; yet despite recent advances many of the driving factors of metastasis remain poorly understood. Tumor cells that successfully metastasize are subject to numerous stress points from intrinsic and extrinsic factors that the cell must overcome to survive and colonize a secondary site. The nucleolus, the site of ribosome biogenesis, serves as a central hub for sensing and responding to cellular stress and plays a crucial role in this process; furthermore, emerging evidence highlights the potential role of ribosome biogenesis in driving metastasis. To further elucidate the interplay between nucleolar function and metastasis, we performed a comprehensive analysis of nucleolar proteomes from primary and metastatic breast cancer cell lines and identified proteins differentially enriched in the nucleoli of metastatic cells, of which 48 showed statistically significant enrichment. Among these, S100A16 was the most significantly enriched nucleolar protein. Notably, chromatin immunoprecipitation mass spectrometry (ChIP-MS) revealed that S100A16 was associated at rDNA loci with RPA194, the catalytic subunit of RNA Polymerase I, indicating a role in rRNA biosynthesis. Functionally, loss of S100A16 disrupted RNA Polymerase I activation and subsequent rRNA synthesis, reversed epithelial-to-mesenchymal transition, inhibited invasion, and reduced metastatic incidence in animal models of breast cancer. Clinically, elevated S100A16 expression correlated with enrichment of ribosome biogenesis pathways and reduced relapse-free survival in metastatic breast cancer patients. In summary, we identified a critical role for S100A16 as a molecular modulator in the nucleolus that impinges upon breast cancer metastasis.</p>","PeriodicalId":9734,"journal":{"name":"Cell Death & Disease","volume":"16 1","pages":"638"},"PeriodicalIF":9.6000,"publicationDate":"2025-08-22","publicationTypes":"Journal Article","fieldsOfStudy":null,"isOpenAccess":false,"openAccessPdf":"https://www.ncbi.nlm.nih.gov/pmc/articles/PMC12373912/pdf/","citationCount":"0","resultStr":null,"platform":"Semanticscholar","paperid":null,"PeriodicalName":"Cell Death & Disease","FirstCategoryId":"99","ListUrlMain":"https://doi.org/10.1038/s41419-025-07963-9","RegionNum":1,"RegionCategory":"生物学","ArticlePicture":[],"TitleCN":null,"AbstractTextCN":null,"PMCID":null,"EPubDate":"","PubModel":"","JCR":"Q1","JCRName":"CELL BIOLOGY","Score":null,"Total":0}
引用次数: 0

Abstract

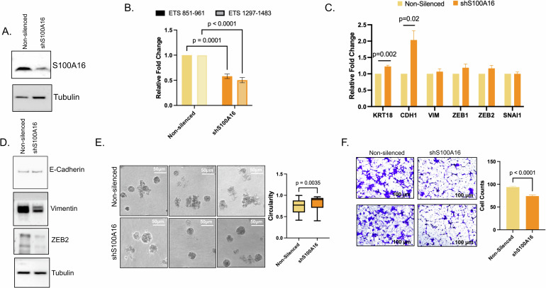
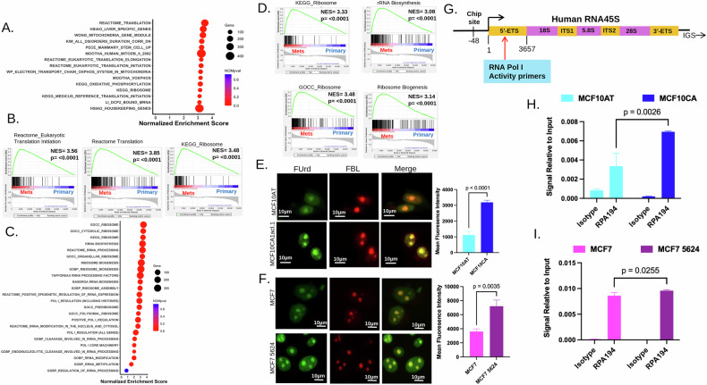
Metastasis is the leading cause of poor clinical outcomes in solid tumors; yet despite recent advances many of the driving factors of metastasis remain poorly understood. Tumor cells that successfully metastasize are subject to numerous stress points from intrinsic and extrinsic factors that the cell must overcome to survive and colonize a secondary site. The nucleolus, the site of ribosome biogenesis, serves as a central hub for sensing and responding to cellular stress and plays a crucial role in this process; furthermore, emerging evidence highlights the potential role of ribosome biogenesis in driving metastasis. To further elucidate the interplay between nucleolar function and metastasis, we performed a comprehensive analysis of nucleolar proteomes from primary and metastatic breast cancer cell lines and identified proteins differentially enriched in the nucleoli of metastatic cells, of which 48 showed statistically significant enrichment. Among these, S100A16 was the most significantly enriched nucleolar protein. Notably, chromatin immunoprecipitation mass spectrometry (ChIP-MS) revealed that S100A16 was associated at rDNA loci with RPA194, the catalytic subunit of RNA Polymerase I, indicating a role in rRNA biosynthesis. Functionally, loss of S100A16 disrupted RNA Polymerase I activation and subsequent rRNA synthesis, reversed epithelial-to-mesenchymal transition, inhibited invasion, and reduced metastatic incidence in animal models of breast cancer. Clinically, elevated S100A16 expression correlated with enrichment of ribosome biogenesis pathways and reduced relapse-free survival in metastatic breast cancer patients. In summary, we identified a critical role for S100A16 as a molecular modulator in the nucleolus that impinges upon breast cancer metastasis.

Abstract Image

Abstract Image

Abstract Image

核仁蛋白质组学鉴定S100A16是驱动乳腺癌转移的关键核仁蛋白。
转移是实体瘤临床预后差的主要原因;然而,尽管最近取得了进展,但许多转移的驱动因素仍然知之甚少。成功转移的肿瘤细胞受到来自内在和外在因素的许多压力点的影响,细胞必须克服这些压力点才能存活并在继发部位定植。核糖体是核糖体生物发生的中心,是感知和响应细胞应激的中枢,在这一过程中起着至关重要的作用;此外,新出现的证据强调了核糖体生物发生在驱动转移中的潜在作用。为了进一步阐明核仁功能与转移之间的相互作用,我们对原发和转移性乳腺癌细胞系的核仁蛋白质组进行了综合分析,发现了转移细胞核仁中差异富集的蛋白,其中48个蛋白富集具有统计学意义。其中,S100A16是核仁蛋白富集最显著的。值得注意的是,染色质免疫沉淀质谱(ChIP-MS)显示,S100A16在rDNA位点上与RPA194 (RNA聚合酶I的催化亚基)相关,表明其在rRNA生物合成中起作用。在功能上,S100A16的缺失破坏了RNA聚合酶I的激活和随后的rRNA合成,逆转了上皮细胞到间质细胞的转化,抑制了侵袭,降低了乳腺癌动物模型的转移发生率。在临床上,转移性乳腺癌患者中,S100A16表达升高与核糖体生物发生途径的富集和无复发生存率降低相关。总之,我们确定了S100A16作为核核分子调节剂在乳腺癌转移过程中的关键作用。
本文章由计算机程序翻译,如有差异,请以英文原文为准。
求助全文
约1分钟内获得全文 求助全文
来源期刊
Cell Death & Disease
Cell Death & Disease CELL BIOLOGY-
CiteScore
15.10
自引率
2.20%
发文量
935
审稿时长
2 months
期刊介绍: Brought to readers by the editorial team of Cell Death & Differentiation, Cell Death & Disease is an online peer-reviewed journal specializing in translational cell death research. It covers a wide range of topics in experimental and internal medicine, including cancer, immunity, neuroscience, and now cancer metabolism. Cell Death & Disease seeks to encompass the breadth of translational implications of cell death, and topics of particular concentration will include, but are not limited to, the following: Experimental medicine Cancer Immunity Internal medicine Neuroscience Cancer metabolism
×
引用
GB/T 7714-2015
复制
MLA
复制
APA
复制
导出至
BibTeX EndNote RefMan NoteFirst NoteExpress
×
提示
您的信息不完整,为了账户安全,请先补充。
现在去补充
×
提示
您因"违规操作"
具体请查看互助需知
我知道了
×
提示
确定
请完成安全验证×
copy
已复制链接
快去分享给好友吧!
我知道了
右上角分享
点击右上角分享
0
联系我们:info@booksci.cn Book学术提供免费学术资源搜索服务,方便国内外学者检索中英文文献。致力于提供最便捷和优质的服务体验。 Copyright © 2023 布克学术 All rights reserved.
京ICP备2023020795号-1
ghs 京公网安备 11010802042870号
Book学术文献互助
Book学术文献互助群
群 号:604180095
Book学术官方微信