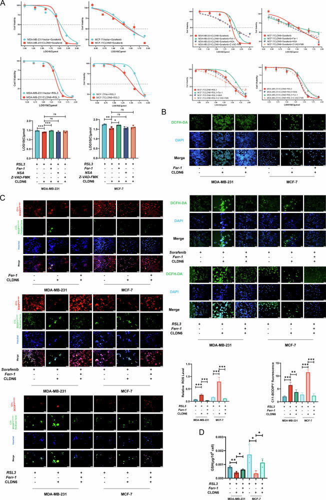
Correction: CLDN6 triggers NRF2-mediated ferroptosis through recruiting DLG1/PBK complex in breast cancer.

IF 9.6 1区 生物学 Q1 CELL BIOLOGY
Da Qi, Yan Lu, Huinan Qu, Yuan Dong, Qiu Jin, Minghao Sun, Chengshi Quan
{"title":"Correction: CLDN6 triggers NRF2-mediated ferroptosis through recruiting DLG1/PBK complex in breast cancer.","authors":"Da Qi, Yan Lu, Huinan Qu, Yuan Dong, Qiu Jin, Minghao Sun, Chengshi Quan","doi":"10.1038/s41419-025-07910-8","DOIUrl":null,"url":null,"abstract":"","PeriodicalId":9734,"journal":{"name":"Cell Death & Disease","volume":"16 1","pages":"632"},"PeriodicalIF":9.6000,"publicationDate":"2025-08-21","publicationTypes":"Journal Article","fieldsOfStudy":null,"isOpenAccess":false,"openAccessPdf":"https://www.ncbi.nlm.nih.gov/pmc/articles/PMC12370877/pdf/","citationCount":"0","resultStr":null,"platform":"Semanticscholar","paperid":null,"PeriodicalName":"Cell Death & Disease","FirstCategoryId":"99","ListUrlMain":"https://doi.org/10.1038/s41419-025-07910-8","RegionNum":1,"RegionCategory":"生物学","ArticlePicture":[],"TitleCN":null,"AbstractTextCN":null,"PMCID":null,"EPubDate":"","PubModel":"","JCR":"Q1","JCRName":"CELL BIOLOGY","Score":null,"Total":0}
引用次数: 0

Abstract Image

纠正:CLDN6在乳腺癌中通过募集DLG1/PBK复合物触发nrf2介导的铁下垂。
本文章由计算机程序翻译,如有差异,请以英文原文为准。
求助全文
约1分钟内获得全文 求助全文
来源期刊
Cell Death & Disease
Cell Death & Disease CELL BIOLOGY-
CiteScore
15.10
自引率
2.20%
发文量
935
审稿时长
2 months
期刊介绍: Brought to readers by the editorial team of Cell Death & Differentiation, Cell Death & Disease is an online peer-reviewed journal specializing in translational cell death research. It covers a wide range of topics in experimental and internal medicine, including cancer, immunity, neuroscience, and now cancer metabolism. Cell Death & Disease seeks to encompass the breadth of translational implications of cell death, and topics of particular concentration will include, but are not limited to, the following: Experimental medicine Cancer Immunity Internal medicine Neuroscience Cancer metabolism
×
引用
GB/T 7714-2015
复制
MLA
复制
APA
复制
导出至
BibTeX EndNote RefMan NoteFirst NoteExpress
×
提示
您的信息不完整,为了账户安全,请先补充。
现在去补充
×
提示
您因"违规操作"
具体请查看互助需知
我知道了
×
提示
确定
请完成安全验证×
copy
已复制链接
快去分享给好友吧!
我知道了
右上角分享
点击右上角分享
0
联系我们:info@booksci.cn Book学术提供免费学术资源搜索服务,方便国内外学者检索中英文文献。致力于提供最便捷和优质的服务体验。 Copyright © 2023 布克学术 All rights reserved.
京ICP备2023020795号-1
ghs 京公网安备 11010802042870号
Book学术文献互助
Book学术文献互助群
群 号:604180095
Book学术官方微信