Glutaminase inhibition ameliorates cancer-associated fibroblast lipid support of pancreatic cancer cell growth.

IF 5.3 3区 医学 Q1 CELL BIOLOGY
Xu Han, Laura C Kim, Nicholas P Lesner, Xuanyan Cai, Tran Ngoc Van Le, M Celeste Simon
{"title":"Glutaminase inhibition ameliorates cancer-associated fibroblast lipid support of pancreatic cancer cell growth.","authors":"Xu Han, Laura C Kim, Nicholas P Lesner, Xuanyan Cai, Tran Ngoc Van Le, M Celeste Simon","doi":"10.1186/s40170-025-00389-z","DOIUrl":null,"url":null,"abstract":"<p><strong>Background: </strong>Lipid homeostasis is critical for pancreatic adenocarcinoma (PDAC) cell survival under hypoxic and nutrient-deprived conditions. Hypoxia inhibits unsaturated lipid biosynthesis, compelling cancer cells to depend on exogenous unsaturated lipids to counteract saturated lipid-induced toxicity. Our previous work revealed that cancer-associated fibroblasts (CAFs) secrete unsaturated lipids, primarily lysophosphatidylcholines (LPCs), to alleviate lipotoxic stress in PDAC cells. Here, we conducted a drug screen to identify compounds that bypass the rescue effect of exogenous LPCs on cancer cell survival under stress.</p><p><strong>Methods: </strong>We employed high-throughput screening of a bioactive chemical library with 3,336 compounds, including FDA-approved drugs and drug-like molecules against defined molecular targets. Two assays were performed: a cytotoxicity assay to exclude indiscriminately toxic compounds at 1 μM and an LPC crosstalk inhibition assay to identify compounds that selectively reduce cancer cell viability in the presence of LPCs under stress conditions.</p><p><strong>Results: </strong>CB-839, a glutaminase inhibitor, was identified as the most effective compound, selectively inhibiting the LPC-mediated rescue of PDAC cell viability effect without intrinsic cytotoxicity. Mechanistic studies revealed that CB-839 induces cell death by activating the pro-apoptotic ATF4/CHOP pathway, reducing antioxidant production, and increasing reactive oxygen species (ROS). While CB-839 showed limited efficacy against PDAC tumor cells alone in vivo, it modestly inhibited tumor growth in a PDAC-CAF co-implanted subcutaneous mouse model, highlighting its potential to disrupt CAF-mediated nutrient support. Additionally, glutamine antagonists showed more potent tumor-suppressive effects than CB-839.</p><p><strong>Conclusion: </strong>Our findings emphasize the importance of glutamine metabolism inhibition in suppressing tumor growth and disrupting CAF-mediated crosstalk. We further underscore the potential of glutamine antagonist prodrugs as a strategy to target metabolic vulnerabilities in PDAC.</p>","PeriodicalId":9418,"journal":{"name":"Cancer & Metabolism","volume":"13 1","pages":"38"},"PeriodicalIF":5.3000,"publicationDate":"2025-08-20","publicationTypes":"Journal Article","fieldsOfStudy":null,"isOpenAccess":false,"openAccessPdf":"https://www.ncbi.nlm.nih.gov/pmc/articles/PMC12366226/pdf/","citationCount":"0","resultStr":null,"platform":"Semanticscholar","paperid":null,"PeriodicalName":"Cancer & Metabolism","FirstCategoryId":"3","ListUrlMain":"https://doi.org/10.1186/s40170-025-00389-z","RegionNum":3,"RegionCategory":"医学","ArticlePicture":[],"TitleCN":null,"AbstractTextCN":null,"PMCID":null,"EPubDate":"","PubModel":"","JCR":"Q1","JCRName":"CELL BIOLOGY","Score":null,"Total":0}
引用次数: 0

Abstract

Background: Lipid homeostasis is critical for pancreatic adenocarcinoma (PDAC) cell survival under hypoxic and nutrient-deprived conditions. Hypoxia inhibits unsaturated lipid biosynthesis, compelling cancer cells to depend on exogenous unsaturated lipids to counteract saturated lipid-induced toxicity. Our previous work revealed that cancer-associated fibroblasts (CAFs) secrete unsaturated lipids, primarily lysophosphatidylcholines (LPCs), to alleviate lipotoxic stress in PDAC cells. Here, we conducted a drug screen to identify compounds that bypass the rescue effect of exogenous LPCs on cancer cell survival under stress.

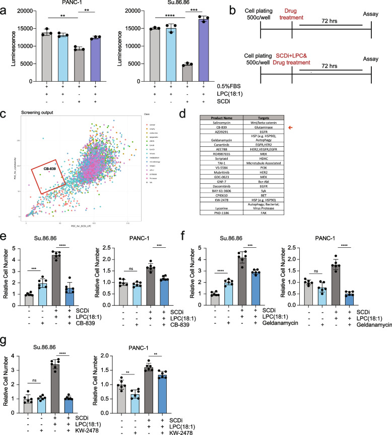
Methods: We employed high-throughput screening of a bioactive chemical library with 3,336 compounds, including FDA-approved drugs and drug-like molecules against defined molecular targets. Two assays were performed: a cytotoxicity assay to exclude indiscriminately toxic compounds at 1 μM and an LPC crosstalk inhibition assay to identify compounds that selectively reduce cancer cell viability in the presence of LPCs under stress conditions.

Results: CB-839, a glutaminase inhibitor, was identified as the most effective compound, selectively inhibiting the LPC-mediated rescue of PDAC cell viability effect without intrinsic cytotoxicity. Mechanistic studies revealed that CB-839 induces cell death by activating the pro-apoptotic ATF4/CHOP pathway, reducing antioxidant production, and increasing reactive oxygen species (ROS). While CB-839 showed limited efficacy against PDAC tumor cells alone in vivo, it modestly inhibited tumor growth in a PDAC-CAF co-implanted subcutaneous mouse model, highlighting its potential to disrupt CAF-mediated nutrient support. Additionally, glutamine antagonists showed more potent tumor-suppressive effects than CB-839.

Conclusion: Our findings emphasize the importance of glutamine metabolism inhibition in suppressing tumor growth and disrupting CAF-mediated crosstalk. We further underscore the potential of glutamine antagonist prodrugs as a strategy to target metabolic vulnerabilities in PDAC.

Abstract Image

Abstract Image

Abstract Image

谷氨酰胺酶抑制改善胰腺癌细胞生长的癌相关成纤维细胞脂质支持。
背景:在缺氧和营养缺乏的条件下,脂质稳态对胰腺腺癌(PDAC)细胞的存活至关重要。缺氧抑制不饱和脂质生物合成,迫使癌细胞依赖外源性不饱和脂质来抵消饱和脂质诱导的毒性。我们之前的研究表明,癌症相关成纤维细胞(CAFs)分泌不饱和脂质,主要是溶血磷脂酰胆碱(LPCs),以减轻PDAC细胞中的脂毒性应激。在这里,我们进行了药物筛选,以确定绕过外源性LPCs对应激下癌细胞存活的拯救作用的化合物。方法:采用高通量筛选方法,对3336种化合物进行生物活性化学文库筛选,包括fda批准的药物和针对特定分子靶点的药物样分子。研究人员进行了两项实验:一项是细胞毒性实验,以排除1 μM下不加区分的毒性化合物;另一项是LPC串扰抑制实验,以识别在应激条件下LPC存在时选择性降低癌细胞活力的化合物。结果:谷氨酰胺酶抑制剂CB-839被鉴定为最有效的化合物,可选择性抑制lpc介导的PDAC细胞活力恢复效应,而无内在的细胞毒性。机制研究表明,CB-839通过激活促凋亡的ATF4/CHOP通路,减少抗氧化剂的产生,增加活性氧(ROS)诱导细胞死亡。虽然CB-839在体内单独对PDAC肿瘤细胞的作用有限,但在PDAC- caf共植入皮下小鼠模型中,它适度抑制肿瘤生长,突出了其破坏cac介导的营养支持的潜力。此外,谷氨酰胺拮抗剂表现出比CB-839更有效的肿瘤抑制作用。结论:我们的研究结果强调了谷氨酰胺代谢抑制在抑制肿瘤生长和破坏cafa介导的串扰中的重要性。我们进一步强调谷氨酰胺拮抗剂前药作为针对PDAC代谢脆弱性的策略的潜力。
本文章由计算机程序翻译,如有差异,请以英文原文为准。
求助全文
约1分钟内获得全文 求助全文
来源期刊
自引率
1.70%
发文量
17
审稿时长
14 weeks
期刊介绍: Cancer & Metabolism welcomes studies on all aspects of the relationship between cancer and metabolism, including: -Molecular biology and genetics of cancer metabolism -Whole-body metabolism, including diabetes and obesity, in relation to cancer -Metabolomics in relation to cancer; -Metabolism-based imaging -Preclinical and clinical studies of metabolism-related cancer therapies.
×
引用
GB/T 7714-2015
复制
MLA
复制
APA
复制
导出至
BibTeX EndNote RefMan NoteFirst NoteExpress
×
提示
您的信息不完整,为了账户安全,请先补充。
现在去补充
×
提示
您因"违规操作"
具体请查看互助需知
我知道了
×
提示
确定
请完成安全验证×
copy
已复制链接
快去分享给好友吧!
我知道了
右上角分享
点击右上角分享
0
联系我们:info@booksci.cn Book学术提供免费学术资源搜索服务,方便国内外学者检索中英文文献。致力于提供最便捷和优质的服务体验。 Copyright © 2023 布克学术 All rights reserved.
京ICP备2023020795号-1
ghs 京公网安备 11010802042870号
Book学术文献互助
Book学术文献互助群
群 号:604180095
Book学术官方微信