Cell membrane cholesterol affects serotonin transporter efflux due to altered transporter oligomerization

IF 10.1 1区 医学 Q1 BIOCHEMISTRY & MOLECULAR BIOLOGY
Deborah Rudin, Dino Luethi, Marco Niello, Jae-Won Yang, Isabella Burger, Walter Sandtner, Ruth Birner-Gruenberger, Gerhard J. Schütz, Harald H. Sitte
{"title":"Cell membrane cholesterol affects serotonin transporter efflux due to altered transporter oligomerization","authors":"Deborah Rudin, Dino Luethi, Marco Niello, Jae-Won Yang, Isabella Burger, Walter Sandtner, Ruth Birner-Gruenberger, Gerhard J. Schütz, Harald H. Sitte","doi":"10.1038/s41380-025-03201-y","DOIUrl":null,"url":null,"abstract":"<p>The human monoamine transporters (MATs) for serotonin (SERT), dopamine (DAT), and norepinephrine (NET) play a key role in neurotransmission by transporting neurotransmitters from the synaptic cleft back into the neuron. MATs are embedded in the cell membrane’s lipid bilayer, encompassing cholesterol, phospholipids, and sphingolipids as main components. Membrane cholesterol association has been shown for all MATs impacting transporter conformation, substrate affinity, transport velocity, and turnover rates. In the present study, we compared the regulatory impact of cholesterol on the uptake and efflux function, binding affinity, and transporter oligomerization across all three MATs. We observed that cholesterol depletion impairs transporter-mediated uptake in human transporter-transfected HEK293 cells and reduces the binding affinity of all MATs. Electrophysiological investigations in SERT-expressing cells revealed that cholesterol alterations affect the transition of the transporter from the outward to the inward-facing conformation in the presence of substrate. Upon cholesterol depletion, FRET imaging and single molecule microscopy studies indicated altered oligomerization behavior exclusively for SERT. Interestingly, reduction of membrane cholesterol selectively increased amphetamine-induced efflux via SERT, while efflux via DAT and NET was reduced. This effect was diminished in a mutant with reduced PIP<sub>2</sub> binding capacity. Hence, the increased efflux at SERT due to cholesterol depletion appears to depend on the ability of PIP<sub>2</sub> to bind to SERT. Thus, we hypothesize that the interaction profile between cholesterol and MATs may fine-tune the transporter functionality and influence MAT-dependent disorders.</p>","PeriodicalId":19008,"journal":{"name":"Molecular Psychiatry","volume":"14 1","pages":""},"PeriodicalIF":10.1000,"publicationDate":"2025-09-02","publicationTypes":"Journal Article","fieldsOfStudy":null,"isOpenAccess":false,"openAccessPdf":"","citationCount":"0","resultStr":null,"platform":"Semanticscholar","paperid":null,"PeriodicalName":"Molecular Psychiatry","FirstCategoryId":"3","ListUrlMain":"https://doi.org/10.1038/s41380-025-03201-y","RegionNum":1,"RegionCategory":"医学","ArticlePicture":[],"TitleCN":null,"AbstractTextCN":null,"PMCID":null,"EPubDate":"","PubModel":"","JCR":"Q1","JCRName":"BIOCHEMISTRY & MOLECULAR BIOLOGY","Score":null,"Total":0}
引用次数: 0

Abstract

The human monoamine transporters (MATs) for serotonin (SERT), dopamine (DAT), and norepinephrine (NET) play a key role in neurotransmission by transporting neurotransmitters from the synaptic cleft back into the neuron. MATs are embedded in the cell membrane’s lipid bilayer, encompassing cholesterol, phospholipids, and sphingolipids as main components. Membrane cholesterol association has been shown for all MATs impacting transporter conformation, substrate affinity, transport velocity, and turnover rates. In the present study, we compared the regulatory impact of cholesterol on the uptake and efflux function, binding affinity, and transporter oligomerization across all three MATs. We observed that cholesterol depletion impairs transporter-mediated uptake in human transporter-transfected HEK293 cells and reduces the binding affinity of all MATs. Electrophysiological investigations in SERT-expressing cells revealed that cholesterol alterations affect the transition of the transporter from the outward to the inward-facing conformation in the presence of substrate. Upon cholesterol depletion, FRET imaging and single molecule microscopy studies indicated altered oligomerization behavior exclusively for SERT. Interestingly, reduction of membrane cholesterol selectively increased amphetamine-induced efflux via SERT, while efflux via DAT and NET was reduced. This effect was diminished in a mutant with reduced PIP2 binding capacity. Hence, the increased efflux at SERT due to cholesterol depletion appears to depend on the ability of PIP2 to bind to SERT. Thus, we hypothesize that the interaction profile between cholesterol and MATs may fine-tune the transporter functionality and influence MAT-dependent disorders.

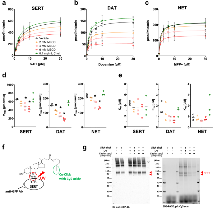
Abstract Image

细胞膜胆固醇影响5 -羟色胺转运体外排由于转运体寡聚改变
5 -羟色胺(SERT)、多巴胺(DAT)和去甲肾上腺素(NET)的人类单胺转运体(MATs)在神经传递中发挥关键作用,将神经递质从突触间隙转运回神经元。垫嵌于细胞膜的脂质双分子层,以胆固醇、磷脂和鞘脂为主要成分。膜胆固醇关联已被证明对所有MATs影响转运蛋白构象、底物亲和力、转运速度和周转率。在本研究中,我们比较了胆固醇对所有三种mat的摄取和外排功能、结合亲和力和转运蛋白寡聚化的调节影响。我们观察到胆固醇消耗损害了转运蛋白转染的HEK293细胞中转运蛋白介导的摄取,并降低了所有MATs的结合亲和力。在sert表达细胞中的电生理研究显示,在底物存在的情况下,胆固醇的改变会影响转运蛋白从外向内向的构象的转变。在胆固醇消耗后,FRET成像和单分子显微镜研究表明SERT的寡聚化行为发生了改变。有趣的是,膜胆固醇的减少选择性地增加了安非他明诱导的经SERT的外排,而经DAT和NET的外排则减少。这种效应在PIP2结合能力降低的突变体中减弱。因此,由于胆固醇消耗导致SERT外排增加似乎取决于PIP2与SERT结合的能力。因此,我们假设胆固醇和mat之间的相互作用可能微调转运蛋白功能并影响mat依赖性疾病。
本文章由计算机程序翻译,如有差异,请以英文原文为准。
求助全文
约1分钟内获得全文 求助全文
来源期刊
Molecular Psychiatry
Molecular Psychiatry 医学-精神病学
CiteScore
20.50
自引率
4.50%
发文量
459
审稿时长
4-8 weeks
期刊介绍: Molecular Psychiatry focuses on publishing research that aims to uncover the biological mechanisms behind psychiatric disorders and their treatment. The journal emphasizes studies that bridge pre-clinical and clinical research, covering cellular, molecular, integrative, clinical, imaging, and psychopharmacology levels.
×
引用
GB/T 7714-2015
复制
MLA
复制
APA
复制
导出至
BibTeX EndNote RefMan NoteFirst NoteExpress
×
提示
您的信息不完整,为了账户安全,请先补充。
现在去补充
×
提示
您因"违规操作"
具体请查看互助需知
我知道了
×
提示
确定
请完成安全验证×
copy
已复制链接
快去分享给好友吧!
我知道了
右上角分享
点击右上角分享
0
联系我们:info@booksci.cn Book学术提供免费学术资源搜索服务,方便国内外学者检索中英文文献。致力于提供最便捷和优质的服务体验。 Copyright © 2023 布克学术 All rights reserved.
京ICP备2023020795号-1
ghs 京公网安备 11010802042870号
Book学术文献互助
Book学术文献互助群
群 号:604180095
Book学术官方微信