Secreted lumican from the tumor microenvironment potentiates HCC stemness and progression.

IF 5.6 2区 医学 Q1 GASTROENTEROLOGY & HEPATOLOGY
Hepatology Communications Pub Date : 2025-08-15 eCollection Date: 2025-09-01 DOI:10.1097/HC9.0000000000000778
Kristy Kwan-Shuen Chan, Cheuk-Yan Wong, Kwan-Yung Au, Long-Hin Suen, Wai-Wai Yip, Jing-Mian Zhang, Eva Yi-Man Fung, Terence Kin-Wah Lee, Irene Oi-Lin Ng, Tan-To Cheung, Regina Cheuk-Lam Lo
{"title":"Secreted lumican from the tumor microenvironment potentiates HCC stemness and progression.","authors":"Kristy Kwan-Shuen Chan, Cheuk-Yan Wong, Kwan-Yung Au, Long-Hin Suen, Wai-Wai Yip, Jing-Mian Zhang, Eva Yi-Man Fung, Terence Kin-Wah Lee, Irene Oi-Lin Ng, Tan-To Cheung, Regina Cheuk-Lam Lo","doi":"10.1097/HC9.0000000000000778","DOIUrl":null,"url":null,"abstract":"<p><strong>Background: </strong>Extracellular matrix proteins are tightly linked to cancer progression. HCC frequently arises from chronic liver diseases with varying degrees of parenchymal fibrosis. Herein, we aimed to investigate the roles of secreted lumican, an extracellular matrix proteoglycan, in HCC.</p><p><strong>Methods: </strong>Lumican expression in clinical liver tissue samples was analyzed. In vitro and in vivo functional assays were performed with cell lines. Co-culture systems were adopted to examine the roles of lumican in the interaction between HCC cells and liver fibroblasts. Downstream mechanisms were interrogated by transcriptomic and proteomic profiling.</p><p><strong>Results: </strong>Analyses of single-cell RNA-sequencing datasets collectively revealed high lumican expression in liver fibroblasts. Lumican expression was elevated in liver tissues with advanced fibrosis, and a higher lumican level in the non-tumor liver tissue was a poor prognosticator of HCC. Functionally, recombinant human lumican (rhLUM) promoted migration, invasion, and self-renewal of HCC cells, and enhanced angiogenesis in vitro. These effects were abrogated by anti-lumican antibody. The paracrine actions of lumican in the interplay between HCC cells and liver fibroblasts were supported with co-culture models, in which lumican was manipulated by genetic or antibody approaches. In vivo, recombinant lumican promoted neovascularization and tumor incidence. Profiling results revealed the enrichment of Wnt signaling, and mechanistic dissection uncovered the crosstalk between PI3K/AKT and Wnt/β-catenin pathways in rhLUM-treated HCC cells.</p><p><strong>Conclusions: </strong>Secreted lumican promotes HCC self-renewal, tumor initiation, and progression by activating the AKT/GSK3β/β-catenin signaling cascade. Targeting secreted lumican is a potential therapeutic strategy for HCC.</p>","PeriodicalId":12978,"journal":{"name":"Hepatology Communications","volume":"9 9","pages":""},"PeriodicalIF":5.6000,"publicationDate":"2025-08-15","publicationTypes":"Journal Article","fieldsOfStudy":null,"isOpenAccess":false,"openAccessPdf":"https://www.ncbi.nlm.nih.gov/pmc/articles/PMC12363449/pdf/","citationCount":"0","resultStr":null,"platform":"Semanticscholar","paperid":null,"PeriodicalName":"Hepatology Communications","FirstCategoryId":"3","ListUrlMain":"https://doi.org/10.1097/HC9.0000000000000778","RegionNum":2,"RegionCategory":"医学","ArticlePicture":[],"TitleCN":null,"AbstractTextCN":null,"PMCID":null,"EPubDate":"2025/9/1 0:00:00","PubModel":"eCollection","JCR":"Q1","JCRName":"GASTROENTEROLOGY & HEPATOLOGY","Score":null,"Total":0}
引用次数: 0

Abstract

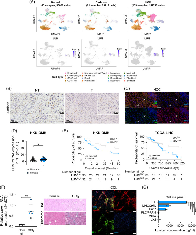
Background: Extracellular matrix proteins are tightly linked to cancer progression. HCC frequently arises from chronic liver diseases with varying degrees of parenchymal fibrosis. Herein, we aimed to investigate the roles of secreted lumican, an extracellular matrix proteoglycan, in HCC.

Methods: Lumican expression in clinical liver tissue samples was analyzed. In vitro and in vivo functional assays were performed with cell lines. Co-culture systems were adopted to examine the roles of lumican in the interaction between HCC cells and liver fibroblasts. Downstream mechanisms were interrogated by transcriptomic and proteomic profiling.

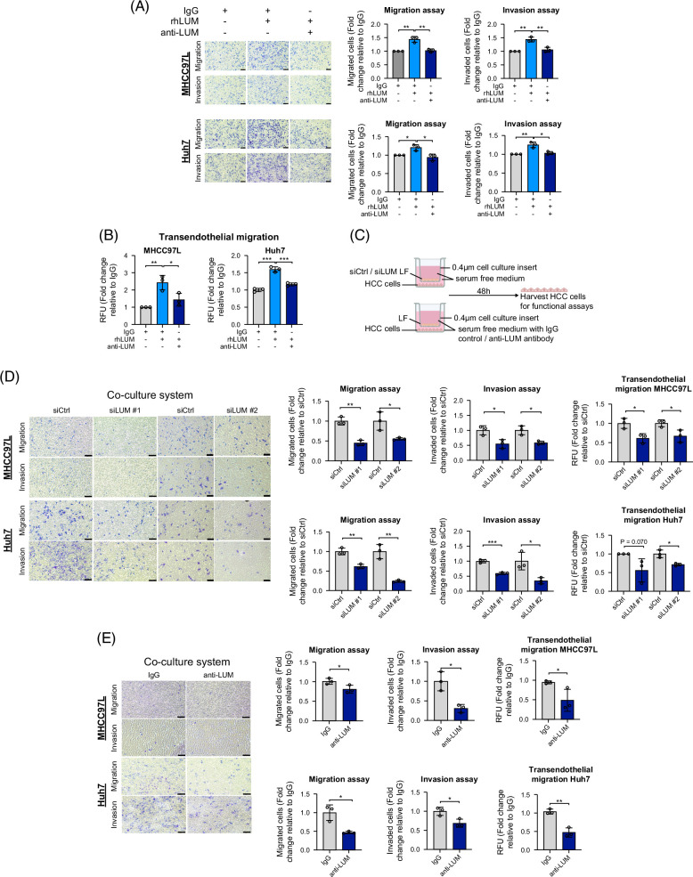
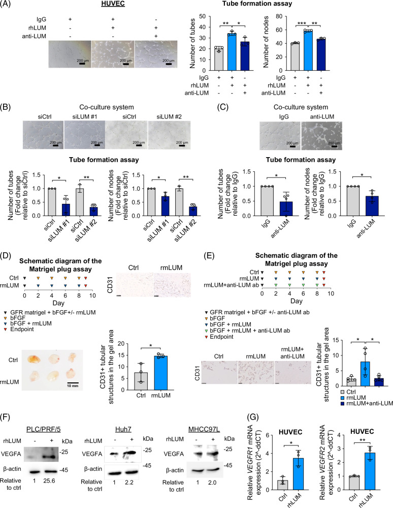
Results: Analyses of single-cell RNA-sequencing datasets collectively revealed high lumican expression in liver fibroblasts. Lumican expression was elevated in liver tissues with advanced fibrosis, and a higher lumican level in the non-tumor liver tissue was a poor prognosticator of HCC. Functionally, recombinant human lumican (rhLUM) promoted migration, invasion, and self-renewal of HCC cells, and enhanced angiogenesis in vitro. These effects were abrogated by anti-lumican antibody. The paracrine actions of lumican in the interplay between HCC cells and liver fibroblasts were supported with co-culture models, in which lumican was manipulated by genetic or antibody approaches. In vivo, recombinant lumican promoted neovascularization and tumor incidence. Profiling results revealed the enrichment of Wnt signaling, and mechanistic dissection uncovered the crosstalk between PI3K/AKT and Wnt/β-catenin pathways in rhLUM-treated HCC cells.

Conclusions: Secreted lumican promotes HCC self-renewal, tumor initiation, and progression by activating the AKT/GSK3β/β-catenin signaling cascade. Targeting secreted lumican is a potential therapeutic strategy for HCC.

Abstract Image

Abstract Image

Abstract Image

从肿瘤微环境中分泌的lumican增强了HCC的发生和进展。
背景:细胞外基质蛋白与癌症进展密切相关。HCC常发生于慢性肝脏疾病伴不同程度的实质纤维化。在此,我们旨在研究分泌的细胞外基质蛋白聚糖在HCC中的作用。方法:分析临床肝组织标本中Lumican的表达。对细胞系进行了体外和体内功能测定。采用共培养系统研究了lumican在HCC细胞与肝成纤维细胞相互作用中的作用。下游机制被转录组学和蛋白质组学分析询问。结果:对单细胞rna测序数据集的分析显示,肝成纤维细胞中lumican的高表达。晚期纤维化肝组织中Lumican表达升高,非肿瘤肝组织中较高的Lumican表达是HCC的不良预后指标。在功能上,重组人肿瘤细胞蛋白(rhLUM)促进了肝癌细胞的迁移、侵袭和自我更新,并增强了体外血管生成。这些作用被抗lumican抗体所消除。共培养模型支持了lumican在HCC细胞和肝成纤维细胞相互作用中的旁分泌作用,其中lumican通过遗传或抗体方法进行操纵。在体内,重组lumican促进了新生血管的形成和肿瘤的发生。分析结果显示Wnt信号的富集,机制解剖揭示了在rhum处理的HCC细胞中PI3K/AKT和Wnt/β-catenin通路之间的串扰。结论:分泌的lumican通过激活AKT/GSK3β/β-catenin信号级联来促进HCC的自我更新、肿瘤的发生和进展。靶向分泌肿瘤细胞是HCC的一种潜在治疗策略。
本文章由计算机程序翻译,如有差异,请以英文原文为准。
求助全文
约1分钟内获得全文 求助全文
来源期刊
Hepatology Communications
Hepatology Communications GASTROENTEROLOGY & HEPATOLOGY-
CiteScore
8.00
自引率
2.00%
发文量
248
审稿时长
8 weeks
期刊介绍: Hepatology Communications is a peer-reviewed, online-only, open access journal for fast dissemination of high quality basic, translational, and clinical research in hepatology. Hepatology Communications maintains high standard and rigorous peer review. Because of its open access nature, authors retain the copyright to their works, all articles are immediately available and free to read and share, and it is fully compliant with funder and institutional mandates. The journal is committed to fast publication and author satisfaction. ​
×
引用
GB/T 7714-2015
复制
MLA
复制
APA
复制
导出至
BibTeX EndNote RefMan NoteFirst NoteExpress
×
提示
您的信息不完整,为了账户安全,请先补充。
现在去补充
×
提示
您因"违规操作"
具体请查看互助需知
我知道了
×
提示
确定
请完成安全验证×
copy
已复制链接
快去分享给好友吧!
我知道了
右上角分享
点击右上角分享
0
联系我们:info@booksci.cn Book学术提供免费学术资源搜索服务,方便国内外学者检索中英文文献。致力于提供最便捷和优质的服务体验。 Copyright © 2023 布克学术 All rights reserved.
京ICP备2023020795号-1
ghs 京公网安备 11010802042870号
Book学术文献互助
Book学术文献互助群
群 号:604180095
Book学术官方微信