PolyIC as an adjuvant outperforms anti-VEGF in combination with anti-PD-L1 therapy in mouse liver tumor models.

IF 5.6 2区 医学 Q1 GASTROENTEROLOGY & HEPATOLOGY
Hepatology Communications Pub Date : 2025-08-15 eCollection Date: 2025-09-01 DOI:10.1097/HC9.0000000000000776
Yichun Ji, Li-Chun Lu, Hao Zhuang, Yingluo Liu, Yiming Gao, Andre Qin, Jin Lee, Gen-Sheng Feng
{"title":"PolyIC as an adjuvant outperforms anti-VEGF in combination with anti-PD-L1 therapy in mouse liver tumor models.","authors":"Yichun Ji, Li-Chun Lu, Hao Zhuang, Yingluo Liu, Yiming Gao, Andre Qin, Jin Lee, Gen-Sheng Feng","doi":"10.1097/HC9.0000000000000776","DOIUrl":null,"url":null,"abstract":"<p><strong>Background: </strong>Immune checkpoint inhibitors combined with antiangiogenic therapy have become the standard of care for advanced HCC, albeit with limited therapeutic benefit. Our previous studies demonstrated the immunomodulatory and antitumor effects of polyIC, a synthetic dsRNA. Here, we compared the efficacy of anti-programmed death ligand 1 (αPD-L1) plus polyIC versus αPD-L1 plus anti-vascular endothelial growth factor (αVEGF) in mouse tumor models.</p><p><strong>Methods: </strong>We established a primary liver tumor model using hydrodynamic tail vein injection of Ras/Myc oncogenes and a metastasized tumor model via intrasplenic injection of colon cancer cells. Flow cytometry and gene expression analysis were performed to assess immune profiles across treatment groups. Key factors contributing to antitumor efficacy were explored.</p><p><strong>Results: </strong>In both models, αPD-L1 plus polyIC demonstrated superior antitumor effects relative to αPD-L1 plus αVEGF. Unlike αVEGF, polyIC enhanced the immune response to αPD-L1 by increasing T cell infiltration, T effector memory CD8+ T cells, CD8+ to CD4+ T cell ratio, and CD8+ T cell function. This combination also promoted apoptosis in tumors and the accumulation of conventional dendritic cells and invariant natural killer T cells. In addition, αPD-L1 plus polyIC treatment led to upregulation of cytokines and chemokines, with CCL5 blockade partially reducing the CD8+ to CD4+ T cell ratio and attenuating polyIC-driven antitumor effects.</p><p><strong>Conclusions: </strong>This preclinical study identifies polyIC as an efficacious adjuvant of αPD-L1 treatment in liver cancer, providing a better strategy to improve immunotherapy outcomes.</p>","PeriodicalId":12978,"journal":{"name":"Hepatology Communications","volume":"9 9","pages":""},"PeriodicalIF":5.6000,"publicationDate":"2025-08-15","publicationTypes":"Journal Article","fieldsOfStudy":null,"isOpenAccess":false,"openAccessPdf":"https://www.ncbi.nlm.nih.gov/pmc/articles/PMC12363445/pdf/","citationCount":"0","resultStr":null,"platform":"Semanticscholar","paperid":null,"PeriodicalName":"Hepatology Communications","FirstCategoryId":"3","ListUrlMain":"https://doi.org/10.1097/HC9.0000000000000776","RegionNum":2,"RegionCategory":"医学","ArticlePicture":[],"TitleCN":null,"AbstractTextCN":null,"PMCID":null,"EPubDate":"2025/9/1 0:00:00","PubModel":"eCollection","JCR":"Q1","JCRName":"GASTROENTEROLOGY & HEPATOLOGY","Score":null,"Total":0}
引用次数: 0

Abstract

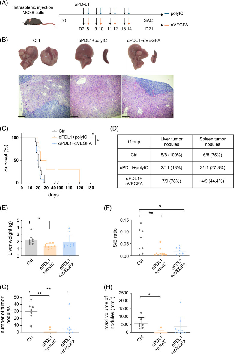
Background: Immune checkpoint inhibitors combined with antiangiogenic therapy have become the standard of care for advanced HCC, albeit with limited therapeutic benefit. Our previous studies demonstrated the immunomodulatory and antitumor effects of polyIC, a synthetic dsRNA. Here, we compared the efficacy of anti-programmed death ligand 1 (αPD-L1) plus polyIC versus αPD-L1 plus anti-vascular endothelial growth factor (αVEGF) in mouse tumor models.

Methods: We established a primary liver tumor model using hydrodynamic tail vein injection of Ras/Myc oncogenes and a metastasized tumor model via intrasplenic injection of colon cancer cells. Flow cytometry and gene expression analysis were performed to assess immune profiles across treatment groups. Key factors contributing to antitumor efficacy were explored.

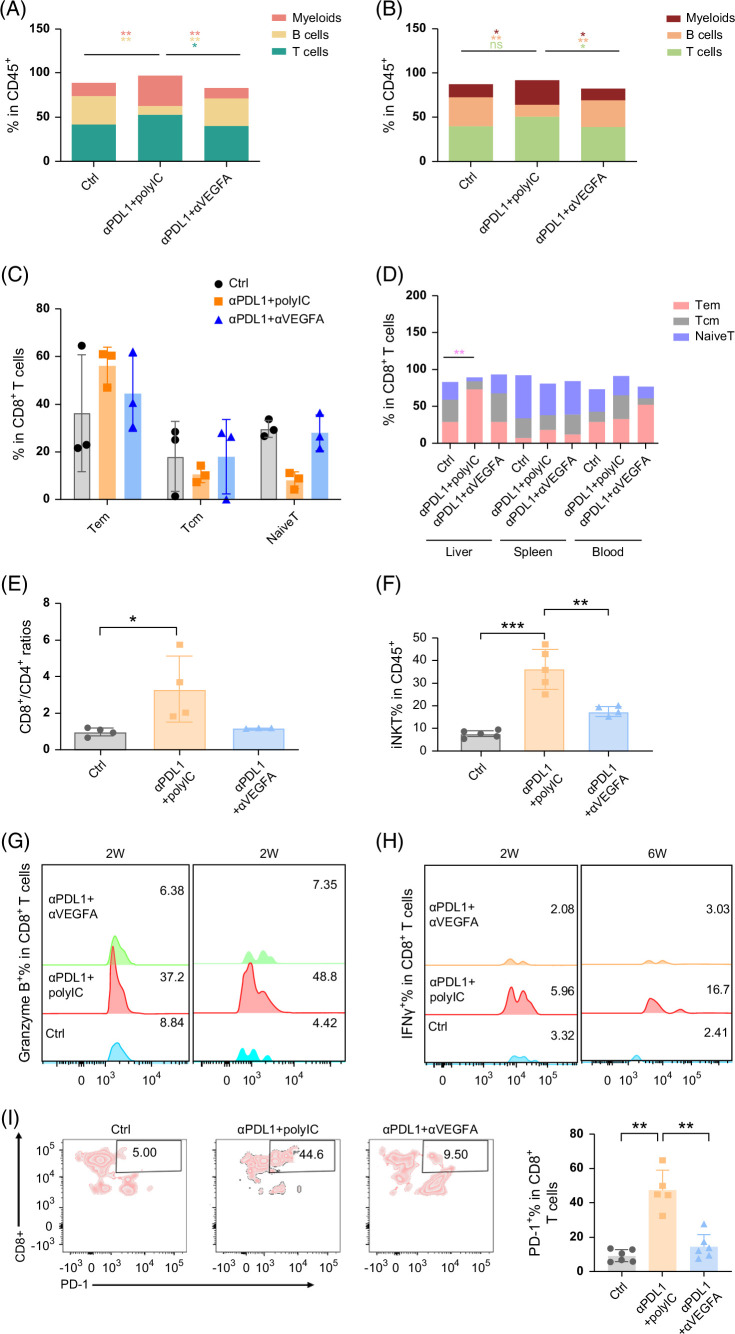
Results: In both models, αPD-L1 plus polyIC demonstrated superior antitumor effects relative to αPD-L1 plus αVEGF. Unlike αVEGF, polyIC enhanced the immune response to αPD-L1 by increasing T cell infiltration, T effector memory CD8+ T cells, CD8+ to CD4+ T cell ratio, and CD8+ T cell function. This combination also promoted apoptosis in tumors and the accumulation of conventional dendritic cells and invariant natural killer T cells. In addition, αPD-L1 plus polyIC treatment led to upregulation of cytokines and chemokines, with CCL5 blockade partially reducing the CD8+ to CD4+ T cell ratio and attenuating polyIC-driven antitumor effects.

Conclusions: This preclinical study identifies polyIC as an efficacious adjuvant of αPD-L1 treatment in liver cancer, providing a better strategy to improve immunotherapy outcomes.

Abstract Image

Abstract Image

Abstract Image

在小鼠肝肿瘤模型中,PolyIC作为佐剂优于抗vegf联合抗pd - l1治疗。
背景:免疫检查点抑制剂联合抗血管生成治疗已成为晚期HCC的标准治疗,尽管治疗效果有限。我们之前的研究证实了polyIC(一种合成的dsRNA)的免疫调节和抗肿瘤作用。在此,我们比较了抗程序性死亡配体1 (αPD-L1) + polyIC与αPD-L1 +抗血管内皮生长因子(αVEGF)在小鼠肿瘤模型中的疗效。方法:采用尾静脉注射Ras/Myc癌基因建立原发性肝癌模型,脾内注射结肠癌细胞建立转移性肝癌模型。通过流式细胞术和基因表达分析来评估各治疗组的免疫谱。探讨影响抗肿瘤疗效的关键因素。结果:在两种模型中,αPD-L1 + polyIC均表现出优于αPD-L1 + αVEGF的抗肿瘤作用。与α - vegf不同,polyIC通过增加T细胞浸润、T效应记忆CD8+ T细胞、CD8+ / CD4+ T细胞比例和CD8+ T细胞功能增强对αPD-L1的免疫应答。这种组合也促进肿瘤细胞凋亡和常规树突状细胞和不变的自然杀伤T细胞的积累。此外,αPD-L1 + polyIC治疗导致细胞因子和趋化因子上调,CCL5阻断部分降低CD8+ / CD4+ T细胞比例,减弱polyIC驱动的抗肿瘤作用。结论:本临床前研究确定polyIC作为αPD-L1治疗肝癌的有效辅助,为改善免疫治疗结果提供了更好的策略。
本文章由计算机程序翻译,如有差异,请以英文原文为准。
求助全文
约1分钟内获得全文 求助全文
来源期刊
Hepatology Communications
Hepatology Communications GASTROENTEROLOGY & HEPATOLOGY-
CiteScore
8.00
自引率
2.00%
发文量
248
审稿时长
8 weeks
期刊介绍: Hepatology Communications is a peer-reviewed, online-only, open access journal for fast dissemination of high quality basic, translational, and clinical research in hepatology. Hepatology Communications maintains high standard and rigorous peer review. Because of its open access nature, authors retain the copyright to their works, all articles are immediately available and free to read and share, and it is fully compliant with funder and institutional mandates. The journal is committed to fast publication and author satisfaction. ​
×
引用
GB/T 7714-2015
复制
MLA
复制
APA
复制
导出至
BibTeX EndNote RefMan NoteFirst NoteExpress
×
提示
您的信息不完整,为了账户安全,请先补充。
现在去补充
×
提示
您因"违规操作"
具体请查看互助需知
我知道了
×
提示
确定
请完成安全验证×
copy
已复制链接
快去分享给好友吧!
我知道了
右上角分享
点击右上角分享
0
联系我们:info@booksci.cn Book学术提供免费学术资源搜索服务,方便国内外学者检索中英文文献。致力于提供最便捷和优质的服务体验。 Copyright © 2023 布克学术 All rights reserved.
京ICP备2023020795号-1
ghs 京公网安备 11010802042870号
Book学术文献互助
Book学术文献互助群
群 号:604180095
Book学术官方微信