ASS1 inhibits liver cancer by promoting CAD ubiquitination and reversing the urea cycle and pyrimidine synthesis imbalance.

IF 5.6 2区 医学 Q1 GASTROENTEROLOGY & HEPATOLOGY
Hepatology Communications Pub Date : 2025-08-15 eCollection Date: 2025-09-01 DOI:10.1097/HC9.0000000000000769
Zhengnan Ming, Tiao Luo, Zizheng Zou, Wensong Luo, Xiyuan Hu, Ling Chen, Jiang Zhou, Xiaohe Liu, Mingquan Liu, Jijia Li, Junli Luo, Dayou Ma, Suyou Liu, Zhiyong Luo
{"title":"ASS1 inhibits liver cancer by promoting CAD ubiquitination and reversing the urea cycle and pyrimidine synthesis imbalance.","authors":"Zhengnan Ming, Tiao Luo, Zizheng Zou, Wensong Luo, Xiyuan Hu, Ling Chen, Jiang Zhou, Xiaohe Liu, Mingquan Liu, Jijia Li, Junli Luo, Dayou Ma, Suyou Liu, Zhiyong Luo","doi":"10.1097/HC9.0000000000000769","DOIUrl":null,"url":null,"abstract":"<p><strong>Background: </strong>The urea cycle and pyrimidine synthesis occur mainly in the liver and undergo opposite changes during hepatocarcinogenesis. Argininosuccinate synthase 1 (ASS1) and carbamoyl-phosphate synthetase 2, aspartate transcarbamylase, and dihydroorotase (CAD) are key enzymes in the urea cycle and pyrimidine synthesis, respectively, and compete for the common substrate, aspartate. Moreover, ASS1 is lowly expressed in certain cancers, while CAD is highly expressed. However, the role of ASS1 and CAD in liver cancer still remains unclear.</p><p><strong>Methods: </strong>ASS1 and CAD expression in liver cancer were detected by tissue microarrays. Overexpression of ASS1 and CAD was achieved via lentivirus methods. All in vitro experiments were conducted in cells. The interactions of ASS1 and CAD were detected by co-immunoprecipitation (Co-IP) and GST-pull down. The in vivo study was conducted in a BALB/c nude mouse model. Intracellular metabolites were detected by LC-MS/MS.</p><p><strong>Results: </strong>ASS1 was lowly expressed in liver cancer, while CAD was highly expressed. In patients with recurrent liver cancer, ASS1 and CAD were significantly negatively correlated. Moreover, liver cancer patients with low ASS1 expression and high CAD expression had a poor prognosis. ASS1 and CAD interacted directly and promoted CAD ubiquitination through STUB1. In addition, Overexpression of CAD attenuated the tumor-suppressive effect of ASS1 in liver cancer cells. Pyrimidine supplementation enhanced the growth of liver cancer cells with ASS1 overexpression.</p><p><strong>Conclusions: </strong>ASS1 deficiency causes an imbalance in the urea cycle and pyrimidine synthesis in liver cancer. ASS1 directly controls the ubiquitination of CAD via STUB1, rather than just competing with aspartate, thereby suppressing liver cancer. Thus, ASS1 has potential as a druggable target in liver cancer.</p>","PeriodicalId":12978,"journal":{"name":"Hepatology Communications","volume":"9 9","pages":""},"PeriodicalIF":5.6000,"publicationDate":"2025-08-15","publicationTypes":"Journal Article","fieldsOfStudy":null,"isOpenAccess":false,"openAccessPdf":"https://www.ncbi.nlm.nih.gov/pmc/articles/PMC12363443/pdf/","citationCount":"0","resultStr":null,"platform":"Semanticscholar","paperid":null,"PeriodicalName":"Hepatology Communications","FirstCategoryId":"3","ListUrlMain":"https://doi.org/10.1097/HC9.0000000000000769","RegionNum":2,"RegionCategory":"医学","ArticlePicture":[],"TitleCN":null,"AbstractTextCN":null,"PMCID":null,"EPubDate":"2025/9/1 0:00:00","PubModel":"eCollection","JCR":"Q1","JCRName":"GASTROENTEROLOGY & HEPATOLOGY","Score":null,"Total":0}
引用次数: 0

Abstract

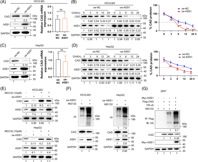
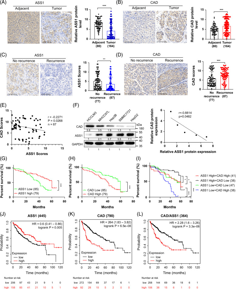
Background: The urea cycle and pyrimidine synthesis occur mainly in the liver and undergo opposite changes during hepatocarcinogenesis. Argininosuccinate synthase 1 (ASS1) and carbamoyl-phosphate synthetase 2, aspartate transcarbamylase, and dihydroorotase (CAD) are key enzymes in the urea cycle and pyrimidine synthesis, respectively, and compete for the common substrate, aspartate. Moreover, ASS1 is lowly expressed in certain cancers, while CAD is highly expressed. However, the role of ASS1 and CAD in liver cancer still remains unclear.

Methods: ASS1 and CAD expression in liver cancer were detected by tissue microarrays. Overexpression of ASS1 and CAD was achieved via lentivirus methods. All in vitro experiments were conducted in cells. The interactions of ASS1 and CAD were detected by co-immunoprecipitation (Co-IP) and GST-pull down. The in vivo study was conducted in a BALB/c nude mouse model. Intracellular metabolites were detected by LC-MS/MS.

Results: ASS1 was lowly expressed in liver cancer, while CAD was highly expressed. In patients with recurrent liver cancer, ASS1 and CAD were significantly negatively correlated. Moreover, liver cancer patients with low ASS1 expression and high CAD expression had a poor prognosis. ASS1 and CAD interacted directly and promoted CAD ubiquitination through STUB1. In addition, Overexpression of CAD attenuated the tumor-suppressive effect of ASS1 in liver cancer cells. Pyrimidine supplementation enhanced the growth of liver cancer cells with ASS1 overexpression.

Conclusions: ASS1 deficiency causes an imbalance in the urea cycle and pyrimidine synthesis in liver cancer. ASS1 directly controls the ubiquitination of CAD via STUB1, rather than just competing with aspartate, thereby suppressing liver cancer. Thus, ASS1 has potential as a druggable target in liver cancer.

Abstract Image

Abstract Image

Abstract Image

ASS1通过促进CAD泛素化和逆转尿素循环和嘧啶合成失衡来抑制肝癌。
背景:尿素循环和嘧啶合成主要发生在肝脏,在肝癌发生过程中发生相反的变化。精氨酸琥珀酸合成酶1 (ASS1)和氨甲酰磷酸合成酶2、天冬氨酸转氨基酰基酶和二氢化酶(CAD)分别是尿素循环和嘧啶合成的关键酶,它们竞争共同的底物天冬氨酸。此外,ASS1在某些癌症中低表达,而CAD则高表达。然而,ASS1和CAD在肝癌中的作用仍不清楚。方法:采用组织芯片检测肝癌组织中ASS1和CAD的表达。通过慢病毒方法实现ASS1和CAD的过表达。所有体外实验均在细胞内进行。通过共免疫沉淀(Co-IP)和GST-pull - down检测ASS1与CAD的相互作用。体内研究采用BALB/c裸鼠模型。采用LC-MS/MS检测细胞内代谢物。结果:ASS1在肝癌中低表达,CAD在肝癌中高表达。在复发性肝癌患者中,ASS1与CAD呈显著负相关。此外,低ASS1表达和高CAD表达的肝癌患者预后较差。ASS1与CAD直接相互作用,通过STUB1促进CAD泛素化。此外,CAD的过表达减弱了ASS1在肝癌细胞中的抑瘤作用。补充嘧啶可促进ASS1过表达的肝癌细胞的生长。结论:ASS1缺乏导致肝癌患者尿素循环和嘧啶合成失衡。ASS1通过STUB1直接控制CAD的泛素化,而不仅仅是与天冬氨酸竞争,从而抑制肝癌。因此,ASS1具有作为肝癌药物靶点的潜力。
本文章由计算机程序翻译,如有差异,请以英文原文为准。
求助全文
约1分钟内获得全文 求助全文
来源期刊
Hepatology Communications
Hepatology Communications GASTROENTEROLOGY & HEPATOLOGY-
CiteScore
8.00
自引率
2.00%
发文量
248
审稿时长
8 weeks
期刊介绍: Hepatology Communications is a peer-reviewed, online-only, open access journal for fast dissemination of high quality basic, translational, and clinical research in hepatology. Hepatology Communications maintains high standard and rigorous peer review. Because of its open access nature, authors retain the copyright to their works, all articles are immediately available and free to read and share, and it is fully compliant with funder and institutional mandates. The journal is committed to fast publication and author satisfaction. ​
×
引用
GB/T 7714-2015
复制
MLA
复制
APA
复制
导出至
BibTeX EndNote RefMan NoteFirst NoteExpress
×
提示
您的信息不完整,为了账户安全,请先补充。
现在去补充
×
提示
您因"违规操作"
具体请查看互助需知
我知道了
×
提示
确定
请完成安全验证×
copy
已复制链接
快去分享给好友吧!
我知道了
右上角分享
点击右上角分享
0
联系我们:info@booksci.cn Book学术提供免费学术资源搜索服务,方便国内外学者检索中英文文献。致力于提供最便捷和优质的服务体验。 Copyright © 2023 布克学术 All rights reserved.
京ICP备2023020795号-1
ghs 京公网安备 11010802042870号
Book学术文献互助
Book学术文献互助群
群 号:604180095
Book学术官方微信