A positive feedback loop between SERPINH1 and MMP-9/TGF-β1 promotes lung adenocarcinoma progression

IF 15.4 1区 生物学 Q1 BIOCHEMISTRY & MOLECULAR BIOLOGY
Yang Zhou, Xueying Wang, Hongyan Li, Menglin Fan, Minghao Wang, Weitong Gao, Zhihao Shi, Jiale Wang, Jiaqi Tan, Fang Liu
{"title":"A positive feedback loop between SERPINH1 and MMP-9/TGF-β1 promotes lung adenocarcinoma progression","authors":"Yang Zhou, Xueying Wang, Hongyan Li, Menglin Fan, Minghao Wang, Weitong Gao, Zhihao Shi, Jiale Wang, Jiaqi Tan, Fang Liu","doi":"10.1038/s41418-025-01558-9","DOIUrl":null,"url":null,"abstract":"<p>Lung adenocarcinoma (LUAD), the most predominant subtype of lung cancer, is a leading cause of cancer-related death worldwide. However, its underlying molecular mechanisms remain poorly understood. In this study, we identified that SERPINH1, a member of the serine protease inhibitor (serpin) superfamily, is upregulated in LUAD tissues and cells. Furthermore, high expression of SERPINH1 is associated with poor prognosis in patients. Functional experiments revealed that overexpression of SERPINH1 promotes the proliferation, invasion, and migration of LUAD cells. Further investigation showed that MMP-9 is a novel binding partner of SERPINH1. SERPINH1 enhances the protein levels of MMP-9 by inhibiting its ubiquitination, which in turn promotes the activation and secretion of extracellular TGF-β1, leading to the activation of cancer-associated fibroblasts (CAFs). Additionally, the sustained activation of TGF-β signaling further enhances the transcription of SERPINH1, establishing a positive feedback loop between SERPINH1 and TGF-β1. Taken together, our findings suggest that the SERPINH1/TGF-β1 positive feedback loop plays a crucial role in the onset and metastasis of LUAD. SERPINH1 may serve as a potential prognostic and therapeutic target in LUAD.</p>","PeriodicalId":9731,"journal":{"name":"Cell Death and Differentiation","volume":"182 1","pages":""},"PeriodicalIF":15.4000,"publicationDate":"2025-08-16","publicationTypes":"Journal Article","fieldsOfStudy":null,"isOpenAccess":false,"openAccessPdf":"","citationCount":"0","resultStr":null,"platform":"Semanticscholar","paperid":null,"PeriodicalName":"Cell Death and Differentiation","FirstCategoryId":"99","ListUrlMain":"https://doi.org/10.1038/s41418-025-01558-9","RegionNum":1,"RegionCategory":"生物学","ArticlePicture":[],"TitleCN":null,"AbstractTextCN":null,"PMCID":null,"EPubDate":"","PubModel":"","JCR":"Q1","JCRName":"BIOCHEMISTRY & MOLECULAR BIOLOGY","Score":null,"Total":0}
引用次数: 0

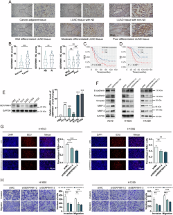
Abstract

Lung adenocarcinoma (LUAD), the most predominant subtype of lung cancer, is a leading cause of cancer-related death worldwide. However, its underlying molecular mechanisms remain poorly understood. In this study, we identified that SERPINH1, a member of the serine protease inhibitor (serpin) superfamily, is upregulated in LUAD tissues and cells. Furthermore, high expression of SERPINH1 is associated with poor prognosis in patients. Functional experiments revealed that overexpression of SERPINH1 promotes the proliferation, invasion, and migration of LUAD cells. Further investigation showed that MMP-9 is a novel binding partner of SERPINH1. SERPINH1 enhances the protein levels of MMP-9 by inhibiting its ubiquitination, which in turn promotes the activation and secretion of extracellular TGF-β1, leading to the activation of cancer-associated fibroblasts (CAFs). Additionally, the sustained activation of TGF-β signaling further enhances the transcription of SERPINH1, establishing a positive feedback loop between SERPINH1 and TGF-β1. Taken together, our findings suggest that the SERPINH1/TGF-β1 positive feedback loop plays a crucial role in the onset and metastasis of LUAD. SERPINH1 may serve as a potential prognostic and therapeutic target in LUAD.

Abstract Image

SERPINH1和MMP-9/TGF-β1之间的正反馈回路促进肺腺癌的进展
肺腺癌(LUAD)是肺癌最主要的亚型,是全球癌症相关死亡的主要原因。然而,其潜在的分子机制仍然知之甚少。在本研究中,我们发现丝氨酸蛋白酶抑制剂(serpin)超家族成员SERPINH1在LUAD组织和细胞中表达上调。此外,SERPINH1的高表达与患者预后不良相关。功能实验显示,SERPINH1的过表达促进LUAD细胞的增殖、侵袭和迁移。进一步的研究表明MMP-9是SERPINH1的一个新的结合伙伴。SERPINH1通过抑制MMP-9的泛素化而提高其蛋白水平,进而促进细胞外TGF-β1的激活和分泌,导致癌相关成纤维细胞(CAFs)的激活。此外,TGF-β信号的持续激活进一步增强了SERPINH1的转录,在SERPINH1和TGF-β1之间建立了正反馈回路。综上所述,我们的研究结果表明SERPINH1/TGF-β1正反馈回路在LUAD的发病和转移中起着至关重要的作用。SERPINH1可能是LUAD的潜在预后和治疗靶点。
本文章由计算机程序翻译,如有差异,请以英文原文为准。
求助全文
约1分钟内获得全文 求助全文
来源期刊
Cell Death and Differentiation
Cell Death and Differentiation 生物-生化与分子生物学
CiteScore
24.70
自引率
1.60%
发文量
181
审稿时长
3 months
期刊介绍: Mission, vision and values of Cell Death & Differentiation: To devote itself to scientific excellence in the field of cell biology, molecular biology, and biochemistry of cell death and disease. To provide a unified forum for scientists and clinical researchers It is committed to the rapid publication of high quality original papers relating to these subjects, together with topical, usually solicited, reviews, meeting reports, editorial correspondence and occasional commentaries on controversial and scientifically informative issues.
×
引用
GB/T 7714-2015
复制
MLA
复制
APA
复制
导出至
BibTeX EndNote RefMan NoteFirst NoteExpress
×
提示
您的信息不完整,为了账户安全,请先补充。
现在去补充
×
提示
您因"违规操作"
具体请查看互助需知
我知道了
×
提示
确定
请完成安全验证×
copy
已复制链接
快去分享给好友吧!
我知道了
右上角分享
点击右上角分享
0
联系我们:info@booksci.cn Book学术提供免费学术资源搜索服务,方便国内外学者检索中英文文献。致力于提供最便捷和优质的服务体验。 Copyright © 2023 布克学术 All rights reserved.
京ICP备2023020795号-1
ghs 京公网安备 11010802042870号
Book学术文献互助
Book学术文献互助群
群 号:604180095
Book学术官方微信