Expression of spike and hemagglutinin-esterase proteins is necessary to recover infectious recombinant bovine coronavirus.

IF 3.8 2区 医学 Q2 VIROLOGY
Journal of Virology Pub Date : 2025-09-23 Epub Date: 2025-08-11 DOI:10.1128/jvi.01027-25
Yoshiro Sugiura, Tatsuki Takahashi, Shiori Ueno, Sodbayasgalan Amarbayasgalan, Kenta Shimizu, Makoto Ujike, Tohru Suzuki, Wataru Kamitani
{"title":"Expression of spike and hemagglutinin-esterase proteins is necessary to recover infectious recombinant bovine coronavirus.","authors":"Yoshiro Sugiura, Tatsuki Takahashi, Shiori Ueno, Sodbayasgalan Amarbayasgalan, Kenta Shimizu, Makoto Ujike, Tohru Suzuki, Wataru Kamitani","doi":"10.1128/jvi.01027-25","DOIUrl":null,"url":null,"abstract":"<p><p>Bovine coronavirus (BCoV) is a significant pathogen in cattle, and its virological analysis has been hampered by the difficulty in isolating and culturing field isolates with high titers. Here, we successfully generated recombinant BCoV using an infectious bacterial artificial chromosome DNA clone co-expressing the BCoV spike (S) and hemagglutinin-esterase (HE) proteins. We also investigated the role of trypsin in BCoV culture using a recombinant virus expressing the ZsGreen reporter gene (Rec-BCoV-Kakegawa-ZsGreen). We found that an optimized concentration of 2.5 µg/mL significantly enhanced viral titers, reaching 2 × 10<sup>4</sup> TCID<sub>50</sub>/mL. To explore the functional significance of the ORF2 protein, we engineered a recombinant virus in which the ORF2 gene was replaced with ZsGreen. While Rec-BCoV-Kakegawa-ZsGreen exhibited growth kinetics comparable to those of the parental BCoV Kakegawa strain during early infection, peak titers were lower, suggesting a possible role for the ORF2 protein in the later stages of the viral replication cycle. Additionally, we determined the role of S and HE protein expression in the recovery of recombinant BCoV from infectious DNA using the ZsGreen virus. In HE or S protein alone, the signal of the reporter protein ZsGreen in transfected cells was stronger than that of infectious DNA alone, but no infectious virus particles were recovered in subsequent steps. However, infectious viral particles were successfully produced only when both HE and S were present. This indicates that the addition of S and HE is necessary to produce recombinant BCoV, and the present method provides important insights into the replication mechanism and pathogenicity of BCoV.IMPORTANCEIn this study, we generated a recombinant BCoV (Rec-BCoV-Kakegawa-WT) using an infectious bacterial artificial chromosome DNA clone and confirmed that the HE protein enhanced viral release. We also identified that an optimal trypsin concentration (2.5 µg/mL) improves viral titers. Additionally, we developed a reporter virus with a ZsGreen insertion, suggesting that the ORF2 protein may play a role in late-stage viral replication. This study contributes to the optimization of BCoV culture conditions and advances vaccine development.</p>","PeriodicalId":17583,"journal":{"name":"Journal of Virology","volume":" ","pages":"e0102725"},"PeriodicalIF":3.8000,"publicationDate":"2025-09-23","publicationTypes":"Journal Article","fieldsOfStudy":null,"isOpenAccess":false,"openAccessPdf":"https://www.ncbi.nlm.nih.gov/pmc/articles/PMC12456148/pdf/","citationCount":"0","resultStr":null,"platform":"Semanticscholar","paperid":null,"PeriodicalName":"Journal of Virology","FirstCategoryId":"3","ListUrlMain":"https://doi.org/10.1128/jvi.01027-25","RegionNum":2,"RegionCategory":"医学","ArticlePicture":[],"TitleCN":null,"AbstractTextCN":null,"PMCID":null,"EPubDate":"2025/8/11 0:00:00","PubModel":"Epub","JCR":"Q2","JCRName":"VIROLOGY","Score":null,"Total":0}
引用次数: 0

Abstract

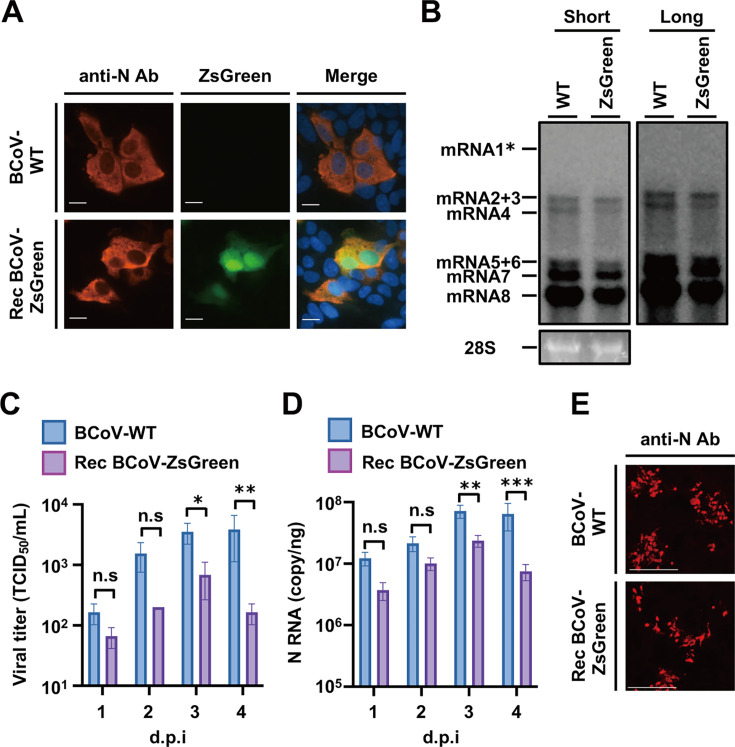
Bovine coronavirus (BCoV) is a significant pathogen in cattle, and its virological analysis has been hampered by the difficulty in isolating and culturing field isolates with high titers. Here, we successfully generated recombinant BCoV using an infectious bacterial artificial chromosome DNA clone co-expressing the BCoV spike (S) and hemagglutinin-esterase (HE) proteins. We also investigated the role of trypsin in BCoV culture using a recombinant virus expressing the ZsGreen reporter gene (Rec-BCoV-Kakegawa-ZsGreen). We found that an optimized concentration of 2.5 µg/mL significantly enhanced viral titers, reaching 2 × 104 TCID50/mL. To explore the functional significance of the ORF2 protein, we engineered a recombinant virus in which the ORF2 gene was replaced with ZsGreen. While Rec-BCoV-Kakegawa-ZsGreen exhibited growth kinetics comparable to those of the parental BCoV Kakegawa strain during early infection, peak titers were lower, suggesting a possible role for the ORF2 protein in the later stages of the viral replication cycle. Additionally, we determined the role of S and HE protein expression in the recovery of recombinant BCoV from infectious DNA using the ZsGreen virus. In HE or S protein alone, the signal of the reporter protein ZsGreen in transfected cells was stronger than that of infectious DNA alone, but no infectious virus particles were recovered in subsequent steps. However, infectious viral particles were successfully produced only when both HE and S were present. This indicates that the addition of S and HE is necessary to produce recombinant BCoV, and the present method provides important insights into the replication mechanism and pathogenicity of BCoV.IMPORTANCEIn this study, we generated a recombinant BCoV (Rec-BCoV-Kakegawa-WT) using an infectious bacterial artificial chromosome DNA clone and confirmed that the HE protein enhanced viral release. We also identified that an optimal trypsin concentration (2.5 µg/mL) improves viral titers. Additionally, we developed a reporter virus with a ZsGreen insertion, suggesting that the ORF2 protein may play a role in late-stage viral replication. This study contributes to the optimization of BCoV culture conditions and advances vaccine development.

Abstract Image

Abstract Image

Abstract Image

重组牛冠状病毒感染的恢复需要刺突和血凝素酯酶蛋白的表达。
牛冠状病毒(BCoV)是牛的一种重要病原体,其病毒学分析一直受到高滴度野外分离和培养困难的阻碍。本研究利用感染性细菌人工染色体DNA克隆成功生成重组BCoV,该克隆共表达BCoV刺突蛋白(S)和血凝素酯酶(HE)蛋白。我们还利用表达ZsGreen报告基因的重组病毒(Rec-BCoV-Kakegawa-ZsGreen)研究了胰蛋白酶在BCoV培养中的作用。我们发现2.5µg/mL的优化浓度显著提高了病毒滴度,达到2 × 104 TCID50/mL。为了探索ORF2蛋白的功能意义,我们设计了一种重组病毒,将ORF2基因替换为ZsGreen。虽然Rec-BCoV-Kakegawa-ZsGreen在感染早期表现出与亲本BCoV Kakegawa株相当的生长动力学,但峰值滴度较低,这表明ORF2蛋白可能在病毒复制周期的后期阶段发挥作用。此外,我们确定了S和HE蛋白表达在利用ZsGreen病毒从感染性DNA中恢复重组BCoV中的作用。在HE或S蛋白单独转染的细胞中,报告蛋白ZsGreen的信号强于单独转染的感染性DNA,但在后续步骤中没有恢复感染性病毒颗粒。然而,感染性病毒颗粒只有在HE和S同时存在的情况下才能成功产生。这表明重组BCoV需要添加S和HE,本方法对BCoV的复制机制和致病性有重要意义。在本研究中,我们利用感染性细菌人工染色体DNA克隆产生了重组BCoV (Rec-BCoV-Kakegawa-WT),并证实了HE蛋白能促进病毒释放。我们还发现,最佳胰蛋白酶浓度(2.5µg/mL)可提高病毒滴度。此外,我们开发了一个带有ZsGreen插入的报告病毒,这表明ORF2蛋白可能在病毒后期复制中发挥作用。本研究有助于优化BCoV培养条件,推进疫苗研制。
本文章由计算机程序翻译,如有差异,请以英文原文为准。
求助全文
约1分钟内获得全文 求助全文
来源期刊
Journal of Virology
Journal of Virology 医学-病毒学
CiteScore
10.10
自引率
7.40%
发文量
906
审稿时长
1 months
期刊介绍: Journal of Virology (JVI) explores the nature of the viruses of animals, archaea, bacteria, fungi, plants, and protozoa. We welcome papers on virion structure and assembly, viral genome replication and regulation of gene expression, genetic diversity and evolution, virus-cell interactions, cellular responses to infection, transformation and oncogenesis, gene delivery, viral pathogenesis and immunity, and vaccines and antiviral agents.
×
引用
GB/T 7714-2015
复制
MLA
复制
APA
复制
导出至
BibTeX EndNote RefMan NoteFirst NoteExpress
×
提示
您的信息不完整,为了账户安全,请先补充。
现在去补充
×
提示
您因"违规操作"
具体请查看互助需知
我知道了
×
提示
确定
请完成安全验证×
copy
已复制链接
快去分享给好友吧!
我知道了
右上角分享
点击右上角分享
0
联系我们:info@booksci.cn Book学术提供免费学术资源搜索服务,方便国内外学者检索中英文文献。致力于提供最便捷和优质的服务体验。 Copyright © 2023 布克学术 All rights reserved.
京ICP备2023020795号-1
ghs 京公网安备 11010802042870号
Book学术文献互助
Book学术文献互助群
群 号:604180095
Book学术官方微信