Contraceptive choices and satisfaction: a cross-sectional analysis of sociodemographic influences.

IF 1.6 4区 医学 Q2 MEDICINE, GENERAL & INTERNAL
Upsala journal of medical sciences Pub Date : 2025-07-29 eCollection Date: 2025-01-01 DOI:10.48101/ujms.v130.12656
Maria Åkesson, Jan Brynhildsen, Tanja Tydén, Niklas Envall, Helena Backman, Yvonne Skogsdal
{"title":"Contraceptive choices and satisfaction: a cross-sectional analysis of sociodemographic influences.","authors":"Maria Åkesson, Jan Brynhildsen, Tanja Tydén, Niklas Envall, Helena Backman, Yvonne Skogsdal","doi":"10.48101/ujms.v130.12656","DOIUrl":null,"url":null,"abstract":"<p><strong>Introduction: </strong>Investigating factors associated with contraceptive satisfaction is important to create a basis for tailored contraceptive counseling. In this study, we aimed to explore how sociodemographic characteristics affected women's level of satisfaction and choice of different contraceptive methods, using data collected during a randomized controlled trial (RCT) in the region Örebro County, Sweden.</p><p><strong>Methods: </strong>This cross-sectional study utilized data from a previously conducted RCT. Eligible participants were women aged 20-40 years who sought contraceptive counseling. All women who participated in the RCT and completed a follow-up questionnaire were included in the analysis.</p><p><strong>Results: </strong>Between February 2015 and March 2016, 1,946, participants were enrolled in the trial, with 1,198 (61.6%) completing the 2-month follow-up questionnaire. Overall, 81.3% of women reported being 'very satisfied' or 'satisfied' with their contraceptive method. Participants aged 27-40 years used long-acting reversible contraception (LARC) to a higher extent compared with those aged 20-26 years (adjusted odds ratio [aOR] 1.92, 95% confidence interval [CI] 1.44-2.56). Older age was associated with lower satisfaction (aOR 0.55, 95% CI 0.33-0.94).Participants with a body mass index (BMI) ≥ 25 more often used LARC (aOR 1.68, 95% CI 1.24-2.28) but were also more likely to report no use of contraceptives at all (aOR 1.56, 95% CI 1.01-2.43) compared with BMI < 25. The level of satisfaction tended to decrease with increasing BMI. Country of birth and educational level were not associated with satisfaction.</p><p><strong>Conclusions: </strong>The use of LARC was more common among women with BMI ≥ 25 and older women. While BMI, education, and place of birth did not affect satisfaction, women aged 27-40 reported lower satisfaction. These findings contrast with prior studies and highlight the complex sociodemographic influences on contraception experiences.</p>","PeriodicalId":23458,"journal":{"name":"Upsala journal of medical sciences","volume":"130 ","pages":"12656"},"PeriodicalIF":1.6000,"publicationDate":"2025-07-29","publicationTypes":"Journal Article","fieldsOfStudy":null,"isOpenAccess":false,"openAccessPdf":"https://www.ncbi.nlm.nih.gov/pmc/articles/PMC12320922/pdf/","citationCount":"0","resultStr":null,"platform":"Semanticscholar","paperid":null,"PeriodicalName":"Upsala journal of medical sciences","FirstCategoryId":"3","ListUrlMain":"https://doi.org/10.48101/ujms.v130.12656","RegionNum":4,"RegionCategory":"医学","ArticlePicture":[],"TitleCN":null,"AbstractTextCN":null,"PMCID":null,"EPubDate":"2025/1/1 0:00:00","PubModel":"eCollection","JCR":"Q2","JCRName":"MEDICINE, GENERAL & INTERNAL","Score":null,"Total":0}
引用次数: 0

Abstract

Introduction: Investigating factors associated with contraceptive satisfaction is important to create a basis for tailored contraceptive counseling. In this study, we aimed to explore how sociodemographic characteristics affected women's level of satisfaction and choice of different contraceptive methods, using data collected during a randomized controlled trial (RCT) in the region Örebro County, Sweden.

Methods: This cross-sectional study utilized data from a previously conducted RCT. Eligible participants were women aged 20-40 years who sought contraceptive counseling. All women who participated in the RCT and completed a follow-up questionnaire were included in the analysis.

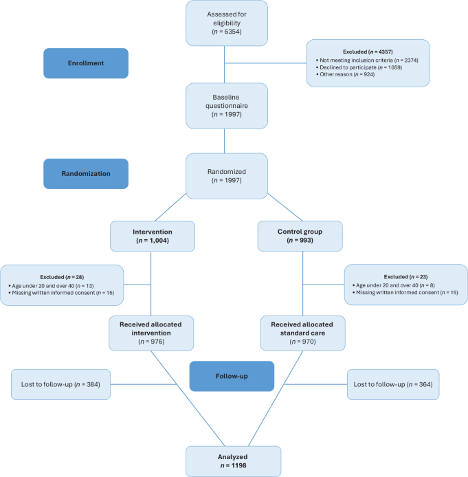
Results: Between February 2015 and March 2016, 1,946, participants were enrolled in the trial, with 1,198 (61.6%) completing the 2-month follow-up questionnaire. Overall, 81.3% of women reported being 'very satisfied' or 'satisfied' with their contraceptive method. Participants aged 27-40 years used long-acting reversible contraception (LARC) to a higher extent compared with those aged 20-26 years (adjusted odds ratio [aOR] 1.92, 95% confidence interval [CI] 1.44-2.56). Older age was associated with lower satisfaction (aOR 0.55, 95% CI 0.33-0.94).Participants with a body mass index (BMI) ≥ 25 more often used LARC (aOR 1.68, 95% CI 1.24-2.28) but were also more likely to report no use of contraceptives at all (aOR 1.56, 95% CI 1.01-2.43) compared with BMI < 25. The level of satisfaction tended to decrease with increasing BMI. Country of birth and educational level were not associated with satisfaction.

Conclusions: The use of LARC was more common among women with BMI ≥ 25 and older women. While BMI, education, and place of birth did not affect satisfaction, women aged 27-40 reported lower satisfaction. These findings contrast with prior studies and highlight the complex sociodemographic influences on contraception experiences.

Abstract Image

Abstract Image

避孕选择和满意度:社会人口影响的横断面分析。
前言:调查与避孕满意度相关的因素对于为量身定制的避孕咨询奠定基础非常重要。在这项研究中,我们旨在探讨社会人口学特征如何影响妇女满意度和不同避孕方法的选择,使用在瑞典Örebro县地区的随机对照试验(RCT)中收集的数据。方法:这项横断面研究利用了先前进行的随机对照试验的数据。合格的参与者是年龄在20-40岁之间寻求避孕咨询的女性。所有参与随机对照试验并完成随访问卷的女性都被纳入分析。结果:2015年2月至2016年3月期间,共有1946名受试者入组,其中1198人(61.6%)完成了为期2个月的随访问卷。总体而言,81.3%的女性报告对她们的避孕方法“非常满意”或“满意”。与20-26岁的受试者相比,27-40岁的受试者使用长效可逆避孕(LARC)的比例更高(调整优势比[aOR] 1.92, 95%可信区间[CI] 1.44-2.56)。年龄越大满意度越低(aOR 0.55, 95% CI 0.33-0.94)。与BMI < 25相比,体重指数(BMI)≥25的参与者更常使用LARC (aOR 1.68, 95% CI 1.24-2.28),但也更有可能报告根本不使用避孕药(aOR 1.56, 95% CI 1.01-2.43)。满意度随BMI的增加而降低。出生国家和教育水平与满意度无关。结论:LARC的使用在BMI≥25的女性和老年女性中更为常见。虽然身体质量指数、教育程度和出生地点对满意度没有影响,但27-40岁的女性满意度较低。这些发现与先前的研究形成对比,并强调了避孕经历的复杂社会人口影响。
本文章由计算机程序翻译,如有差异,请以英文原文为准。
求助全文
约1分钟内获得全文 求助全文
来源期刊
Upsala journal of medical sciences
Upsala journal of medical sciences 医学-医学:内科
CiteScore
5.60
自引率
0.00%
发文量
31
审稿时长
6-12 weeks
期刊介绍: Upsala Journal of Medical Sciences is published for the Upsala Medical Society. It has been published since 1865 and is one of the oldest medical journals in Sweden. The journal publishes clinical and experimental original works in the medical field. Although focusing on regional issues, the journal always welcomes contributions from outside Sweden. Specially extended issues are published occasionally, dealing with special topics, congress proceedings and academic dissertations.
×
引用
GB/T 7714-2015
复制
MLA
复制
APA
复制
导出至
BibTeX EndNote RefMan NoteFirst NoteExpress
×
提示
您的信息不完整,为了账户安全,请先补充。
现在去补充
×
提示
您因"违规操作"
具体请查看互助需知
我知道了
×
提示
确定
请完成安全验证×
copy
已复制链接
快去分享给好友吧!
我知道了
右上角分享
点击右上角分享
0
联系我们:info@booksci.cn Book学术提供免费学术资源搜索服务,方便国内外学者检索中英文文献。致力于提供最便捷和优质的服务体验。 Copyright © 2023 布克学术 All rights reserved.
京ICP备2023020795号-1
ghs 京公网安备 11010802042870号
Book学术文献互助
Book学术文献互助群
群 号:604180095
Book学术官方微信