Heparan sulfate binding protein treatment ameliorates neuropathology and behavioral abnormalities in mucopolysaccharidosis IIIB mice.

IF 7 2区 生物学 Q1 CELL BIOLOGY
Serenella Anzilotti, Melania Scarcella, Mariangela Ciampa, Noemi Di Muraglia, Camilla Anastasio, Chiara Fiorentino, Federica Rossin, Luigi Avallone, Giuseppe Pignataro, Luigi Michele Pavone, Valeria De Pasquale
{"title":"Heparan sulfate binding protein treatment ameliorates neuropathology and behavioral abnormalities in mucopolysaccharidosis IIIB mice.","authors":"Serenella Anzilotti, Melania Scarcella, Mariangela Ciampa, Noemi Di Muraglia, Camilla Anastasio, Chiara Fiorentino, Federica Rossin, Luigi Avallone, Giuseppe Pignataro, Luigi Michele Pavone, Valeria De Pasquale","doi":"10.1038/s41420-025-02648-w","DOIUrl":null,"url":null,"abstract":"<p><p>Mucopolysaccharidosis IIIB (MPS IIIB) is a metabolic neurodegenerative disorder caused by a deficiency of the lysosomal enzyme α-N-acetylglucosaminidase (NAGLU), which is involved in the degradation of heparan sulfate (HS). Affected patients exhibit progressive neurodegeneration, behavioral disturbances, and a shortened lifespan. Currently, there is no effective treatment for MPS IIIB. We have recently developed a new therapeutic strategy based on the use of the HS-binding protein NK1, a spliced variant of hepatocyte growth factor. Here, we demonstrate that treating Naglu<sup>-/-</sup> mice with recombinant NK1 ameliorates neuropathology by reducing HS storage, lysosomal dysfunction, autophagy imbalance, and neuroinflammation in the cortex and hippocampus of MPS IIIB mouse brains. Furthermore, we found that recombinant NK1 treatment improves cognitive behavior and motor activity in Naglu<sup>-/-</sup> mice, as assessed using open field, object recognition, and T-maze tests. Our findings suggest that recombinant NK1 is a promising candidate for the treatment of MPS IIIB and other lysosomal storage diseases associated with central nervous system dysfunction.</p>","PeriodicalId":9735,"journal":{"name":"Cell Death Discovery","volume":"11 1","pages":"362"},"PeriodicalIF":7.0000,"publicationDate":"2025-08-01","publicationTypes":"Journal Article","fieldsOfStudy":null,"isOpenAccess":false,"openAccessPdf":"https://www.ncbi.nlm.nih.gov/pmc/articles/PMC12316897/pdf/","citationCount":"0","resultStr":null,"platform":"Semanticscholar","paperid":null,"PeriodicalName":"Cell Death Discovery","FirstCategoryId":"3","ListUrlMain":"https://doi.org/10.1038/s41420-025-02648-w","RegionNum":2,"RegionCategory":"生物学","ArticlePicture":[],"TitleCN":null,"AbstractTextCN":null,"PMCID":null,"EPubDate":"","PubModel":"","JCR":"Q1","JCRName":"CELL BIOLOGY","Score":null,"Total":0}
引用次数: 0

Abstract

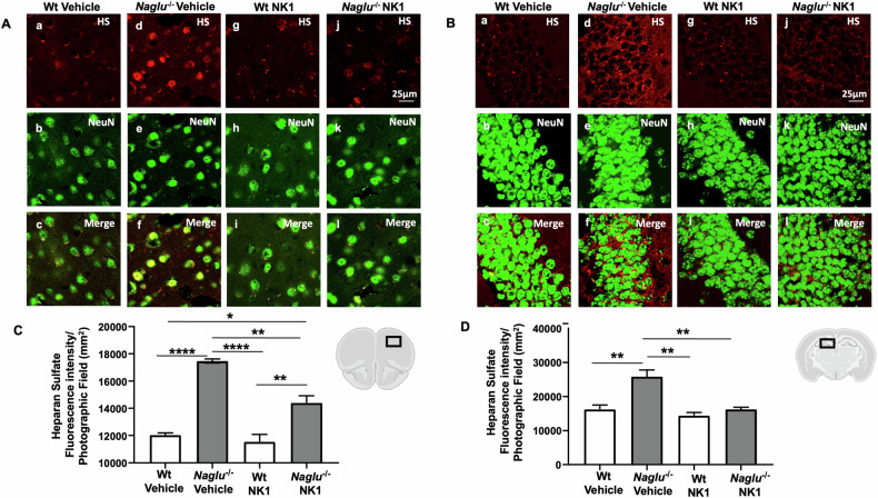
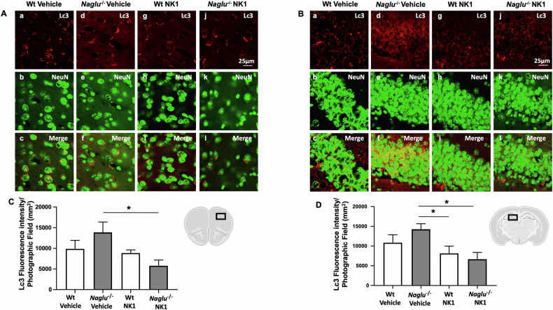
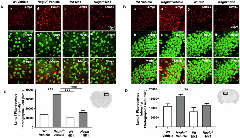
Mucopolysaccharidosis IIIB (MPS IIIB) is a metabolic neurodegenerative disorder caused by a deficiency of the lysosomal enzyme α-N-acetylglucosaminidase (NAGLU), which is involved in the degradation of heparan sulfate (HS). Affected patients exhibit progressive neurodegeneration, behavioral disturbances, and a shortened lifespan. Currently, there is no effective treatment for MPS IIIB. We have recently developed a new therapeutic strategy based on the use of the HS-binding protein NK1, a spliced variant of hepatocyte growth factor. Here, we demonstrate that treating Naglu-/- mice with recombinant NK1 ameliorates neuropathology by reducing HS storage, lysosomal dysfunction, autophagy imbalance, and neuroinflammation in the cortex and hippocampus of MPS IIIB mouse brains. Furthermore, we found that recombinant NK1 treatment improves cognitive behavior and motor activity in Naglu-/- mice, as assessed using open field, object recognition, and T-maze tests. Our findings suggest that recombinant NK1 is a promising candidate for the treatment of MPS IIIB and other lysosomal storage diseases associated with central nervous system dysfunction.

Abstract Image

Abstract Image

Abstract Image

硫酸肝素结合蛋白治疗可改善粘多糖病IIIB小鼠的神经病理和行为异常。
粘多糖病IIIB (MPS IIIB)是一种由溶酶体酶α- n -乙酰氨基葡萄糖酶(NAGLU)缺乏引起的代谢性神经退行性疾病,该酶参与硫酸肝素(HS)的降解。受影响的患者表现为进行性神经变性、行为障碍和寿命缩短。目前,MPS IIIB没有有效的治疗方法。我们最近开发了一种新的治疗策略,基于使用hs结合蛋白NK1,一种肝细胞生长因子的剪接变体。在这里,我们证明用重组NK1治疗Naglu-/-小鼠可以通过减少MPS IIIB小鼠大脑皮层和海马的HS储存、溶酶体功能障碍、自噬失衡和神经炎症来改善神经病理。此外,我们发现重组NK1治疗改善了Naglu-/-小鼠的认知行为和运动活动,通过开放场、物体识别和t -迷宫测试进行了评估。我们的研究结果表明,重组NK1是治疗MPS IIIB和其他与中枢神经系统功能障碍相关的溶酶体贮积病的有希望的候选者。
本文章由计算机程序翻译,如有差异,请以英文原文为准。
求助全文
约1分钟内获得全文 求助全文
来源期刊
Cell Death Discovery
Cell Death Discovery Biochemistry, Genetics and Molecular Biology-Cell Biology
CiteScore
8.30
自引率
1.40%
发文量
468
审稿时长
9 weeks
期刊介绍: Cell Death Discovery is a multidisciplinary, international, online-only, open access journal, dedicated to publishing research at the intersection of medicine with biochemistry, pharmacology, immunology, cell biology and cell death, provided it is scientifically sound. The unrestricted access to research findings in Cell Death Discovery will foster a dynamic and highly productive dialogue between basic scientists and clinicians, as well as researchers in industry with a focus on cancer, neurobiology and inflammation research. As an official journal of the Cell Death Differentiation Association (ADMC), Cell Death Discovery will build upon the success of Cell Death & Differentiation and Cell Death & Disease in publishing important peer-reviewed original research, timely reviews and editorial commentary. Cell Death Discovery is committed to increasing the reproducibility of research. To this end, in conjunction with its sister journals Cell Death & Differentiation and Cell Death & Disease, Cell Death Discovery provides a unique forum for scientists as well as clinicians and members of the pharmaceutical and biotechnical industry. It is committed to the rapid publication of high quality original papers that relate to these subjects, together with topical, usually solicited, reviews, editorial correspondence and occasional commentaries on controversial and scientifically informative issues.
×
引用
GB/T 7714-2015
复制
MLA
复制
APA
复制
导出至
BibTeX EndNote RefMan NoteFirst NoteExpress
×
提示
您的信息不完整,为了账户安全,请先补充。
现在去补充
×
提示
您因"违规操作"
具体请查看互助需知
我知道了
×
提示
确定
请完成安全验证×
copy
已复制链接
快去分享给好友吧!
我知道了
右上角分享
点击右上角分享
0
联系我们:info@booksci.cn Book学术提供免费学术资源搜索服务,方便国内外学者检索中英文文献。致力于提供最便捷和优质的服务体验。 Copyright © 2023 布克学术 All rights reserved.
京ICP备2023020795号-1
ghs 京公网安备 11010802042870号
Book学术文献互助
Book学术文献互助群
群 号:604180095
Book学术官方微信