Crafting an effective questionnaire: An essential prerequisite of engaging surveys.

Q2 Medicine
Perspectives in Clinical Research Pub Date : 2025-07-01 Epub Date: 2025-02-25 DOI:10.4103/picr.picr_157_24
Hunny Sharma, Manisha Ruikar
{"title":"Crafting an effective questionnaire: An essential prerequisite of engaging surveys.","authors":"Hunny Sharma, Manisha Ruikar","doi":"10.4103/picr.picr_157_24","DOIUrl":null,"url":null,"abstract":"<p><p>Questionnaires play a crucial role in biomedical research, enabling valuable data collection from individuals. However, the effectiveness of a questionnaire depends on its ability to engage respondents and gather accurate information. This manuscript delves into the intricacies of crafting an effective questionnaire, exploring the essential elements that contribute to their success and impact, and highlights the need for well-crafted questionnaires in biomedical research emphasizing the importance of maximizing respondent engagement, obtaining reliable data, enhancing data completeness, minimizing nonresponse rates and bias, and facilitating data analysis. The article further sheds light on the factors influencing questionnaire effectiveness, including clear and concise language, logical flow and structure, relevance and significance, avoidance of double-barreled and leading questions, and using balanced response options and skip questions. This narrative review examines how each factor contributes to questionnaire quality and offers examples to illustrate their importance. Moreover, it emphasizes the significance of investing time and effort in designing effective questionnaires to ensure the validity and success of biomedical research. By understanding the art of engaging surveys, researchers can optimize their data collection processes and enhance the reliability and validity of their findings.</p>","PeriodicalId":20015,"journal":{"name":"Perspectives in Clinical Research","volume":"16 3","pages":"118-126"},"PeriodicalIF":0.0000,"publicationDate":"2025-07-01","publicationTypes":"Journal Article","fieldsOfStudy":null,"isOpenAccess":false,"openAccessPdf":"https://www.ncbi.nlm.nih.gov/pmc/articles/PMC12288916/pdf/","citationCount":"0","resultStr":null,"platform":"Semanticscholar","paperid":null,"PeriodicalName":"Perspectives in Clinical Research","FirstCategoryId":"1085","ListUrlMain":"https://doi.org/10.4103/picr.picr_157_24","RegionNum":0,"RegionCategory":null,"ArticlePicture":[],"TitleCN":null,"AbstractTextCN":null,"PMCID":null,"EPubDate":"2025/2/25 0:00:00","PubModel":"Epub","JCR":"Q2","JCRName":"Medicine","Score":null,"Total":0}
引用次数: 0

Abstract

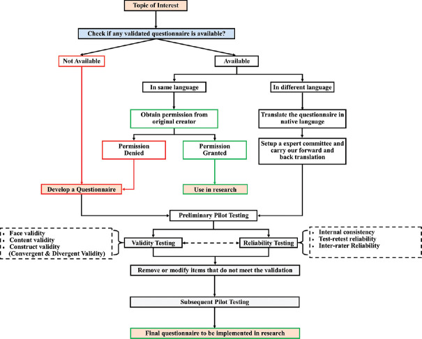
Questionnaires play a crucial role in biomedical research, enabling valuable data collection from individuals. However, the effectiveness of a questionnaire depends on its ability to engage respondents and gather accurate information. This manuscript delves into the intricacies of crafting an effective questionnaire, exploring the essential elements that contribute to their success and impact, and highlights the need for well-crafted questionnaires in biomedical research emphasizing the importance of maximizing respondent engagement, obtaining reliable data, enhancing data completeness, minimizing nonresponse rates and bias, and facilitating data analysis. The article further sheds light on the factors influencing questionnaire effectiveness, including clear and concise language, logical flow and structure, relevance and significance, avoidance of double-barreled and leading questions, and using balanced response options and skip questions. This narrative review examines how each factor contributes to questionnaire quality and offers examples to illustrate their importance. Moreover, it emphasizes the significance of investing time and effort in designing effective questionnaires to ensure the validity and success of biomedical research. By understanding the art of engaging surveys, researchers can optimize their data collection processes and enhance the reliability and validity of their findings.

Abstract Image

制作有效的问卷:参与调查的必要先决条件。
调查问卷在生物医学研究中发挥着至关重要的作用,能够从个人收集有价值的数据。然而,问卷的有效性取决于其吸引受访者和收集准确信息的能力。本文深入研究了制作有效问卷的复杂性,探索了有助于其成功和影响的基本要素,并强调了在生物医学研究中精心制作问卷的必要性,强调了最大限度地提高受访者参与度的重要性,获得可靠的数据,增强数据完整性,最大限度地减少非回复率和偏差,并促进数据分析。文章进一步阐明了影响问卷有效性的因素,包括语言的清晰简洁、逻辑流程和结构、相关性和重要性、避免双管齐下和引导性问题、使用平衡的回答选项和跳过问题。这篇叙述性的评论研究了每个因素如何影响问卷质量,并提供了例子来说明它们的重要性。此外,它强调了投入时间和精力设计有效的问卷,以确保生物医学研究的有效性和成功的重要性。通过了解参与调查的艺术,研究人员可以优化他们的数据收集过程,提高他们的发现的可靠性和有效性。
本文章由计算机程序翻译,如有差异,请以英文原文为准。
求助全文
约1分钟内获得全文 求助全文
来源期刊
Perspectives in Clinical Research
Perspectives in Clinical Research Medicine-Medicine (all)
CiteScore
2.90
自引率
0.00%
发文量
41
审稿时长
36 weeks
期刊介绍: This peer review quarterly journal is positioned to build a learning clinical research community in India. This scientific journal will have a broad coverage of topics across clinical research disciplines including clinical research methodology, research ethics, clinical data management, training, data management, biostatistics, regulatory and will include original articles, reviews, news and views, perspectives, and other interesting sections. PICR will offer all clinical research stakeholders in India – academicians, ethics committees, regulators, and industry professionals -a forum for exchange of ideas, information and opinions.
×
引用
GB/T 7714-2015
复制
MLA
复制
APA
复制
导出至
BibTeX EndNote RefMan NoteFirst NoteExpress
×
提示
您的信息不完整,为了账户安全,请先补充。
现在去补充
×
提示
您因"违规操作"
具体请查看互助需知
我知道了
×
提示
确定
请完成安全验证×
copy
已复制链接
快去分享给好友吧!
我知道了
右上角分享
点击右上角分享
0
联系我们:info@booksci.cn Book学术提供免费学术资源搜索服务,方便国内外学者检索中英文文献。致力于提供最便捷和优质的服务体验。 Copyright © 2023 布克学术 All rights reserved.
京ICP备2023020795号-1
ghs 京公网安备 11010802042870号
Book学术文献互助
Book学术文献互助群
群 号:604180095
Book学术官方微信