Fibroblasts activated by miRs-185-5p, miR-652-5p, and miR-1246 shape the tumor microenvironment in triple-negative breast cancer via PATZ1 downregulation.

IF 6.2 2区 生物学 Q1 BIOCHEMISTRY & MOLECULAR BIOLOGY
Giada De Luca, Gianluca Petrillo, Iolanda Scognamiglio, Katia Pane, Lorenza Cocca, Giuseppina Roscigno, Martina Mascolo, Claudia Pignataro, Sara Verde, Aurelia Fraticelli, Danilo Fiore, Alessandra Affinito, Silvia Nuzzo, Zoran Minic, Francesca De Micco, Guglielmo Thomas, Monica Franzese, Maxim V Berezovski, Monica Fedele, Gerolama Condorelli, Cristina Quintavalle
{"title":"Fibroblasts activated by miRs-185-5p, miR-652-5p, and miR-1246 shape the tumor microenvironment in triple-negative breast cancer via PATZ1 downregulation.","authors":"Giada De Luca, Gianluca Petrillo, Iolanda Scognamiglio, Katia Pane, Lorenza Cocca, Giuseppina Roscigno, Martina Mascolo, Claudia Pignataro, Sara Verde, Aurelia Fraticelli, Danilo Fiore, Alessandra Affinito, Silvia Nuzzo, Zoran Minic, Francesca De Micco, Guglielmo Thomas, Monica Franzese, Maxim V Berezovski, Monica Fedele, Gerolama Condorelli, Cristina Quintavalle","doi":"10.1007/s00018-025-05781-y","DOIUrl":null,"url":null,"abstract":"<p><p>The intricate interplay between epithelial and fibroblast cells within the tumor microenvironment plays a crucial role in driving triple-negative breast cancer progression. This crosstalk involves the exchange of various signaling molecules, including growth factors, cytokines, extracellular matrix components, and extracellular vesicles. Recently, we demonstrated that triple-negative breast cancer extracellular vesicles carry and release a specific combination of miRs, including miR-185-5p, miR-652-5p, and miR-1246 (from here on, referred as combo-miRs), into normal fibroblasts, effectively reprogramming them into cancer-associated fibroblasts. Here, we show that the conditioned medium from the fibroblasts activated by combo-miRs exerts a pro-tumorigenic effect on epithelial cells, enhancing the viability and migratory potential while driving increased invasiveness in patient-derived breast cancer organoids. A proteomic analysis of conditioned medium from combo-miRs activated fibroblasts revealed 76 significantly upregulated secreted proteins compared to control. Bioinformatic analysis identified the transcriptional factor PATZ1 as a potential regulator of the 12 most highly upregulated proteins. Consistently, in-silico predictions and in vitro experiments confirmed that PATZ1 is a direct target of miR-185-5p and miR-652-5p. The downregulation of PATZ1 by these miRNAs led to increased levels of the secreted proteins in the conditioned medium from combo-miRs activated fibroblasts. Furthermore, the conditioned medium from PATZ1-knockout mesenchymal embryonic fibroblasts and normal fibroblasts with silenced PATZ1 similarly enhanced the migratory potential of MCF10A cells, further supporting the critical role of PATZ1 in regulating tumor-promoting mechanisms. These findings provide valuable insights into the dynamics of the TME in TNBC, highlighting combo-miRs and PATZ1 as promising targets for future therapeutic interventions.</p>","PeriodicalId":10007,"journal":{"name":"Cellular and Molecular Life Sciences","volume":"82 1","pages":"287"},"PeriodicalIF":6.2000,"publicationDate":"2025-07-25","publicationTypes":"Journal Article","fieldsOfStudy":null,"isOpenAccess":false,"openAccessPdf":"https://www.ncbi.nlm.nih.gov/pmc/articles/PMC12297133/pdf/","citationCount":"0","resultStr":null,"platform":"Semanticscholar","paperid":null,"PeriodicalName":"Cellular and Molecular Life Sciences","FirstCategoryId":"99","ListUrlMain":"https://doi.org/10.1007/s00018-025-05781-y","RegionNum":2,"RegionCategory":"生物学","ArticlePicture":[],"TitleCN":null,"AbstractTextCN":null,"PMCID":null,"EPubDate":"","PubModel":"","JCR":"Q1","JCRName":"BIOCHEMISTRY & MOLECULAR BIOLOGY","Score":null,"Total":0}
引用次数: 0

Abstract

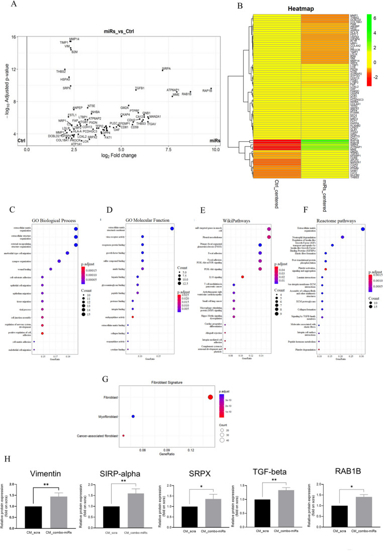
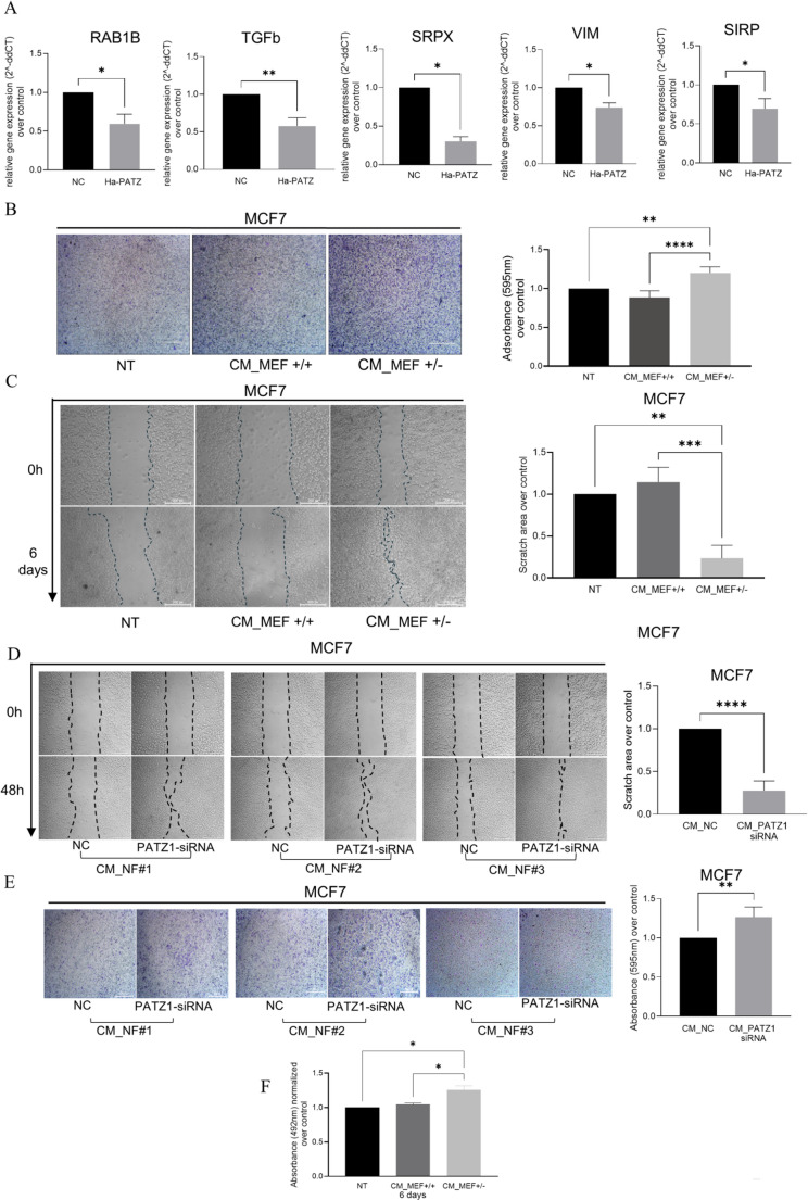
The intricate interplay between epithelial and fibroblast cells within the tumor microenvironment plays a crucial role in driving triple-negative breast cancer progression. This crosstalk involves the exchange of various signaling molecules, including growth factors, cytokines, extracellular matrix components, and extracellular vesicles. Recently, we demonstrated that triple-negative breast cancer extracellular vesicles carry and release a specific combination of miRs, including miR-185-5p, miR-652-5p, and miR-1246 (from here on, referred as combo-miRs), into normal fibroblasts, effectively reprogramming them into cancer-associated fibroblasts. Here, we show that the conditioned medium from the fibroblasts activated by combo-miRs exerts a pro-tumorigenic effect on epithelial cells, enhancing the viability and migratory potential while driving increased invasiveness in patient-derived breast cancer organoids. A proteomic analysis of conditioned medium from combo-miRs activated fibroblasts revealed 76 significantly upregulated secreted proteins compared to control. Bioinformatic analysis identified the transcriptional factor PATZ1 as a potential regulator of the 12 most highly upregulated proteins. Consistently, in-silico predictions and in vitro experiments confirmed that PATZ1 is a direct target of miR-185-5p and miR-652-5p. The downregulation of PATZ1 by these miRNAs led to increased levels of the secreted proteins in the conditioned medium from combo-miRs activated fibroblasts. Furthermore, the conditioned medium from PATZ1-knockout mesenchymal embryonic fibroblasts and normal fibroblasts with silenced PATZ1 similarly enhanced the migratory potential of MCF10A cells, further supporting the critical role of PATZ1 in regulating tumor-promoting mechanisms. These findings provide valuable insights into the dynamics of the TME in TNBC, highlighting combo-miRs and PATZ1 as promising targets for future therapeutic interventions.

Abstract Image

Abstract Image

Abstract Image

miRs-185-5p、miR-652-5p和miR-1246激活的成纤维细胞通过PATZ1下调来塑造三阴性乳腺癌的肿瘤微环境。
肿瘤微环境中上皮细胞和成纤维细胞之间复杂的相互作用在驱动三阴性乳腺癌的进展中起着至关重要的作用。这种串扰涉及各种信号分子的交换,包括生长因子、细胞因子、细胞外基质成分和细胞外囊泡。最近,我们证明三阴性乳腺癌细胞外囊泡携带并释放miRs的特定组合,包括miR-185-5p, miR-652-5p和miR-1246(从这里开始,称为组合miRs),进入正常成纤维细胞,有效地将其重编程为癌症相关成纤维细胞。在这里,我们发现由组合mirs激活的成纤维细胞的条件培养基对上皮细胞具有促瘤作用,增强了生存能力和迁移潜力,同时增加了患者源性乳腺癌类器官的侵袭性。对组合mirs激活成纤维细胞的条件培养基进行的蛋白质组学分析显示,与对照组相比,76种分泌蛋白显著上调。生物信息学分析发现转录因子PATZ1是12种高度上调蛋白的潜在调节剂。一致地,计算机预测和体外实验证实了PATZ1是miR-185-5p和miR-652-5p的直接靶点。这些mirna对PATZ1的下调导致组合mirna激活的成纤维细胞在条件培养基中分泌蛋白水平升高。此外,从敲除PATZ1的间充质胚胎成纤维细胞和沉默PATZ1的正常成纤维细胞中提取的条件培养基同样增强了MCF10A细胞的迁移潜力,进一步支持了PATZ1在调节肿瘤促进机制中的关键作用。这些发现为TNBC中TME的动态提供了有价值的见解,强调了联合mirs和PATZ1是未来治疗干预的有希望的靶点。
本文章由计算机程序翻译,如有差异,请以英文原文为准。
求助全文
约1分钟内获得全文 求助全文
来源期刊
Cellular and Molecular Life Sciences
Cellular and Molecular Life Sciences 生物-生化与分子生物学
CiteScore
13.20
自引率
1.20%
发文量
546
审稿时长
1.0 months
期刊介绍: Journal Name: Cellular and Molecular Life Sciences (CMLS) Location: Basel, Switzerland Focus: Multidisciplinary journal Publishes research articles, reviews, multi-author reviews, and visions & reflections articles Coverage: Latest aspects of biological and biomedical research Areas include: Biochemistry and molecular biology Cell biology Molecular and cellular aspects of biomedicine Neuroscience Pharmacology Immunology Additional Features: Welcomes comments on any article published in CMLS Accepts suggestions for topics to be covered
×
引用
GB/T 7714-2015
复制
MLA
复制
APA
复制
导出至
BibTeX EndNote RefMan NoteFirst NoteExpress
×
提示
您的信息不完整,为了账户安全,请先补充。
现在去补充
×
提示
您因"违规操作"
具体请查看互助需知
我知道了
×
提示
确定
请完成安全验证×
copy
已复制链接
快去分享给好友吧!
我知道了
右上角分享
点击右上角分享
0
联系我们:info@booksci.cn Book学术提供免费学术资源搜索服务,方便国内外学者检索中英文文献。致力于提供最便捷和优质的服务体验。 Copyright © 2023 布克学术 All rights reserved.
京ICP备2023020795号-1
ghs 京公网安备 11010802042870号
Book学术文献互助
Book学术文献互助群
群 号:604180095
Book学术官方微信