Design and development of an efficient RLNet prediction model for deepfake video detection.

IF 2.4 Q3 COMPUTER SCIENCE, INFORMATION SYSTEMS
Frontiers in Big Data Pub Date : 2025-07-09 eCollection Date: 2025-01-01 DOI:10.3389/fdata.2025.1569147
Varad Bhandarkawthekar, T M Navamani, Rishabh Sharma, K Shyamala
{"title":"Design and development of an efficient RLNet prediction model for deepfake video detection.","authors":"Varad Bhandarkawthekar, T M Navamani, Rishabh Sharma, K Shyamala","doi":"10.3389/fdata.2025.1569147","DOIUrl":null,"url":null,"abstract":"<p><strong>Introduction: </strong>The widespread emergence of deepfake videos presents substantial challenges to the security and authenticity of digital content, necessitating robust detection methods. Deepfake detection remains challenging due to the increasing sophistication of forgery techniques. While existing methods often focus on spatial features, they may overlook crucial temporal information distinguishing real from fake content and need to investigate several other Convolutional Neural Network architectures on video-based deep fake datasets.</p><p><strong>Methods: </strong>This study introduces an RLNet deep learning framework that utilizes ResNet and Long Short Term Memory (LSTM) networks for high-precision deepfake video detection. The key objective is exploiting spatial and temporal features to discern manipulated content accurately. The proposed approach starts with preprocessing a diverse dataset with authentic and deepfake videos. The ResNet component captures intricate spatial anomalies at the frame level, identifying subtle manipulations. Concurrently, the LSTM network analyzes temporal inconsistencies across video sequences, detecting dynamic irregularities that signify deepfake content.</p><p><strong>Results and discussion: </strong>Experimental results demonstrate the effectiveness of the combined ResNet and LSTM approach, showing an accuracy of 95.2% and superior detection capabilities compared to existing methods like EfficientNet and Recurrent Neural Networks (RNN). The framework's ability to handle various deepfake techniques and compression levels highlights its versatility and robustness. This research significantly contributes to digital media forensics by providing an advanced tool for detecting deepfake videos, enhancing digital content's security and integrity. The efficacy and resilience of the proposed system are evidenced by deepfake detection, while our visualization-based interpretability provides insights into our model.</p>","PeriodicalId":52859,"journal":{"name":"Frontiers in Big Data","volume":"8 ","pages":"1569147"},"PeriodicalIF":2.4000,"publicationDate":"2025-07-09","publicationTypes":"Journal Article","fieldsOfStudy":null,"isOpenAccess":false,"openAccessPdf":"https://www.ncbi.nlm.nih.gov/pmc/articles/PMC12283977/pdf/","citationCount":"0","resultStr":null,"platform":"Semanticscholar","paperid":null,"PeriodicalName":"Frontiers in Big Data","FirstCategoryId":"1085","ListUrlMain":"https://doi.org/10.3389/fdata.2025.1569147","RegionNum":0,"RegionCategory":null,"ArticlePicture":[],"TitleCN":null,"AbstractTextCN":null,"PMCID":null,"EPubDate":"2025/1/1 0:00:00","PubModel":"eCollection","JCR":"Q3","JCRName":"COMPUTER SCIENCE, INFORMATION SYSTEMS","Score":null,"Total":0}
引用次数: 0

Abstract

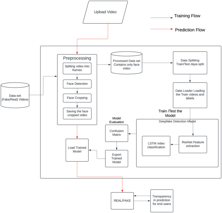
Introduction: The widespread emergence of deepfake videos presents substantial challenges to the security and authenticity of digital content, necessitating robust detection methods. Deepfake detection remains challenging due to the increasing sophistication of forgery techniques. While existing methods often focus on spatial features, they may overlook crucial temporal information distinguishing real from fake content and need to investigate several other Convolutional Neural Network architectures on video-based deep fake datasets.

Methods: This study introduces an RLNet deep learning framework that utilizes ResNet and Long Short Term Memory (LSTM) networks for high-precision deepfake video detection. The key objective is exploiting spatial and temporal features to discern manipulated content accurately. The proposed approach starts with preprocessing a diverse dataset with authentic and deepfake videos. The ResNet component captures intricate spatial anomalies at the frame level, identifying subtle manipulations. Concurrently, the LSTM network analyzes temporal inconsistencies across video sequences, detecting dynamic irregularities that signify deepfake content.

Results and discussion: Experimental results demonstrate the effectiveness of the combined ResNet and LSTM approach, showing an accuracy of 95.2% and superior detection capabilities compared to existing methods like EfficientNet and Recurrent Neural Networks (RNN). The framework's ability to handle various deepfake techniques and compression levels highlights its versatility and robustness. This research significantly contributes to digital media forensics by providing an advanced tool for detecting deepfake videos, enhancing digital content's security and integrity. The efficacy and resilience of the proposed system are evidenced by deepfake detection, while our visualization-based interpretability provides insights into our model.

Abstract Image

Abstract Image

Abstract Image

基于深度假视频检测的高效RLNet预测模型的设计与开发。
深度假视频的广泛出现对数字内容的安全性和真实性提出了重大挑战,需要强大的检测方法。由于伪造技术的日益复杂,深度伪造检测仍然具有挑战性。虽然现有方法通常关注空间特征,但它们可能忽略了区分真假内容的关键时间信息,并且需要在基于视频的深度假数据集上研究其他几种卷积神经网络架构。方法:本研究引入了一个RLNet深度学习框架,该框架利用ResNet和长短期记忆(LSTM)网络进行高精度深度假视频检测。关键目标是利用空间和时间特征来准确识别被操纵的内容。提出的方法首先预处理具有真实和深度假视频的不同数据集。ResNet组件在帧级捕获复杂的空间异常,识别微妙的操作。同时,LSTM网络分析视频序列之间的时间不一致性,检测表示深度虚假内容的动态不规则性。结果和讨论:实验结果证明了ResNet和LSTM方法的有效性,与现有的方法(如EfficientNet和递归神经网络(RNN))相比,ResNet和LSTM方法的准确率达到95.2%,检测能力更强。该框架处理各种深度伪造技术和压缩级别的能力突出了其通用性和鲁棒性。该研究为数字媒体取证提供了一种先进的工具来检测深度伪造视频,增强了数字内容的安全性和完整性,为数字媒体取证做出了重大贡献。深度伪造检测证明了所提出系统的有效性和弹性,而我们基于可视化的可解释性为我们的模型提供了见解。
本文章由计算机程序翻译,如有差异,请以英文原文为准。
求助全文
约1分钟内获得全文 求助全文
来源期刊
CiteScore
5.20
自引率
3.20%
发文量
122
审稿时长
13 weeks
×
引用
GB/T 7714-2015
复制
MLA
复制
APA
复制
导出至
BibTeX EndNote RefMan NoteFirst NoteExpress
×
提示
您的信息不完整,为了账户安全,请先补充。
现在去补充
×
提示
您因"违规操作"
具体请查看互助需知
我知道了
×
提示
确定
请完成安全验证×
copy
已复制链接
快去分享给好友吧!
我知道了
右上角分享
点击右上角分享
0
联系我们:info@booksci.cn Book学术提供免费学术资源搜索服务,方便国内外学者检索中英文文献。致力于提供最便捷和优质的服务体验。 Copyright © 2023 布克学术 All rights reserved.
京ICP备2023020795号-1
ghs 京公网安备 11010802042870号
Book学术文献互助
Book学术文献互助群
群 号:604180095
Book学术官方微信