Leveraging AI to Investigate Child Maltreatment Text Narratives: Promising Benefits and Addressable Risks.

IF 2.3 Q2 PEDIATRICS
Wilson Lukmanjaya, Tony Butler, Sarah Cox, Oscar Perez-Concha, Leah Bromfield, George Karystianis
{"title":"Leveraging AI to Investigate Child Maltreatment Text Narratives: Promising Benefits and Addressable Risks.","authors":"Wilson Lukmanjaya, Tony Butler, Sarah Cox, Oscar Perez-Concha, Leah Bromfield, George Karystianis","doi":"10.2196/73579","DOIUrl":null,"url":null,"abstract":"<p><strong>Unlabelled: </strong>The trove of information contained in child maltreatment narratives represents an opportunity to strengthen the evidence base for policy reform in this area, yet it remains underutilized by researchers and policy makers. Current research into child maltreatment often involves the use of qualitative methodologies or structured survey data that are either too broad or not representative, thereby limiting the development of effective policy responses and intervention strategies. Artificial intelligence (AI) approaches such as large language models (AI models that understand and generate language) can analyze large volumes of child maltreatment narratives by extracting population-level insights on factors of interest such as mental health and treatment needs. However, when applying such methods, it is useful to have a framework on which to base approaches to the data. We propose a seven step framework: (1) data governance; (2) researcher vetting; (3) data deidentification; (4) data access; (5) feasibility testing of baseline methods; (6) large-scale implementation of black box algorithms; and (7) domain expert result validation for such exercises to ensure careful execution and limit the risk of privacy and security breaches, bias, and unreliable conclusions.</p>","PeriodicalId":36223,"journal":{"name":"JMIR Pediatrics and Parenting","volume":"8 ","pages":"e73579"},"PeriodicalIF":2.3000,"publicationDate":"2025-07-24","publicationTypes":"Journal Article","fieldsOfStudy":null,"isOpenAccess":false,"openAccessPdf":"https://www.ncbi.nlm.nih.gov/pmc/articles/PMC12288702/pdf/","citationCount":"0","resultStr":null,"platform":"Semanticscholar","paperid":null,"PeriodicalName":"JMIR Pediatrics and Parenting","FirstCategoryId":"1085","ListUrlMain":"https://doi.org/10.2196/73579","RegionNum":0,"RegionCategory":null,"ArticlePicture":[],"TitleCN":null,"AbstractTextCN":null,"PMCID":null,"EPubDate":"","PubModel":"","JCR":"Q2","JCRName":"PEDIATRICS","Score":null,"Total":0}
引用次数: 0

Abstract

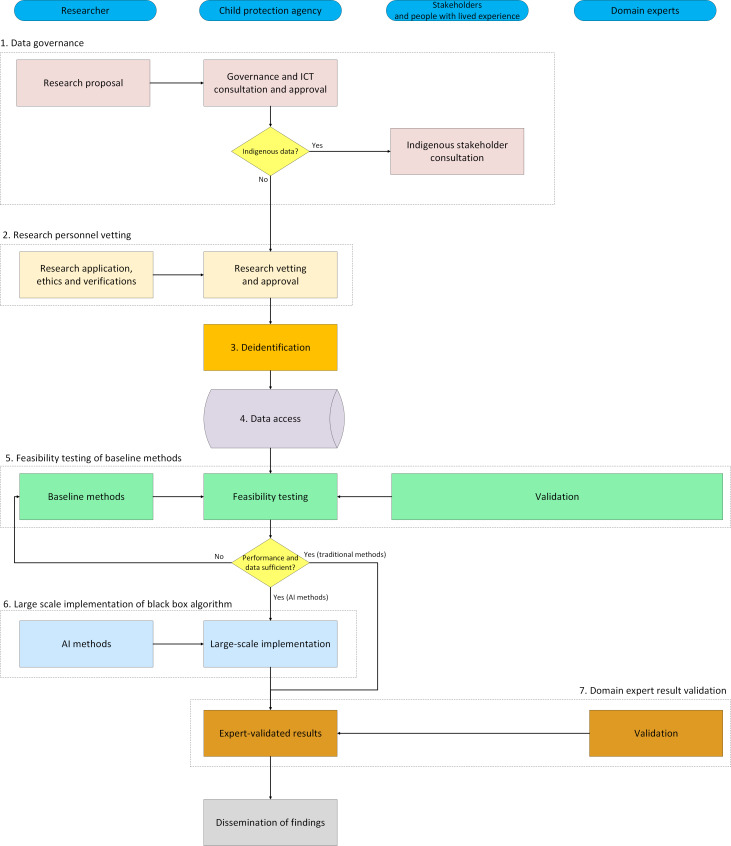
Unlabelled: The trove of information contained in child maltreatment narratives represents an opportunity to strengthen the evidence base for policy reform in this area, yet it remains underutilized by researchers and policy makers. Current research into child maltreatment often involves the use of qualitative methodologies or structured survey data that are either too broad or not representative, thereby limiting the development of effective policy responses and intervention strategies. Artificial intelligence (AI) approaches such as large language models (AI models that understand and generate language) can analyze large volumes of child maltreatment narratives by extracting population-level insights on factors of interest such as mental health and treatment needs. However, when applying such methods, it is useful to have a framework on which to base approaches to the data. We propose a seven step framework: (1) data governance; (2) researcher vetting; (3) data deidentification; (4) data access; (5) feasibility testing of baseline methods; (6) large-scale implementation of black box algorithms; and (7) domain expert result validation for such exercises to ensure careful execution and limit the risk of privacy and security breaches, bias, and unreliable conclusions.

Abstract Image

利用人工智能调查儿童虐待文本叙述:有希望的好处和可解决的风险。
未标记:儿童虐待叙述中包含的大量信息为加强这一领域政策改革的证据基础提供了机会,但研究人员和决策者仍未充分利用这些信息。目前对儿童虐待的研究往往涉及使用定性方法或结构化调查数据,这些方法要么过于宽泛,要么不具有代表性,从而限制了制定有效的政策反应和干预战略。人工智能(AI)方法,如大型语言模型(理解和生成语言的人工智能模型),可以通过提取对心理健康和治疗需求等感兴趣因素的人口层面的见解,分析大量儿童虐待叙事。然而,在应用这些方法时,有一个框架是很有用的,在这个框架上可以使用数据方法。我们提出了一个七步框架:(1)数据治理;(2)研究员审查;(3)数据去识别;(4)数据访问;(5)基线方法的可行性检验;(6)大规模实现黑盒算法;(7)对此类练习进行领域专家结果验证,以确保仔细执行并限制隐私和安全漏洞、偏见和不可靠结论的风险。
本文章由计算机程序翻译,如有差异,请以英文原文为准。
求助全文
约1分钟内获得全文 求助全文
来源期刊
JMIR Pediatrics and Parenting
JMIR Pediatrics and Parenting Medicine-Pediatrics, Perinatology and Child Health
CiteScore
5.00
自引率
5.40%
发文量
62
审稿时长
12 weeks
×
引用
GB/T 7714-2015
复制
MLA
复制
APA
复制
导出至
BibTeX EndNote RefMan NoteFirst NoteExpress
×
提示
您的信息不完整,为了账户安全,请先补充。
现在去补充
×
提示
您因"违规操作"
具体请查看互助需知
我知道了
×
提示
确定
请完成安全验证×
copy
已复制链接
快去分享给好友吧!
我知道了
右上角分享
点击右上角分享
0
联系我们:info@booksci.cn Book学术提供免费学术资源搜索服务,方便国内外学者检索中英文文献。致力于提供最便捷和优质的服务体验。 Copyright © 2023 布克学术 All rights reserved.
京ICP备2023020795号-1
ghs 京公网安备 11010802042870号
Book学术文献互助
Book学术文献互助群
群 号:604180095
Book学术官方微信