Short-term stress preconditioning activates sympathetic innervation in the testes to mitigate testicular ischemia-reperfusion injury.

IF 10.1 1区 医学 Q1 IMMUNOLOGY
Liyong Liu, Ruiming Xu, Heshe Li, Yuanchen Ma, Yue Shu, Hongjie Liang, Tao Wang, Jiang Hao, Weiqiang Li, Andy Peng Xiang, Mei Hua Jiang, Weijun Huang
{"title":"Short-term stress preconditioning activates sympathetic innervation in the testes to mitigate testicular ischemia-reperfusion injury.","authors":"Liyong Liu, Ruiming Xu, Heshe Li, Yuanchen Ma, Yue Shu, Hongjie Liang, Tao Wang, Jiang Hao, Weiqiang Li, Andy Peng Xiang, Mei Hua Jiang, Weijun Huang","doi":"10.1186/s12974-025-03515-2","DOIUrl":null,"url":null,"abstract":"<p><p>Testicular tissues are highly vulnerable to oxidative stress and external insults due to their unique physiological microenvironment; thus, developing protective interventions is critical. We reveal that preconditioning through short-term stress-induced sympathetic nervous system (SNS) activation effectively mitigates testicular ischemia-reperfusion injury (IRI) in mice. Pre-activation of the SNS via diverse stressors markedly reduced seminiferous tubular damage and oxidative biomarkers compared to untreated controls. Mechanistically, the protective effect is mediated by dopamine-beta hydroxylase-expressing neurons in the rostral ventrolateral medulla (DBH<sup>RVLM</sup>), which enhance sympathetic innervation in the testes. Optogenetic and chemogenetic approaches confirmed that DBH<sup>RVLM</sup> neuron activation elevates testicular norepinephrine levels and attenuates tissue damage. Furthermore, we identify testicular macrophages as one of key mediators of this protection, demonstrating their immunomodulatory response to sympathetic signaling. These results support the \"good stress\" hypothesis, underscoring the beneficial effects of acute stress. Since the short-term stress response is a conserved adaptive mechanism in mammals, our findings suggest that SNS-mediated preconditioning could extend beyond testicular protection, potentially offering therapeutic insights for other oxidative stress-sensitive organs.</p>","PeriodicalId":16577,"journal":{"name":"Journal of Neuroinflammation","volume":"22 1","pages":"191"},"PeriodicalIF":10.1000,"publicationDate":"2025-07-23","publicationTypes":"Journal Article","fieldsOfStudy":null,"isOpenAccess":false,"openAccessPdf":"https://www.ncbi.nlm.nih.gov/pmc/articles/PMC12288302/pdf/","citationCount":"0","resultStr":null,"platform":"Semanticscholar","paperid":null,"PeriodicalName":"Journal of Neuroinflammation","FirstCategoryId":"3","ListUrlMain":"https://doi.org/10.1186/s12974-025-03515-2","RegionNum":1,"RegionCategory":"医学","ArticlePicture":[],"TitleCN":null,"AbstractTextCN":null,"PMCID":null,"EPubDate":"","PubModel":"","JCR":"Q1","JCRName":"IMMUNOLOGY","Score":null,"Total":0}
引用次数: 0

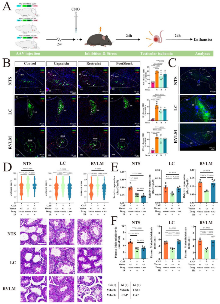
Abstract

Testicular tissues are highly vulnerable to oxidative stress and external insults due to their unique physiological microenvironment; thus, developing protective interventions is critical. We reveal that preconditioning through short-term stress-induced sympathetic nervous system (SNS) activation effectively mitigates testicular ischemia-reperfusion injury (IRI) in mice. Pre-activation of the SNS via diverse stressors markedly reduced seminiferous tubular damage and oxidative biomarkers compared to untreated controls. Mechanistically, the protective effect is mediated by dopamine-beta hydroxylase-expressing neurons in the rostral ventrolateral medulla (DBHRVLM), which enhance sympathetic innervation in the testes. Optogenetic and chemogenetic approaches confirmed that DBHRVLM neuron activation elevates testicular norepinephrine levels and attenuates tissue damage. Furthermore, we identify testicular macrophages as one of key mediators of this protection, demonstrating their immunomodulatory response to sympathetic signaling. These results support the "good stress" hypothesis, underscoring the beneficial effects of acute stress. Since the short-term stress response is a conserved adaptive mechanism in mammals, our findings suggest that SNS-mediated preconditioning could extend beyond testicular protection, potentially offering therapeutic insights for other oxidative stress-sensitive organs.

Abstract Image

Abstract Image

Abstract Image

短期应激预处理激活睾丸交感神经,减轻睾丸缺血再灌注损伤。
睾丸组织由于其独特的生理微环境,极易受到氧化应激和外界伤害;因此,制定保护性干预措施至关重要。我们发现通过短期应激诱导的交感神经系统(SNS)激活的预处理有效地减轻了小鼠睾丸缺血-再灌注损伤(IRI)。与未处理的对照组相比,通过多种应激源预先激活SNS可显著减少精管损伤和氧化生物标志物。在机制上,这种保护作用是由在吻侧腹侧髓质(DBHRVLM)表达多巴胺- β羟化酶的神经元介导的,它增强了睾丸的交感神经支配。光遗传学和化学遗传学方法证实,DBHRVLM神经元激活可提高睾丸去甲肾上腺素水平并减轻组织损伤。此外,我们确定睾丸巨噬细胞是这种保护的关键介质之一,证明它们对交感信号的免疫调节反应。这些结果支持了“良好压力”假说,强调了急性压力的有益作用。由于短期应激反应在哺乳动物中是一种保守的适应机制,我们的研究结果表明,sns介导的预适应可能延伸到睾丸保护之外,可能为其他氧化应激敏感器官提供治疗见解。
本文章由计算机程序翻译,如有差异,请以英文原文为准。
求助全文
约1分钟内获得全文 求助全文
来源期刊
Journal of Neuroinflammation
Journal of Neuroinflammation 医学-神经科学
CiteScore
15.90
自引率
3.20%
发文量
276
审稿时长
1 months
期刊介绍: The Journal of Neuroinflammation is a peer-reviewed, open access publication that emphasizes the interaction between the immune system, particularly the innate immune system, and the nervous system. It covers various aspects, including the involvement of CNS immune mediators like microglia and astrocytes, the cytokines and chemokines they produce, and the influence of peripheral neuro-immune interactions, T cells, monocytes, complement proteins, acute phase proteins, oxidative injury, and related molecular processes. Neuroinflammation is a rapidly expanding field that has significantly enhanced our knowledge of chronic neurological diseases. It attracts researchers from diverse disciplines such as pathology, biochemistry, molecular biology, genetics, clinical medicine, and epidemiology. Substantial contributions to this field have been made through studies involving populations, patients, postmortem tissues, animal models, and in vitro systems. The Journal of Neuroinflammation consolidates research that centers around common pathogenic processes. It serves as a platform for integrative reviews and commentaries in this field.
×
引用
GB/T 7714-2015
复制
MLA
复制
APA
复制
导出至
BibTeX EndNote RefMan NoteFirst NoteExpress
×
提示
您的信息不完整,为了账户安全,请先补充。
现在去补充
×
提示
您因"违规操作"
具体请查看互助需知
我知道了
×
提示
确定
请完成安全验证×
copy
已复制链接
快去分享给好友吧!
我知道了
右上角分享
点击右上角分享
0
联系我们:info@booksci.cn Book学术提供免费学术资源搜索服务,方便国内外学者检索中英文文献。致力于提供最便捷和优质的服务体验。 Copyright © 2023 布克学术 All rights reserved.
京ICP备2023020795号-1
ghs 京公网安备 11010802042870号
Book学术文献互助
Book学术文献互助群
群 号:604180095
Book学术官方微信