The Promising Role of Intestinal Organoids in the Diagnostic Work-Up of Cystic Fibrosis Screen Positive Inconclusive Diagnosis/CFTR-Related Metabolic Syndrome (CFSPID/CRMS).

IF 4 Q1 GENETICS & HEREDITY
Noelia Rodriguez Mier, Marlies Destoop, Sacha Spelier, Anabela Santo Ramalho, Jeffrey M Beekman, François Vermeulen, Karin M de Winter-de Groot, Marijke Proesmans
{"title":"The Promising Role of Intestinal Organoids in the Diagnostic Work-Up of Cystic Fibrosis Screen Positive Inconclusive Diagnosis/CFTR-Related Metabolic Syndrome (CFSPID/CRMS).","authors":"Noelia Rodriguez Mier, Marlies Destoop, Sacha Spelier, Anabela Santo Ramalho, Jeffrey M Beekman, François Vermeulen, Karin M de Winter-de Groot, Marijke Proesmans","doi":"10.3390/ijns11030052","DOIUrl":null,"url":null,"abstract":"<p><p>Cystic Fibrosis Screen Positive Inconclusive Diagnosis/CFTR-related Metabolic Syndrome (CFSPID/CRMS) presents a significant clinical challenge due to its variable diagnostic outcomes and uncertain disease progression. Current diagnostic strategies, including sweat chloride testing and genetic analysis fall short in delivering clear guidance for clinical decision-making and risk assessment. Here, we comment on the potential of CFTR functional tests in patient-derived intestinal organoids (PDIOs) to enhance early risk stratification in CFSPID/CRMS cases. Using four hypothetical cases based on real-world data, we illustrate diverse clinical trajectories: diagnosis of cystic fibrosis (CF), reclassification as a CFTR-related disorder (CFTR-RD), non-CF designation, and persistent diagnostic uncertainty. Organoid-based assays-such as forskolin-induced swelling (FIS), steady-state lumen area (SLA) analysis, and rectal organoid morphology analysis (ROMA)-offer functional insights into CFTR activity and drug responsiveness. Compared to existing CFTR functional tests, such as Intestinal Current Measurement (ICM) and Nasal Potential Difference (NPD), these assays are more accessible, highly reproducible, and when needed support personalized medicine approaches. PDIO-based assays could help identify infants at high risk of disease progression, facilitating earlier interventions while minimizing unnecessary follow-ups for those unlikely to develop CF-related symptoms. Although not yet widely implemented, these assays hold promise for refining CFSPID diagnostics and management. Future research should focus on establishing standardized protocols allowing validation of clinical utility.</p>","PeriodicalId":14159,"journal":{"name":"International Journal of Neonatal Screening","volume":"11 3","pages":""},"PeriodicalIF":4.0000,"publicationDate":"2025-07-11","publicationTypes":"Journal Article","fieldsOfStudy":null,"isOpenAccess":false,"openAccessPdf":"https://www.ncbi.nlm.nih.gov/pmc/articles/PMC12286166/pdf/","citationCount":"0","resultStr":null,"platform":"Semanticscholar","paperid":null,"PeriodicalName":"International Journal of Neonatal Screening","FirstCategoryId":"1085","ListUrlMain":"https://doi.org/10.3390/ijns11030052","RegionNum":0,"RegionCategory":null,"ArticlePicture":[],"TitleCN":null,"AbstractTextCN":null,"PMCID":null,"EPubDate":"","PubModel":"","JCR":"Q1","JCRName":"GENETICS & HEREDITY","Score":null,"Total":0}
引用次数: 0

Abstract

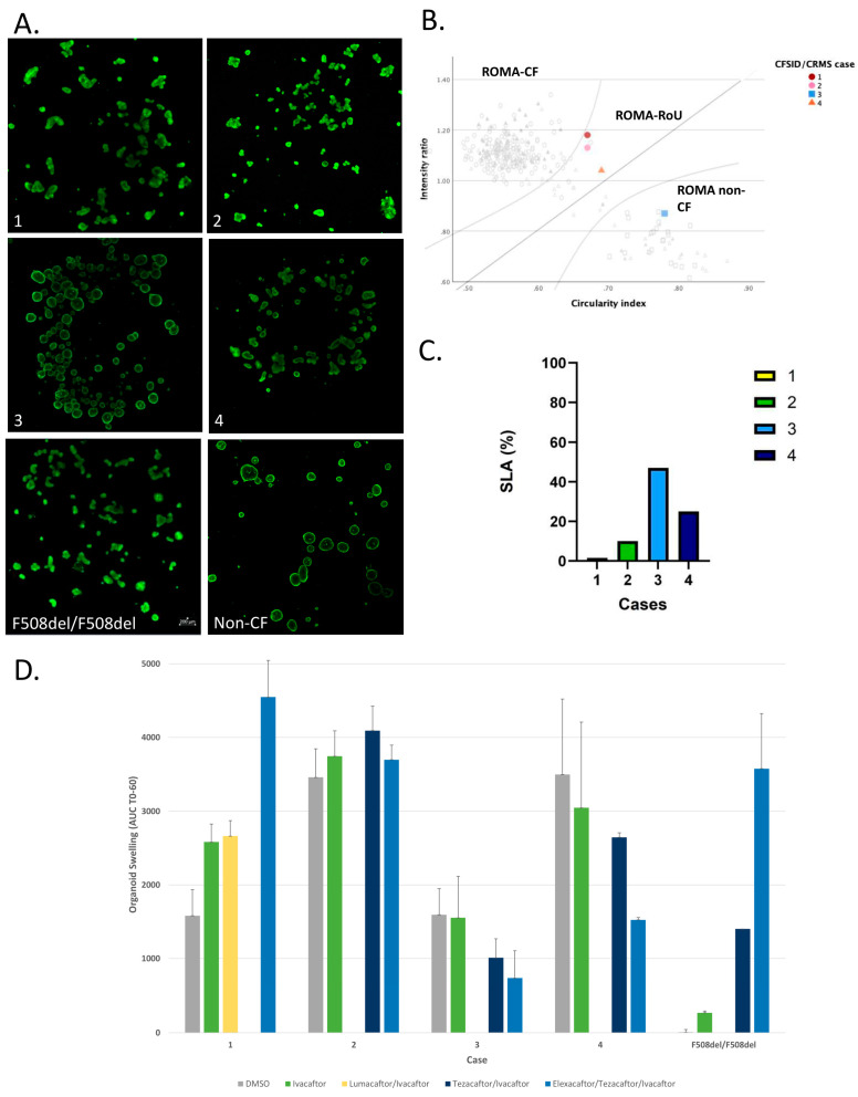
Cystic Fibrosis Screen Positive Inconclusive Diagnosis/CFTR-related Metabolic Syndrome (CFSPID/CRMS) presents a significant clinical challenge due to its variable diagnostic outcomes and uncertain disease progression. Current diagnostic strategies, including sweat chloride testing and genetic analysis fall short in delivering clear guidance for clinical decision-making and risk assessment. Here, we comment on the potential of CFTR functional tests in patient-derived intestinal organoids (PDIOs) to enhance early risk stratification in CFSPID/CRMS cases. Using four hypothetical cases based on real-world data, we illustrate diverse clinical trajectories: diagnosis of cystic fibrosis (CF), reclassification as a CFTR-related disorder (CFTR-RD), non-CF designation, and persistent diagnostic uncertainty. Organoid-based assays-such as forskolin-induced swelling (FIS), steady-state lumen area (SLA) analysis, and rectal organoid morphology analysis (ROMA)-offer functional insights into CFTR activity and drug responsiveness. Compared to existing CFTR functional tests, such as Intestinal Current Measurement (ICM) and Nasal Potential Difference (NPD), these assays are more accessible, highly reproducible, and when needed support personalized medicine approaches. PDIO-based assays could help identify infants at high risk of disease progression, facilitating earlier interventions while minimizing unnecessary follow-ups for those unlikely to develop CF-related symptoms. Although not yet widely implemented, these assays hold promise for refining CFSPID diagnostics and management. Future research should focus on establishing standardized protocols allowing validation of clinical utility.

Abstract Image

肠道类器官在囊性纤维化筛查阳性不确定诊断/ cftr相关代谢综合征(CFSPID/CRMS)诊断中的潜在作用
囊性纤维化筛查阳性不确定诊断/ cftr相关代谢综合征(CFSPID/CRMS)由于其诊断结果多变和疾病进展不确定,提出了重大的临床挑战。目前的诊断策略,包括汗液氯化物检测和基因分析,在为临床决策和风险评估提供明确指导方面存在不足。在这里,我们评论了CFTR功能测试在患者源性肠类器官(pdio)中增强CFSPID/CRMS病例早期风险分层的潜力。使用基于现实世界数据的四个假设病例,我们说明了不同的临床轨迹:诊断为囊性纤维化(CF),重新分类为cftr相关疾病(CFTR-RD),非CF指定,以及持续的诊断不确定性。基于类器官的检测——如福斯克林诱导肿胀(FIS)、稳态管腔面积(SLA)分析和直肠类器官形态分析(ROMA)——提供了CFTR活性和药物反应性的功能洞察。与现有的CFTR功能测试(如肠电流测量(ICM)和鼻电位差(NPD))相比,这些检测更容易获得,可重复性高,并且在需要时支持个性化医疗方法。基于pdio的检测可以帮助识别疾病进展高风险的婴儿,促进早期干预,同时最大限度地减少那些不太可能出现cf相关症状的婴儿的不必要随访。尽管尚未广泛应用,但这些检测方法有望改善CFSPID的诊断和管理。未来的研究应侧重于建立标准化的方案,以验证临床效用。
本文章由计算机程序翻译,如有差异,请以英文原文为准。
求助全文
约1分钟内获得全文 求助全文
来源期刊
International Journal of Neonatal Screening
International Journal of Neonatal Screening Medicine-Pediatrics, Perinatology and Child Health
CiteScore
6.70
自引率
20.00%
发文量
56
审稿时长
11 weeks
×
引用
GB/T 7714-2015
复制
MLA
复制
APA
复制
导出至
BibTeX EndNote RefMan NoteFirst NoteExpress
×
提示
您的信息不完整,为了账户安全,请先补充。
现在去补充
×
提示
您因"违规操作"
具体请查看互助需知
我知道了
×
提示
确定
请完成安全验证×
copy
已复制链接
快去分享给好友吧!
我知道了
右上角分享
点击右上角分享
0
联系我们:info@booksci.cn Book学术提供免费学术资源搜索服务,方便国内外学者检索中英文文献。致力于提供最便捷和优质的服务体验。 Copyright © 2023 布克学术 All rights reserved.
京ICP备2023020795号-1
ghs 京公网安备 11010802042870号
Book学术文献互助
Book学术文献互助群
群 号:604180095
Book学术官方微信