Evaluation of Ferroptosis as a Biomarker to Predict Treatment Outcomes of Cancer Immunotherapy.

IF 3.3 Q3 ONCOLOGY
Zhijun Zhou, Yang Cai, Hao Yuan, Qun Chen, Sophia W Zhao, Jingxuan Yang, Mingyang Liu, Alex X Arreola, Yu Ren, Chao Xu, Lacey R McNally, Michael S Bronze, Courtney W Houchen, Kuirong Jiang, Wei R Chen, Yuqing Zhang, Min Li
{"title":"Evaluation of Ferroptosis as a Biomarker to Predict Treatment Outcomes of Cancer Immunotherapy.","authors":"Zhijun Zhou, Yang Cai, Hao Yuan, Qun Chen, Sophia W Zhao, Jingxuan Yang, Mingyang Liu, Alex X Arreola, Yu Ren, Chao Xu, Lacey R McNally, Michael S Bronze, Courtney W Houchen, Kuirong Jiang, Wei R Chen, Yuqing Zhang, Min Li","doi":"10.1158/2767-9764.CRC-25-0268","DOIUrl":null,"url":null,"abstract":"<p><p>Immunotherapy has revolutionized the treatment paradigms of several cancer types, yet only a subset of patients derives durable clinical benefit. Ferroptosis is a programmed cell death facilitated by iron-driven overload of lipid peroxidation. We aimed to evaluate ferroptosis activity based on tumor transcriptomic profiles to determine its predictive value for immunotherapy outcomes. We analyzed RNA sequencing data from eight independent cohorts of patients with urothelial, gastric, skin, and lung cancers treated with immune checkpoint inhibitors or adoptive T-cell therapy. A ferroptosis activity model was constructed using downstream gene expression signatures. Associations with overall survival and progression-free survival were assessed. Potential mechanisms were explored by examining immunosenescence, the IFN-γ immune response pathway, and immunogenic cell death. Ferroptosis-high tumors were associated with significantly improved overall survival and progression-free survival across multiple cancer types. Integrating ferroptosis scores with tumor mutation burden, liver metastasis status, and immune microenvironment phenotypes (inflamed, excluded, desert) enhanced patient stratification and predictive accuracy. Mechanistically, ferroptosis enhanced the immune response by promoting immunogenic cell death and attenuating immunosenescence. In conclusion, elevated ferroptosis activity correlates with improved immunotherapy outcomes, potentially through increased tumor immunogenicity and reduced immunosenescence. Ferroptosis-based biomarkers may aid in identifying patients more likely to benefit from immunotherapy.</p><p><strong>Significance: </strong>Ferroptosis, an iron-dependent cell death process, is linked to improved immunotherapy outcomes. In this real-world study across eight cohorts, ferroptosis-high tumors showed 2 to 3 times longer survival. Mechanistically, ferroptosis enhanced immunogenicity and suppressed immunosenescence, highlighting its potential as a biomarker and therapeutic target to boost immunotherapy efficacy.</p>","PeriodicalId":72516,"journal":{"name":"Cancer research communications","volume":" ","pages":"1288-1297"},"PeriodicalIF":3.3000,"publicationDate":"2025-08-01","publicationTypes":"Journal Article","fieldsOfStudy":null,"isOpenAccess":false,"openAccessPdf":"https://www.ncbi.nlm.nih.gov/pmc/articles/PMC12326525/pdf/","citationCount":"0","resultStr":null,"platform":"Semanticscholar","paperid":null,"PeriodicalName":"Cancer research communications","FirstCategoryId":"1085","ListUrlMain":"https://doi.org/10.1158/2767-9764.CRC-25-0268","RegionNum":0,"RegionCategory":null,"ArticlePicture":[],"TitleCN":null,"AbstractTextCN":null,"PMCID":null,"EPubDate":"","PubModel":"","JCR":"Q3","JCRName":"ONCOLOGY","Score":null,"Total":0}
引用次数: 0

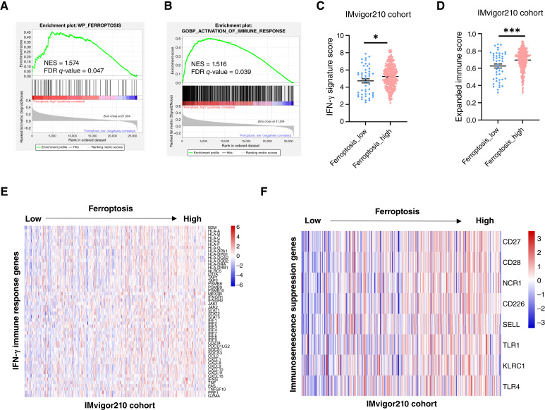
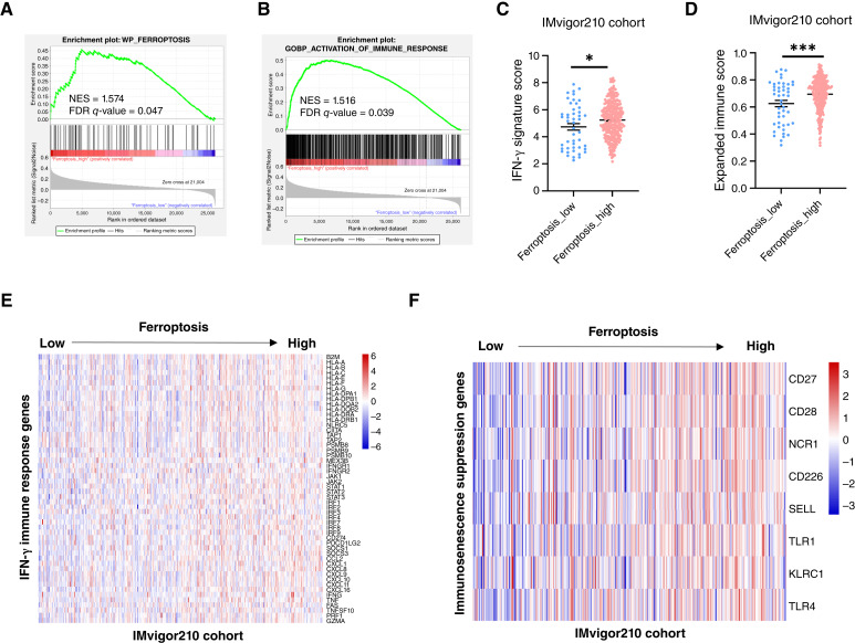
Abstract

Immunotherapy has revolutionized the treatment paradigms of several cancer types, yet only a subset of patients derives durable clinical benefit. Ferroptosis is a programmed cell death facilitated by iron-driven overload of lipid peroxidation. We aimed to evaluate ferroptosis activity based on tumor transcriptomic profiles to determine its predictive value for immunotherapy outcomes. We analyzed RNA sequencing data from eight independent cohorts of patients with urothelial, gastric, skin, and lung cancers treated with immune checkpoint inhibitors or adoptive T-cell therapy. A ferroptosis activity model was constructed using downstream gene expression signatures. Associations with overall survival and progression-free survival were assessed. Potential mechanisms were explored by examining immunosenescence, the IFN-γ immune response pathway, and immunogenic cell death. Ferroptosis-high tumors were associated with significantly improved overall survival and progression-free survival across multiple cancer types. Integrating ferroptosis scores with tumor mutation burden, liver metastasis status, and immune microenvironment phenotypes (inflamed, excluded, desert) enhanced patient stratification and predictive accuracy. Mechanistically, ferroptosis enhanced the immune response by promoting immunogenic cell death and attenuating immunosenescence. In conclusion, elevated ferroptosis activity correlates with improved immunotherapy outcomes, potentially through increased tumor immunogenicity and reduced immunosenescence. Ferroptosis-based biomarkers may aid in identifying patients more likely to benefit from immunotherapy.

Significance: Ferroptosis, an iron-dependent cell death process, is linked to improved immunotherapy outcomes. In this real-world study across eight cohorts, ferroptosis-high tumors showed 2 to 3 times longer survival. Mechanistically, ferroptosis enhanced immunogenicity and suppressed immunosenescence, highlighting its potential as a biomarker and therapeutic target to boost immunotherapy efficacy.

Abstract Image

Abstract Image

Abstract Image

Abstract Image

Abstract Image

Abstract Image

评价铁下垂作为预测癌症免疫治疗结果的生物标志物。
免疫疗法已经彻底改变了几种癌症类型的治疗模式,但只有一小部分患者获得了持久的临床益处。铁死亡是一种程序性细胞死亡,由铁驱动的脂质过氧化过载促进。我们的目的是基于肿瘤转录组谱来评估铁下垂活性,以确定其对免疫治疗结果的预测价值。我们分析了来自8个独立队列的患者的rna测序数据,这些患者接受免疫检查点抑制剂或过继T细胞治疗,包括尿路上皮、胃癌、皮肤癌和肺癌。利用下游基因表达特征构建了铁下垂活性模型。评估与总生存期(OS)和无进展生存期(PFS)的关系。通过免疫衰老、干扰素-γ免疫反应途径和免疫原性细胞死亡等途径探讨其潜在机制。在多种癌症类型中,高嗜铁性肿瘤与显著改善的OS和PFS相关。将铁下沉评分与肿瘤突变负荷(TMB)、肝转移状态和免疫微环境表型(炎症、排除、荒漠)相结合,增强了患者分层和预测准确性。从机制上讲,铁下垂通过促进免疫原性细胞死亡和减轻免疫衰老来增强免疫反应。总之,铁下垂活性的升高与免疫治疗结果的改善相关,可能通过增加肿瘤免疫原性和减少免疫衰老。基于铁中毒的生物标志物可能有助于识别更有可能从免疫治疗中获益的患者。
本文章由计算机程序翻译,如有差异,请以英文原文为准。
求助全文
约1分钟内获得全文 求助全文
来源期刊
自引率
0.00%
发文量
0
×
引用
GB/T 7714-2015
复制
MLA
复制
APA
复制
导出至
BibTeX EndNote RefMan NoteFirst NoteExpress
×
提示
您的信息不完整,为了账户安全,请先补充。
现在去补充
×
提示
您因"违规操作"
具体请查看互助需知
我知道了
×
提示
确定
请完成安全验证×
copy
已复制链接
快去分享给好友吧!
我知道了
右上角分享
点击右上角分享
0
联系我们:info@booksci.cn Book学术提供免费学术资源搜索服务,方便国内外学者检索中英文文献。致力于提供最便捷和优质的服务体验。 Copyright © 2023 布克学术 All rights reserved.
京ICP备2023020795号-1
ghs 京公网安备 11010802042870号
Book学术文献互助
Book学术文献互助群
群 号:604180095
Book学术官方微信