Cytokine-induced memory-like NK cells combined with Tafasitamab demonstrate efficacy against B-cell acute lymphoblastic leukemia.

IF 4.9 Q2 IMMUNOLOGY
Immunotherapy advances Pub Date : 2025-07-16 eCollection Date: 2025-01-01 DOI:10.1093/immadv/ltaf025
Dimitrios Filioglou, Geovana S F Leite, Helena Batatinha, Nina Santa-Cruz, Dan W Davini, Forrest L Baker, Richard J Simpson, Emmanuel Katsanis
{"title":"Cytokine-induced memory-like NK cells combined with Tafasitamab demonstrate efficacy against B-cell acute lymphoblastic leukemia.","authors":"Dimitrios Filioglou, Geovana S F Leite, Helena Batatinha, Nina Santa-Cruz, Dan W Davini, Forrest L Baker, Richard J Simpson, Emmanuel Katsanis","doi":"10.1093/immadv/ltaf025","DOIUrl":null,"url":null,"abstract":"<p><p>Cytokine-induced memory-like natural killer cells (CIMLNK) represent a novel form of adoptive cellular therapy that is easy to manufacture and readily available. These cells are generated after overnight stimulation of purified natural killer (NK) cells with interleukin-12 (IL-12), interleukin-15 (IL-15), and interleukin-18 (IL-18). While CIMLNK has demonstrated efficacy in patients with relapsed or refractory acute myeloid leukemia (AML), its potential application in B-cell acute lymphoblastic leukemia (B-ALL) remains unclear. Tafasitamab (TAFA), a monoclonal antibody (mAb) directed against CD19, a surface antigen expressed on B-ALL cells, has been developed to augment anti-tumor efficacy through antibody-dependent cellular cytotoxicity (ADCC), a mechanism predominantly mediated by NK cells. Consequently, we sought to assess the susceptibility of B-ALL to the combination of CIMLNK and TAFA using three B-ALL cell lines: NALM6, SUP-B15, and RS4;11. The addition of TAFA significantly augmented the cytotoxic activity, degranulation capacity, and IFN-γ production of CIMLNK. TAFA-induced ADCC was found to be dose-dependent and was abolished after CD16 blockade. Furthermore, TAFA-mediated effects against NALM6 and SUP-B15 were more pronounced in CIMLNK compared to unstimulated NK cells. In vivo, the combination of CIMLNK and TAFA led to a more pronounced survival benefit in leukemia-bearing mice. In summary, our findings suggest that this combination holds promise as a potential alternative treatment option for patients with relapsed refractory B-ALL.</p>","PeriodicalId":73353,"journal":{"name":"Immunotherapy advances","volume":"5 1","pages":"ltaf025"},"PeriodicalIF":4.9000,"publicationDate":"2025-07-16","publicationTypes":"Journal Article","fieldsOfStudy":null,"isOpenAccess":false,"openAccessPdf":"https://www.ncbi.nlm.nih.gov/pmc/articles/PMC12264592/pdf/","citationCount":"0","resultStr":null,"platform":"Semanticscholar","paperid":null,"PeriodicalName":"Immunotherapy advances","FirstCategoryId":"1085","ListUrlMain":"https://doi.org/10.1093/immadv/ltaf025","RegionNum":0,"RegionCategory":null,"ArticlePicture":[],"TitleCN":null,"AbstractTextCN":null,"PMCID":null,"EPubDate":"2025/1/1 0:00:00","PubModel":"eCollection","JCR":"Q2","JCRName":"IMMUNOLOGY","Score":null,"Total":0}
引用次数: 0

Abstract

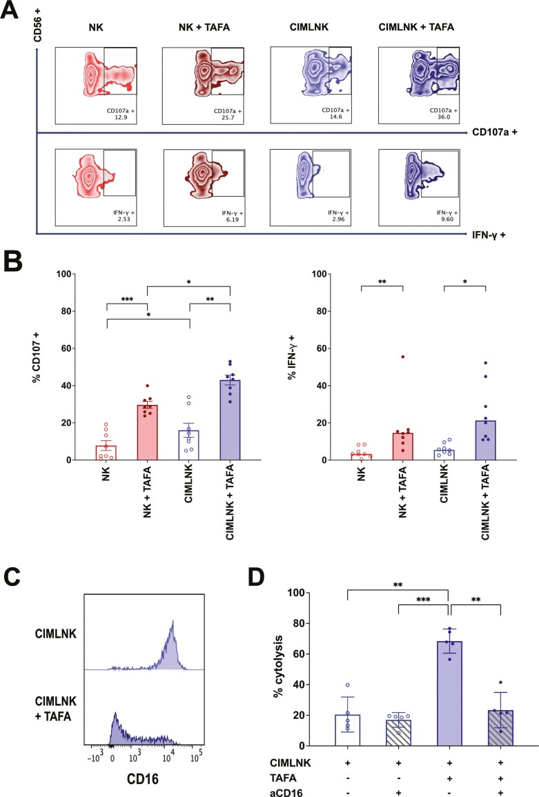
Cytokine-induced memory-like natural killer cells (CIMLNK) represent a novel form of adoptive cellular therapy that is easy to manufacture and readily available. These cells are generated after overnight stimulation of purified natural killer (NK) cells with interleukin-12 (IL-12), interleukin-15 (IL-15), and interleukin-18 (IL-18). While CIMLNK has demonstrated efficacy in patients with relapsed or refractory acute myeloid leukemia (AML), its potential application in B-cell acute lymphoblastic leukemia (B-ALL) remains unclear. Tafasitamab (TAFA), a monoclonal antibody (mAb) directed against CD19, a surface antigen expressed on B-ALL cells, has been developed to augment anti-tumor efficacy through antibody-dependent cellular cytotoxicity (ADCC), a mechanism predominantly mediated by NK cells. Consequently, we sought to assess the susceptibility of B-ALL to the combination of CIMLNK and TAFA using three B-ALL cell lines: NALM6, SUP-B15, and RS4;11. The addition of TAFA significantly augmented the cytotoxic activity, degranulation capacity, and IFN-γ production of CIMLNK. TAFA-induced ADCC was found to be dose-dependent and was abolished after CD16 blockade. Furthermore, TAFA-mediated effects against NALM6 and SUP-B15 were more pronounced in CIMLNK compared to unstimulated NK cells. In vivo, the combination of CIMLNK and TAFA led to a more pronounced survival benefit in leukemia-bearing mice. In summary, our findings suggest that this combination holds promise as a potential alternative treatment option for patients with relapsed refractory B-ALL.

Abstract Image

Abstract Image

Abstract Image

细胞因子诱导的记忆样NK细胞联合他法西他单抗对b细胞急性淋巴母细胞白血病有效。
细胞因子诱导的记忆样自然杀伤细胞(CIMLNK)是一种易于制造且易于获得的新型过继细胞疗法。这些细胞是在用白介素-12 (IL-12)、白介素-15 (IL-15)和白介素-18 (IL-18)刺激纯化的自然杀伤细胞(NK)过夜后产生的。虽然CIMLNK已证明对复发或难治性急性髓性白血病(AML)患者有效,但其在b细胞急性淋巴母细胞白血病(B-ALL)中的潜在应用仍不清楚。Tafasitamab (TAFA)是一种针对CD19(一种在B-ALL细胞上表达的表面抗原)的单克隆抗体(mAb),已被开发用于通过抗体依赖性细胞毒性(ADCC)增强抗肿瘤疗效,这一机制主要由NK细胞介导。因此,我们试图利用3个B-ALL细胞系:NALM6、SUP-B15和RS4来评估B-ALL对CIMLNK和TAFA联合的易感性。TAFA的加入显著增强了CIMLNK的细胞毒活性、脱粒能力和IFN-γ的产生。发现tfa诱导的ADCC是剂量依赖性的,并且在CD16阻断后被消除。此外,与未刺激的NK细胞相比,tfa介导的对NALM6和SUP-B15的作用在CIMLNK中更为明显。在体内,CIMLNK和TAFA的联合使用在白血病小鼠中导致了更明显的生存益处。总之,我们的研究结果表明,这种组合有望成为复发难治性B-ALL患者的潜在替代治疗选择。
本文章由计算机程序翻译,如有差异,请以英文原文为准。
求助全文
约1分钟内获得全文 求助全文
来源期刊
CiteScore
5.00
自引率
0.00%
发文量
0
审稿时长
7 weeks
×
引用
GB/T 7714-2015
复制
MLA
复制
APA
复制
导出至
BibTeX EndNote RefMan NoteFirst NoteExpress
×
提示
您的信息不完整,为了账户安全,请先补充。
现在去补充
×
提示
您因"违规操作"
具体请查看互助需知
我知道了
×
提示
确定
请完成安全验证×
copy
已复制链接
快去分享给好友吧!
我知道了
右上角分享
点击右上角分享
0
联系我们:info@booksci.cn Book学术提供免费学术资源搜索服务,方便国内外学者检索中英文文献。致力于提供最便捷和优质的服务体验。 Copyright © 2023 布克学术 All rights reserved.
京ICP备2023020795号-1
ghs 京公网安备 11010802042870号
Book学术文献互助
Book学术文献互助群
群 号:604180095
Book学术官方微信