The deubiquitinase USP36 funtions through catalytic-dependent and catalytic-independent mechanisms in Drosophila.

IF 5.1 3区 生物学 Q2 GENETICS & HEREDITY
Genetics Pub Date : 2025-09-03 DOI:10.1093/genetics/iyaf131
Carmen Coirry, Julie Manessier, Charlène Clot, Magda Mortier, Marie-Odile Fauvarque, Emmanuel Taillebourg
{"title":"The deubiquitinase USP36 funtions through catalytic-dependent and catalytic-independent mechanisms in Drosophila.","authors":"Carmen Coirry, Julie Manessier, Charlène Clot, Magda Mortier, Marie-Odile Fauvarque, Emmanuel Taillebourg","doi":"10.1093/genetics/iyaf131","DOIUrl":null,"url":null,"abstract":"<p><p>Deubiquitinases (DUBs) form a specific class of proteases removing ubiquitin from target proteins. They are involved in the regulation of many cellular processes including cell growth and proliferation. Among them, USP36 is a key regulator of the oncogenic transcription factor c-Myc, preventing its degradation by the proteasome. These 2 proteins form an evolutionary conserved complex providing the opportunity to investigate USP36 mechanisms of action in vivo in a genetically tractable model such as Drosophila melanogaster. Null mutants of dUsp36 die early during larval development and exhibit severe growth defects. Strikingly, we report here that flies expressing a catalytically inactive version of dUSP36 produced by CRISPR/Cas9 gene editing survive to adulthood with only minor growth defects, yet males are infertile. This finding indicates that dUSP36 deubiquitinating activity is dispensable for cell growth but essential for spermatogenesis. Our results thus reveal that dUSP36 functions through both catalytic-dependent and catalytic-independent mechanisms, highlighting a dual mode of action with implications for the understanding of DUBs mechanism of action.</p>","PeriodicalId":48925,"journal":{"name":"Genetics","volume":" ","pages":""},"PeriodicalIF":5.1000,"publicationDate":"2025-09-03","publicationTypes":"Journal Article","fieldsOfStudy":null,"isOpenAccess":false,"openAccessPdf":"https://www.ncbi.nlm.nih.gov/pmc/articles/PMC12406001/pdf/","citationCount":"0","resultStr":null,"platform":"Semanticscholar","paperid":null,"PeriodicalName":"Genetics","FirstCategoryId":"99","ListUrlMain":"https://doi.org/10.1093/genetics/iyaf131","RegionNum":3,"RegionCategory":"生物学","ArticlePicture":[],"TitleCN":null,"AbstractTextCN":null,"PMCID":null,"EPubDate":"","PubModel":"","JCR":"Q2","JCRName":"GENETICS & HEREDITY","Score":null,"Total":0}
引用次数: 0

Abstract

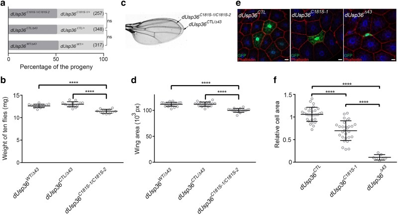
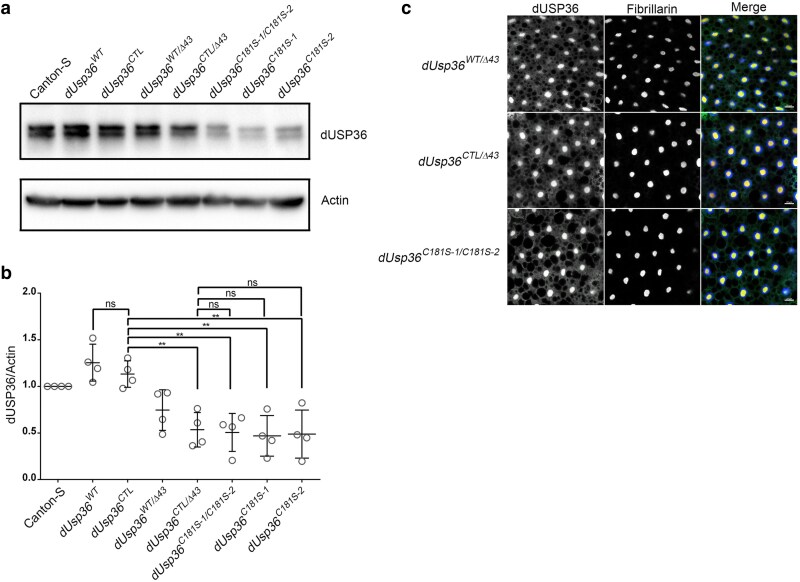
Deubiquitinases (DUBs) form a specific class of proteases removing ubiquitin from target proteins. They are involved in the regulation of many cellular processes including cell growth and proliferation. Among them, USP36 is a key regulator of the oncogenic transcription factor c-Myc, preventing its degradation by the proteasome. These 2 proteins form an evolutionary conserved complex providing the opportunity to investigate USP36 mechanisms of action in vivo in a genetically tractable model such as Drosophila melanogaster. Null mutants of dUsp36 die early during larval development and exhibit severe growth defects. Strikingly, we report here that flies expressing a catalytically inactive version of dUSP36 produced by CRISPR/Cas9 gene editing survive to adulthood with only minor growth defects, yet males are infertile. This finding indicates that dUSP36 deubiquitinating activity is dispensable for cell growth but essential for spermatogenesis. Our results thus reveal that dUSP36 functions through both catalytic-dependent and catalytic-independent mechanisms, highlighting a dual mode of action with implications for the understanding of DUBs mechanism of action.

Abstract Image

Abstract Image

Abstract Image

果蝇去泛素酶USP36通过催化依赖性和催化非依赖性机制发挥作用。
去泛素酶(Deubiquitinases, DUBs)是一类特殊的蛋白酶,可将泛素从靶蛋白中去除。它们参与许多细胞过程的调控,包括细胞生长和增殖。其中,USP36是致癌转录因子c-Myc的关键调控因子,阻止其被蛋白酶体降解。这两种蛋白形成一个进化保守的复合体,提供了在遗传可处理的模型(如果蝇)中研究USP36在体内的作用机制的机会。dUsp36的零突变体在幼虫发育过程中死亡早,并表现出严重的生长缺陷。引人注目的是,我们在这里报道,表达由CRISPR/Cas9基因编辑产生的催化失活版本dUSP36的果蝇存活到成年,只有轻微的生长缺陷,但雄性是不育的。这一发现表明dUSP36去泛素化活性对于细胞生长是必不可少的,但对于精子发生却是必不可少的。因此,我们的研究结果揭示了dUSP36通过催化依赖性和催化非依赖性机制发挥作用,突出了双重作用模式,这对理解DUBs的作用机制具有重要意义。
本文章由计算机程序翻译,如有差异,请以英文原文为准。
求助全文
约1分钟内获得全文 求助全文
来源期刊
Genetics
Genetics GENETICS & HEREDITY-
CiteScore
6.90
自引率
6.10%
发文量
177
审稿时长
1.5 months
期刊介绍: GENETICS is published by the Genetics Society of America, a scholarly society that seeks to deepen our understanding of the living world by advancing our understanding of genetics. Since 1916, GENETICS has published high-quality, original research presenting novel findings bearing on genetics and genomics. The journal publishes empirical studies of organisms ranging from microbes to humans, as well as theoretical work. While it has an illustrious history, GENETICS has changed along with the communities it serves: it is not your mentor''s journal. The editors make decisions quickly – in around 30 days – without sacrificing the excellence and scholarship for which the journal has long been known. GENETICS is a peer reviewed, peer-edited journal, with an international reach and increasing visibility and impact. All editorial decisions are made through collaboration of at least two editors who are practicing scientists. GENETICS is constantly innovating: expanded types of content include Reviews, Commentary (current issues of interest to geneticists), Perspectives (historical), Primers (to introduce primary literature into the classroom), Toolbox Reviews, plus YeastBook, FlyBook, and WormBook (coming spring 2016). For particularly time-sensitive results, we publish Communications. As part of our mission to serve our communities, we''ve published thematic collections, including Genomic Selection, Multiparental Populations, Mouse Collaborative Cross, and the Genetics of Sex.
×
引用
GB/T 7714-2015
复制
MLA
复制
APA
复制
导出至
BibTeX EndNote RefMan NoteFirst NoteExpress
×
提示
您的信息不完整,为了账户安全,请先补充。
现在去补充
×
提示
您因"违规操作"
具体请查看互助需知
我知道了
×
提示
确定
请完成安全验证×
copy
已复制链接
快去分享给好友吧!
我知道了
右上角分享
点击右上角分享
0
联系我们:info@booksci.cn Book学术提供免费学术资源搜索服务,方便国内外学者检索中英文文献。致力于提供最便捷和优质的服务体验。 Copyright © 2023 布克学术 All rights reserved.
京ICP备2023020795号-1
ghs 京公网安备 11010802042870号
Book学术文献互助
Book学术文献互助群
群 号:604180095
Book学术官方微信