DiscMycoVir: a user-friendly platform for discovering mycoviruses in fungal transcriptomes.

IF 3.3 3区 生物学 Q2 BIOCHEMICAL RESEARCH METHODS
Agorakis Bompotas, Nikitas-Rigas Kalogeropoulos, Maria Giachali, Ioly Kotta-Loizou, Christos Makris
{"title":"DiscMycoVir: a user-friendly platform for discovering mycoviruses in fungal transcriptomes.","authors":"Agorakis Bompotas, Nikitas-Rigas Kalogeropoulos, Maria Giachali, Ioly Kotta-Loizou, Christos Makris","doi":"10.1186/s12859-025-06196-z","DOIUrl":null,"url":null,"abstract":"<p><strong>Purpose: </strong>The article presents DiscMycoVir, an elegant and user-friendly platform for discovering mycoviruses in fungal transcriptomes. DiscMycoVir is a pipeline of established tools for next-generation sequencing analysis and database searching, incorporated in an interface that facilitates accessibility even for users that have no programming skills and expertise. A comprehensive and detailed result report enhances user experience. DiscMycoVir can be accessed online for reviewing purposes at: https://discmycovir.imslab.gr:8000 and the source code is located at https://github.com/abompotas/DiscMycoVir . We recommend using the GitHub repository, as the online platform may lack the necessary resources to ensure uninterrupted service especially on large files.</p><p><strong>Methods-results: </strong>We employed state-of-the-art technologies in the design and implementation phase of the platform. We present the application of the platform in screening RNA-seq data from the yeast Candida auris for mycoviruses, demonstrating its efficiency and simplicity in use.</p><p><strong>Conclusions: </strong>DiscMycoVir serves as a user-friendly platform for identifying mycoviruses in RNA-seq data. Our tool was successfully implemented to discover mycoviruses in a C. auris isolate and could be adapted to detect viruses in transcriptomes from other organisms as well.</p>","PeriodicalId":8958,"journal":{"name":"BMC Bioinformatics","volume":"26 1","pages":"169"},"PeriodicalIF":3.3000,"publicationDate":"2025-07-07","publicationTypes":"Journal Article","fieldsOfStudy":null,"isOpenAccess":false,"openAccessPdf":"https://www.ncbi.nlm.nih.gov/pmc/articles/PMC12235966/pdf/","citationCount":"0","resultStr":null,"platform":"Semanticscholar","paperid":null,"PeriodicalName":"BMC Bioinformatics","FirstCategoryId":"99","ListUrlMain":"https://doi.org/10.1186/s12859-025-06196-z","RegionNum":3,"RegionCategory":"生物学","ArticlePicture":[],"TitleCN":null,"AbstractTextCN":null,"PMCID":null,"EPubDate":"","PubModel":"","JCR":"Q2","JCRName":"BIOCHEMICAL RESEARCH METHODS","Score":null,"Total":0}
引用次数: 0

Abstract

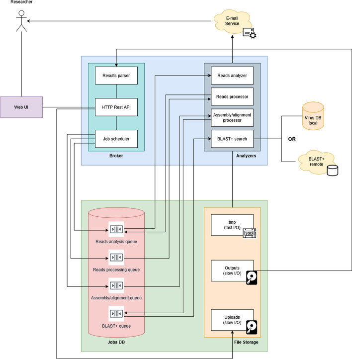
Purpose: The article presents DiscMycoVir, an elegant and user-friendly platform for discovering mycoviruses in fungal transcriptomes. DiscMycoVir is a pipeline of established tools for next-generation sequencing analysis and database searching, incorporated in an interface that facilitates accessibility even for users that have no programming skills and expertise. A comprehensive and detailed result report enhances user experience. DiscMycoVir can be accessed online for reviewing purposes at: https://discmycovir.imslab.gr:8000 and the source code is located at https://github.com/abompotas/DiscMycoVir . We recommend using the GitHub repository, as the online platform may lack the necessary resources to ensure uninterrupted service especially on large files.

Methods-results: We employed state-of-the-art technologies in the design and implementation phase of the platform. We present the application of the platform in screening RNA-seq data from the yeast Candida auris for mycoviruses, demonstrating its efficiency and simplicity in use.

Conclusions: DiscMycoVir serves as a user-friendly platform for identifying mycoviruses in RNA-seq data. Our tool was successfully implemented to discover mycoviruses in a C. auris isolate and could be adapted to detect viruses in transcriptomes from other organisms as well.

Abstract Image

Abstract Image

Abstract Image

DiscMycoVir:一个用户友好的发现真菌转录组中的分枝病毒的平台。
目的:本文介绍了DiscMycoVir,一个在真菌转录组中发现分枝病毒的优雅且用户友好的平台。DiscMycoVir是一个用于下一代测序分析和数据库搜索的工具管道,整合在一个界面中,即使对于没有编程技能和专业知识的用户也可以方便地访问。一个全面和详细的结果报告可以增强用户体验。DiscMycoVir可以在线访问:https://discmycovir.imslab.gr:8000进行审查,源代码位于https://github.com/abompotas/DiscMycoVir。我们建议使用GitHub存储库,因为在线平台可能缺乏必要的资源来确保不间断的服务,特别是在大文件上。方法-结果:我们在平台的设计和实施阶段采用了最先进的技术。我们介绍了该平台在酵母念珠菌真菌病毒RNA-seq数据筛选中的应用,证明了其效率和使用简单。结论:DiscMycoVir是一个用户友好的RNA-seq数据鉴定分枝病毒的平台。我们的工具已成功地用于在金黄色葡萄球菌分离物中发现分枝病毒,并可用于检测其他生物转录组中的病毒。
本文章由计算机程序翻译,如有差异,请以英文原文为准。
求助全文
约1分钟内获得全文 求助全文
来源期刊
BMC Bioinformatics
BMC Bioinformatics 生物-生化研究方法
CiteScore
5.70
自引率
3.30%
发文量
506
审稿时长
4.3 months
期刊介绍: BMC Bioinformatics is an open access, peer-reviewed journal that considers articles on all aspects of the development, testing and novel application of computational and statistical methods for the modeling and analysis of all kinds of biological data, as well as other areas of computational biology. BMC Bioinformatics is part of the BMC series which publishes subject-specific journals focused on the needs of individual research communities across all areas of biology and medicine. We offer an efficient, fair and friendly peer review service, and are committed to publishing all sound science, provided that there is some advance in knowledge presented by the work.
×
引用
GB/T 7714-2015
复制
MLA
复制
APA
复制
导出至
BibTeX EndNote RefMan NoteFirst NoteExpress
×
提示
您的信息不完整,为了账户安全,请先补充。
现在去补充
×
提示
您因"违规操作"
具体请查看互助需知
我知道了
×
提示
确定
请完成安全验证×
copy
已复制链接
快去分享给好友吧!
我知道了
右上角分享
点击右上角分享
0
联系我们:info@booksci.cn Book学术提供免费学术资源搜索服务,方便国内外学者检索中英文文献。致力于提供最便捷和优质的服务体验。 Copyright © 2023 布克学术 All rights reserved.
京ICP备2023020795号-1
ghs 京公网安备 11010802042870号
Book学术文献互助
Book学术文献互助群
群 号:604180095
Book学术官方微信