Comparative effectiveness of transforaminal epidural steroid injection: subpedicular versus Kambin's triangle technique: a single-centre experience.

Q1 Medicine
Journal of spine surgery Pub Date : 2025-06-27 Epub Date: 2025-06-23 DOI:10.21037/jss-24-140
Wongthawat Liawrungrueang, Sung Tan Cho, Jaruphitchaya Homlakhorn, Peem Sarasombath
{"title":"Comparative effectiveness of transforaminal epidural steroid injection: subpedicular versus Kambin's triangle technique: a single-centre experience.","authors":"Wongthawat Liawrungrueang, Sung Tan Cho, Jaruphitchaya Homlakhorn, Peem Sarasombath","doi":"10.21037/jss-24-140","DOIUrl":null,"url":null,"abstract":"<p><strong>Background: </strong>Transforaminal epidural steroid injection (TFESI) is a widely employed intervention for managing radicular pain associated with spinal pathology. Among the various techniques utilized for TFESI, the subpedicular and Kambin's triangle approaches are prominent. This study aims to comprehensively evaluate and compare the therapeutic effectiveness and safety profiles of these two techniques of TFESI in alleviating pain and improving functional outcomes.</p><p><strong>Methods: </strong>A retrospective analysis of 100 patients with unilateral radicular leg pain due to single-level lumbar disc herniation (LDH) was conducted. Patients were categorized into two groups: subpedicular TFESI (n=50) and Kambin's triangle TFESI (n=50). Pain intensity was assessed using the numerical rating scale (NRS), and functional outcomes were evaluated via the Oswestry Disability Index (ODI). Data were collected at baseline, immediate post-procedure, and follow-ups at 1, 3, 6, and 8 months. Adverse events, procedure duration, and costs were also analyzed.</p><p><strong>Results: </strong>Both groups showed significant improvements in NRS and ODI scores from baseline to final follow-up (P<0.001). The mean operation time was 25.55±2.01 min for the subpedicular technique and 24.16±3.56 min for the Kambin's triangle technique, with no significant difference (P=0.23). Similarly, treatment costs were comparable (mean 214±5.32 <i>vs.</i> 211±4.36 USD; P=0.43). No significant differences in pain relief, functional improvement, or adverse event rates were observed between the two techniques.</p><p><strong>Conclusions: </strong>Both the subpedicular and Kambin's triangle techniques for TFESI show comparable efficacy and safety in managing radicular leg pain from LDH. Clinicians can select either method based on patient-specific factors and surgeon preference. However, additional prospective studies are necessary to validate these results and further inform clinical decision-making.</p>","PeriodicalId":17131,"journal":{"name":"Journal of spine surgery","volume":"11 2","pages":"296-306"},"PeriodicalIF":0.0000,"publicationDate":"2025-06-27","publicationTypes":"Journal Article","fieldsOfStudy":null,"isOpenAccess":false,"openAccessPdf":"https://www.ncbi.nlm.nih.gov/pmc/articles/PMC12226192/pdf/","citationCount":"0","resultStr":null,"platform":"Semanticscholar","paperid":null,"PeriodicalName":"Journal of spine surgery","FirstCategoryId":"1085","ListUrlMain":"https://doi.org/10.21037/jss-24-140","RegionNum":0,"RegionCategory":null,"ArticlePicture":[],"TitleCN":null,"AbstractTextCN":null,"PMCID":null,"EPubDate":"2025/6/23 0:00:00","PubModel":"Epub","JCR":"Q1","JCRName":"Medicine","Score":null,"Total":0}
引用次数: 0

Abstract

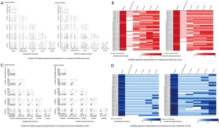
Background: Transforaminal epidural steroid injection (TFESI) is a widely employed intervention for managing radicular pain associated with spinal pathology. Among the various techniques utilized for TFESI, the subpedicular and Kambin's triangle approaches are prominent. This study aims to comprehensively evaluate and compare the therapeutic effectiveness and safety profiles of these two techniques of TFESI in alleviating pain and improving functional outcomes.

Methods: A retrospective analysis of 100 patients with unilateral radicular leg pain due to single-level lumbar disc herniation (LDH) was conducted. Patients were categorized into two groups: subpedicular TFESI (n=50) and Kambin's triangle TFESI (n=50). Pain intensity was assessed using the numerical rating scale (NRS), and functional outcomes were evaluated via the Oswestry Disability Index (ODI). Data were collected at baseline, immediate post-procedure, and follow-ups at 1, 3, 6, and 8 months. Adverse events, procedure duration, and costs were also analyzed.

Results: Both groups showed significant improvements in NRS and ODI scores from baseline to final follow-up (P<0.001). The mean operation time was 25.55±2.01 min for the subpedicular technique and 24.16±3.56 min for the Kambin's triangle technique, with no significant difference (P=0.23). Similarly, treatment costs were comparable (mean 214±5.32 vs. 211±4.36 USD; P=0.43). No significant differences in pain relief, functional improvement, or adverse event rates were observed between the two techniques.

Conclusions: Both the subpedicular and Kambin's triangle techniques for TFESI show comparable efficacy and safety in managing radicular leg pain from LDH. Clinicians can select either method based on patient-specific factors and surgeon preference. However, additional prospective studies are necessary to validate these results and further inform clinical decision-making.

Abstract Image

Abstract Image

Abstract Image

经椎间孔硬膜外类固醇注射的有效性比较:椎弓根下与Kambin三角技术:单中心经验。
背景:经椎间孔硬膜外类固醇注射(TFESI)是一种广泛应用的干预措施,用于治疗与脊柱病理相关的神经根痛。在用于TFESI的各种技术中,椎弓根下入路和Kambin三角区入路是最突出的。本研究旨在全面评价和比较这两种TFESI技术在缓解疼痛和改善功能预后方面的疗效和安全性。方法:对100例单节段腰椎间盘突出(LDH)所致单侧神经根性腿痛患者进行回顾性分析。患者分为两组:椎弓根下TFESI (n=50)和Kambin三角区TFESI (n=50)。采用数值评定量表(NRS)评估疼痛强度,通过Oswestry残疾指数(ODI)评估功能结局。数据收集于基线、手术后立即以及1、3、6和8个月的随访。还分析了不良事件、手术时间和费用。结果:两组从基线到最终随访,NRS和ODI评分均有显著改善(pv . 211±4.36 USD;P = 0.43)。两种技术在疼痛缓解、功能改善或不良事件发生率方面无显著差异。结论:TFESI的椎弓根下和Kambin三角技术在治疗LDH引起的根性腿痛方面具有相当的疗效和安全性。临床医生可以根据患者的具体因素和外科医生的偏好选择任何一种方法。然而,需要更多的前瞻性研究来验证这些结果并进一步为临床决策提供信息。
本文章由计算机程序翻译,如有差异,请以英文原文为准。
求助全文
约1分钟内获得全文 求助全文
来源期刊
Journal of spine surgery
Journal of spine surgery Medicine-Surgery
CiteScore
5.60
自引率
0.00%
发文量
24
×
引用
GB/T 7714-2015
复制
MLA
复制
APA
复制
导出至
BibTeX EndNote RefMan NoteFirst NoteExpress
×
提示
您的信息不完整,为了账户安全,请先补充。
现在去补充
×
提示
您因"违规操作"
具体请查看互助需知
我知道了
×
提示
确定
请完成安全验证×
copy
已复制链接
快去分享给好友吧!
我知道了
右上角分享
点击右上角分享
0
联系我们:info@booksci.cn Book学术提供免费学术资源搜索服务,方便国内外学者检索中英文文献。致力于提供最便捷和优质的服务体验。 Copyright © 2023 布克学术 All rights reserved.
京ICP备2023020795号-1
ghs 京公网安备 11010802042870号
Book学术文献互助
Book学术文献互助群
群 号:604180095
Book学术官方微信