Cytoskeleton disruption and plasma membrane damage determine methuosis of normal and malignant cells.

IF 6.2 2区 生物学 Q1 BIOCHEMISTRY & MOLECULAR BIOLOGY
Bin Dong, Jing Xiao, Junqi Wang, Xinhao Song, Hui Ji, Jiurong Peng, Xinru Weng, Dawei Guo, Shanxiang Jiang, Xiuge Gao
{"title":"Cytoskeleton disruption and plasma membrane damage determine methuosis of normal and malignant cells.","authors":"Bin Dong, Jing Xiao, Junqi Wang, Xinhao Song, Hui Ji, Jiurong Peng, Xinru Weng, Dawei Guo, Shanxiang Jiang, Xiuge Gao","doi":"10.1186/s13578-025-01441-7","DOIUrl":null,"url":null,"abstract":"<p><strong>Background: </strong>Methuosis represents a novel cell death modality characterized by catastrophic cytoplasmic vacuolization in normal and malignant cells. However, the critical role and the underlying mechanism of cytoskeleton and plasma membrane damage in methuotic cells are largely unknown.</p><p><strong>Results: </strong>We found that cytoskeleton protein F-actin, α-tubulin, β-tubulin and filamin A/B were disrupted in a reversible-dependent manner. In addition, RhoA-ROCK1 signaling pathway mediated cytoskeleton disruption in methuotic cells. Excessive cytoplasmic vacuolization triggered cellular plasma membrane damage and the release of damage associated molecular patterns (DAMPs), including lactate dehydrogenase (LDH), adenosine triphosphate (ATP) and calreticulin (CRT). Furthermore, at the end phase of methuotic cells, plasma membrane was damaged independent of pore-forming protein phosphorylation mixed lineage kinase domain-like (p-MLKL) and gasdermin D (GSDMD). Endosomal sorting complex required for transport (ESCRT)-III especially its subunit charged multivesicular body protein 3 (CHMP3) and charged multivesicular body protein 5 (CHMP5) negatively regulated excessive vacuolization-induced plasma membrane damage in cells undergoing methuosis.</p><p><strong>Conclusions: </strong>The critical role and potential mechanism of cytoskeleton and plasma membrane damage in methuotic cells are known, which would facilitate the employment of methuosis in life science and pharmacology.</p>","PeriodicalId":49095,"journal":{"name":"Cell and Bioscience","volume":"15 1","pages":"96"},"PeriodicalIF":6.2000,"publicationDate":"2025-07-05","publicationTypes":"Journal Article","fieldsOfStudy":null,"isOpenAccess":false,"openAccessPdf":"https://www.ncbi.nlm.nih.gov/pmc/articles/PMC12228373/pdf/","citationCount":"0","resultStr":null,"platform":"Semanticscholar","paperid":null,"PeriodicalName":"Cell and Bioscience","FirstCategoryId":"99","ListUrlMain":"https://doi.org/10.1186/s13578-025-01441-7","RegionNum":2,"RegionCategory":"生物学","ArticlePicture":[],"TitleCN":null,"AbstractTextCN":null,"PMCID":null,"EPubDate":"","PubModel":"","JCR":"Q1","JCRName":"BIOCHEMISTRY & MOLECULAR BIOLOGY","Score":null,"Total":0}
引用次数: 0

Abstract

Background: Methuosis represents a novel cell death modality characterized by catastrophic cytoplasmic vacuolization in normal and malignant cells. However, the critical role and the underlying mechanism of cytoskeleton and plasma membrane damage in methuotic cells are largely unknown.

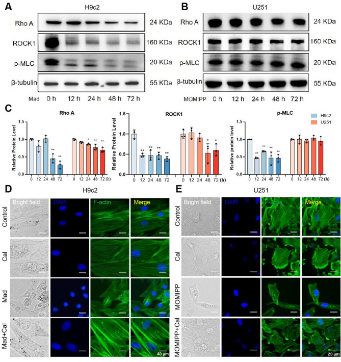
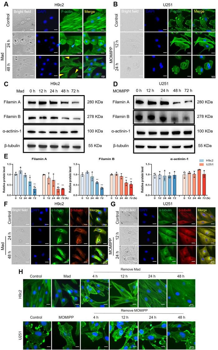
Results: We found that cytoskeleton protein F-actin, α-tubulin, β-tubulin and filamin A/B were disrupted in a reversible-dependent manner. In addition, RhoA-ROCK1 signaling pathway mediated cytoskeleton disruption in methuotic cells. Excessive cytoplasmic vacuolization triggered cellular plasma membrane damage and the release of damage associated molecular patterns (DAMPs), including lactate dehydrogenase (LDH), adenosine triphosphate (ATP) and calreticulin (CRT). Furthermore, at the end phase of methuotic cells, plasma membrane was damaged independent of pore-forming protein phosphorylation mixed lineage kinase domain-like (p-MLKL) and gasdermin D (GSDMD). Endosomal sorting complex required for transport (ESCRT)-III especially its subunit charged multivesicular body protein 3 (CHMP3) and charged multivesicular body protein 5 (CHMP5) negatively regulated excessive vacuolization-induced plasma membrane damage in cells undergoing methuosis.

Conclusions: The critical role and potential mechanism of cytoskeleton and plasma membrane damage in methuotic cells are known, which would facilitate the employment of methuosis in life science and pharmacology.

Abstract Image

Abstract Image

Abstract Image

细胞骨架破坏和质膜损伤决定了正常细胞和恶性细胞的分化。
背景:Methuosis是一种新的细胞死亡方式,其特征是正常和恶性细胞的灾难性细胞质空泡化。然而,细胞骨架和质膜损伤在细胞分裂中的关键作用和潜在机制在很大程度上是未知的。结果:我们发现细胞骨架蛋白f -肌动蛋白、α-微管蛋白、β-微管蛋白和丝蛋白A/B以可逆依赖的方式被破坏。此外,RhoA-ROCK1信号通路介导了分化细胞的细胞骨架破坏。过度的细胞质空泡化触发细胞质膜损伤和损伤相关分子模式(DAMPs)的释放,包括乳酸脱氢酶(LDH)、三磷酸腺苷(ATP)和钙网蛋白(CRT)。此外,在分裂细胞的末期,质膜被破坏独立于成孔蛋白磷酸化混合谱系激酶结构域样(p-MLKL)和气皮蛋白D (GSDMD)。运输所需的内体分选复合体(ESCRT)-III,特别是其亚基带电多泡体蛋白3 (CHMP3)和带电多泡体蛋白5 (CHMP5)负向调节方法成型细胞中过度空泡诱导的质膜损伤。结论:我们已经了解了甲基化细胞中细胞骨架和质膜损伤的关键作用和潜在机制,为甲基化在生命科学和药理学中的应用提供了基础。
本文章由计算机程序翻译,如有差异,请以英文原文为准。
求助全文
约1分钟内获得全文 求助全文
来源期刊
Cell and Bioscience
Cell and Bioscience BIOCHEMISTRY & MOLECULAR BIOLOGY-
CiteScore
10.70
自引率
0.00%
发文量
187
审稿时长
>12 weeks
期刊介绍: Cell and Bioscience, the official journal of the Society of Chinese Bioscientists in America, is an open access, peer-reviewed journal that encompasses all areas of life science research.
×
引用
GB/T 7714-2015
复制
MLA
复制
APA
复制
导出至
BibTeX EndNote RefMan NoteFirst NoteExpress
×
提示
您的信息不完整,为了账户安全,请先补充。
现在去补充
×
提示
您因"违规操作"
具体请查看互助需知
我知道了
×
提示
确定
请完成安全验证×
copy
已复制链接
快去分享给好友吧!
我知道了
右上角分享
点击右上角分享
0
联系我们:info@booksci.cn Book学术提供免费学术资源搜索服务,方便国内外学者检索中英文文献。致力于提供最便捷和优质的服务体验。 Copyright © 2023 布克学术 All rights reserved.
京ICP备2023020795号-1
ghs 京公网安备 11010802042870号
Book学术文献互助
Book学术文献互助群
群 号:604180095
Book学术官方微信